| CATEGORII DOCUMENTE |
| Comunicare | Marketing | Protectia muncii | Resurse umane |

Scurta prezentare a contextului
Actualul proiect supune analizei intregul proces de servire ce are loc intr-un restaurant, un restaurant cu caracter recreativ- distractiv, de categoria a doua. Desi, la prima vedere, acesta pare un loc in care problemele nu prea exista, el functionand la standarde destul de ridicate si cautand sa satisfaca exigente superioare, echipa noastra cauta sa arate ca se poate si mai bine, ca este loc de mai bine.
Organizatia aleasa este un restaurant din Focsani, SC "ANDRA" SRL. Scopul acestei unitati de alimentatie publica este de a raspunde in cele mai bune conditii cererii de preparate culinare si de bauturi. Se stie ca, in zilele noastre, indiferent daca este vorba de o localitate mare sau mica, in restaurante se alimenteaza un numar tot mai mare de oameni (in special oraseni care iau masa destul de des in afara locuintei lor). De aceea, orice detaliu conteaza: curatenia localului, uniforma personalului de servire, tinuta acestuia, calitatea mancarii.
Unitatea spera sa se impuna pe piata printr-un grad ridicat al calitatii produselor realizate, incercand totodata sa realizeze cu eficienta si operativitate maxima comenzile asumate. Astfel, ea isi multumeste clientul care poate face pe viitor reclama favorabila firmei, lucru care va duce la cresterea imaginii si prestigiului si, de ce nu, va atrage noi clienti.
Este o unitate care cauta sa isi mentina un look modern, sa fie in pas cu ultimele tendinte. Restaurantul, cu ambianta sa discret luxoasa, cu excelenta bucatarie, minunata lista de bauturi si serviciul impecabil, este astazi o adresa eleganta ce garanteaza reusita intalnirilor de afaceri sau de placere. Serviciul este oferit ireprosabil (de cele mai multe ori) intr-o ambianta in deplina concordanta cu activitatea desfasurata.
Bucataria rafinata a restaurantului ofera pretioase meniuri alaturi de specialitati romanesti. Serviciul este amabil si atent si putem beneficia de sugestiile competente ale personalului in privinta celor mai fericite alegeri gastronomice.Oaspetii au la dispozitie si o lista de vinuri. Barul sta la dispozitie cu o gama variata de bauturi alcoolice si nealcoolice. Vinurile fin alese din podgorii nationale incadreaza perfect preparatele culinare cu specific national sau international oferite de bucataria restaurantului.
In momentul de fata, una din prioritatile SC "ANDRA"SRL in domeniul calitatii este implementarea managementului calitatii totale (TQM).Acest standard se concentreaza asupra proceselor din cadrul organizatiei, implicarii managementului de varf, masurarii satisfactiei clientului. Este profund orientat catre rezultate si face, in mare masura, sa dispara actuala ruptura dintre punctele de vedere ale restaurantului si interesele clientului, ambele parti situandu-se mai degraba pe pozitii de parteneriat decat pe pozitii antagonice.
I. Diagrama procesului actual

II. Identificarea problemelor
Cunoasterea si intelegerea clientului este vitala pentru orice tip de organizatie, indiferent daca face sau nu parte din sfera serviciilor. Este necesara o investigare a clientilor-consumatori, cine pot fi, ce vor, cine ii influenteaza, ce gandesc despre serviciul oferit Cel mai important instrument utilizat in realizarea anchetelor pentru punerea intrebarilor care vizeaza subiecte ce ne intereseaza precum si pentru inregistrarea raspunsurilor la aceste intrebari il reprezinta chestionarul.
Pentru a determina satisfactia pe care o resimte clientul ce apeleaza la serviciile restaurantului am recurs la metoda "cumparatorului misterios". Am urmarit si analizat atat atmosfera exterioara cat si cea interioara, toate elementele ce tin de personal (tinuta, gesture, comportament etc.). dar acest lucru s-a dovedit insuficient la un moment dat, neputandu-ne baza doar pe propriile noastre observatii care pot fi cam subiective.
Trebuia sa stabilim contactul cu beneficiarii directi ai serviciului de servire din restaurant. De aceea am apelat la o alta metoda folosita la interceptarea clientilor: interceptarea clientilor (chestionarul). Acesta masoara satisfactia clientilor la un moment dat. Demersurile sunt urmatoarele: imediat dupa ce au beneficiat de serviciu (la iesirea din unitate), clientii sunt rugati sa accepte sa raspunda la un scurt chestionar referitor la calitatea servirii, pentru a verifica impresiile "la cald".
Chestionarul a fost aplicat pe un esantion de 30 de subiecti; au fost folosite diverse criterii de selectie: varsta, sex, nationalitate.
CHESTIONAR
Buna ziua! Numele meu este . si realizez un chestionar legat de eficienta serviciilor oferite de restaurantul SC "ANDRA" SRL. Daca se poate, imi puteti raspunde la urmatoarele intrebari?
Serviti des masa in acest restaurant?
oDA oNU
In ultimele trei luni, de cate ori ati apelat la serviciile SC "ANDRA" SRL?
oniciodata;
oo data;
ozilnic;
oo data pe luna;
ode mai multe ori - de cate ori?..
De ce ati ales acest restaurant? (de ce veniti aici?)
odatorita calitatii serviciilor prestate;
odatorita calitatii mancarii;
odin comoditate;
oaltele
|
Nr crt |
EXIGENTE |
DA |
NU |
|
|
|
|
|
|
a) |
- timp asteptare comanda |
r |
r |
r |
r |
r |
r |
r |
|
b) |
- aglomeratie |
r |
r |
r |
r |
r |
r |
r |
|
c) |
- solicitudine personal |
r |
r |
r |
r |
r |
r |
r |
|
d) |
- curatenie |
r |
r |
r |
r |
r |
r |
r |
|
e) |
- preturi mici |
r |
r |
r |
r |
r |
r |
r |
|
f) |
- mobilier |
r |
r |
r |
r |
r |
r |
r |
|
g) |
- aerisire (fara mirosuri neplacute) |
r |
r |
r |
r |
r |
r |
r |
|
h) |
- respectarea rezervarilor |
r |
r |
r |
r |
r |
r |
r |
|
i) |
- calitate (servire, meniuri) |
r |
r |
r |
r |
r |
r |
r |
|
j) |
- program de lucru |
r |
r |
r |
r |
r |
r |
r |
|
k) |
- decoratii interioare |
r |
r |
r |
r |
r |
r |
r |
|
l) |
- intimitate |
r |
r |
r |
r |
r |
r |
r |
|
m) |
- ambianta placuta |
r |
r |
r |
r |
r |
r |
r |
|
n) |
- fond muzical |
r |
r |
r |
r |
r |
r |
r |
r modalitatea de servire;
r publicul tinta vizat;
raltele
r sigur da;
r probabil da;
r nu sunt sigur(a);
r probabil nu;
r sigur nu.
DATE PERSONALE SEX: r MASCULIN r FEMININ
VARSTA:. ani
OCUPATIA:
Persoana de contact:
Profesia
E-mail:
Telefon:.
Realizarea unui chestionar s-a dovedit si mai dificila decat se anticipase initial. Multe dintre persoanele rugate sa raspunda s-au dovedit reticente sau au invocat diferite scuze: "Sunt prea grabit/a!" etc. Plus ca era necesara acoperirea intregilor grupe de varsta, din cadrul segmentului de consumatori care sa apeleze la acest gen de servicii.
Rezultatele chestionarului au fost urmatoarele:
doar 45% dintre intervievati s-au declarat multumiti de calitatea serviciilor de servire prestate de restaurant;
peste 50% au fost nemultumiti atat de comportamentul personalului cat si de timpul pierdut (dupa spusele lor) "in mod inutil" in asteptarea comenzii;
in jur de 65% au venit aici din comoditate, fie pentru ca restaurantul era mai aproape sau pentru ca nu vroiau sa piarda timp cu gatitul;
majoritatea intervievatilor au declarat ca vin la acest restaurant doar atunci cand este nevoie, neexistand o anumita rutina in vizitarea unitatii.
In concluzie, rezultatele nu au fost prea favorabile restaurantului. Multi apeleaza doar pentru ca au nevoie si nu din placere. Marea majoritate reclama nu numai timpul foarte mare pierdut ci si comportamentul personalului, pe care-l considera oarecum nerespectuos. Alte exigente identificate de clienti care nu se regasesc in chestionar au fost: sistem de ventilare (aer conditionat) menit sa asigure temperatura optima in saloanele restaurantului; comportament respectuos al personalului; bai igienizate, dotate cu aparatura moderna; posibilitatea inchirierii intreg restaurantului sau doar a anumitor saloane pentru diferite ocazii (aniversari, nunti, mese festive). Dupa parerea lor, este necesara o eficientizare, o marire a vitezei de servire.
CORELAREA CARACTERISTICILOR CU EXIGENTELE:
|
CARACTERISTICI |
EXIGENTE |
|
- autorizatii; |
- sa detina toate autorizatiile necesare; |
|
- satisface cererea de preparate culinare s.a.m.d.; |
- sa raspunda in cele mai bune conditii cererilor de preparate culinare, bauturi etc.; |
|
- calitatea mancarii; |
- grad ridicat al calitatii mancarii; |
|
- locatie centrala; |
- acces usor si rapid pentru a evita dezinformarea; |
|
- stilul constructiei; |
- incadrarea in ansamblul architectural al zonei; |
|
|
- parcare pentru clienti; |
|
- organizare interioara; |
- conditii optime pentru circulatia clientilor dar si a personalului, evitarea supraaglomerarii; |
|
- aerisire (aer conditionat, ventilare); |
- fara mirosuri neplacute; |
|
- separeuri; |
- cadru intim; |
|
- spatii de servire (saloane); |
- prezenta a mai multor saloane diferentiate pe categorii: fumatori, nefumatori, etc.; |
|
- pardoseala din gresie; |
|
|
- mobilier din metal cu insertii textile si plastice; |
- mobilier modern si confortabil; |
|
- firma luminoasa la exterior; |
- usoara identificare a unitatii; |
|
- iluminat incandescent si fluorescent, in functie de cerintele clientului; |
- vizibilitate, usicalte; |
|
- curatenie; |
- realizarea si pastrarea ordinii si igienei in local; |
|
- rezervari; |
- respectare rezervari; |
|
- angajati; |
-comportament adecvat, respectuosi, ingrijiti, profesionisti in ceea ce fac, rapizi in servire, capabili sa ofere sugestii; |
|
- ambient; |
- fundal usical placut; |
|
|
- rapiditate in onorarea comenzii; |
|
- program de lucru 06.30-00.00; |
- program de lucru ce se poate prelungi la cererea clientilor; |
|
- preturi accesibile; |
- preturi cat mai mici; |
|
- cadru placut |
- decoratiuni interioare; |
|
- alimente si ingrediente atent selectionate, pentru a nu fi expirate, pentru a nu dauna sanatatii clientelei; |
- protectia consumatorului; |
|
|
- diminuarea riscului asumat. |
In vederea depistarii caracteristicii considerata cea mai importanta de catre clienti vom folosi metoda compararii caracteristicilor.
|
|
Preturi accesibile |
Calitate |
Aerisire |
Curatenie |
Angajati |
Rezervari |
Spatii servire |
Durata comanda |
Ambient |
Iluminat |
Protectie |
Cadru |
|
|
|
Preturi accesibile |
|
|
|
|
|
|
|
|
|
|
|
|
|
|
|
Calitate |
|
|
|
|
|
|
|
|
|
|
|
|
|
|
|
Aerisire |
|
|
|
|
|
|
|
|
|
|
|
|
|
|
|
Curatenie |
|
|
|
|
|
|
|
|
|
|
|
|
|
|
|
Angajati |
|
|
|
|
|
|
|
|
|
|
|
|
|
|
|
Rezervari |
|
|
|
|
|
|
|
|
|
|
|
|
|
|
|
Spatii servire |
|
|
|
|
|
|
|
|
|
|
|
|
|
|
|
Durata comanda |
|
|
|
|
|
|
|
|
|
|
|
|
|
|
|
Ambient |
|
|
|
|
|
|
|
|
|
|
|
|
|
|
|
Iluminat |
|
|
|
|
|
|
|
|
|
|
|
|
|
|
|
Protectie |
|
|
|
|
|
|
|
|
|
|
|
|
|
|
|
Cadru |
|
|
|
|
|
|
|
|
|
|
|
|
|
|
|
|
|
|
|
|
|
|
|
|
|
|
|
|
|
|
Pe baza acestei metode a putut fi determinata caracteristica cea mai importanta pentru clienti si anume protectia (consumatorului, pentru ca preparatele gastronomice ale restaurantului sa nu dauneze sanatatii acestuia; 0,176). Urmatoarea caracteristica (in ordine descrescatoare) considerata mai importanta de catre clienti este calitatea (produselor oferite; 0,159). Urmeaza preturile (accesibile practicate de restaurant; 0,153), apoi curatenia (localului, fara de care unitatea nu ar putea functiona profitabil si nu numai; 0,142), aerisirea (care impiedica raspandirea mirosurilor neplacute; 0,087), spatiile de servire (0,065), angajati (al caror comportament sii solicitudine influenteaza alegerea clientului; 0,060) la egalitate cu durata de onorare a comenzii (0,060) si, pe ultimul loc, de asemenea la egalitate, respectarea rezervarilor, ambientul si cadrul restaurantului(0,021).
III. Analizarea problemelor
CRITICE (100) PRINCIPALE (50) SECUNDARE (10) MINORE (1)
A. lipsa protectie consumator E. spatii de servire comune H. durata onorare comanda K. ambient
B. calitate proasta F. zgomot I. comportament angajati L. cadru
C. mirosuri neplacute G. lipsa aer conditionat J. respectare rezervari M. decoratiuni interioare
D. mizerie N. iluminat
|
Data |
A |
B |
C |
D |
E |
F |
G |
H |
I |
J |
K |
L |
M |
N |
Nd |
Nc |
Cd |
Graficul coef defectelor |
D |
Graficul demeritului |
||||||||||||||||||
|
|
|
|
|
|
|
|
|
|
|
|
|
|
|
|
|
|
|
|
|
|||||||||||||||||||
|
|
|
|
|
|
|
|
|
|
|
|
|
|
|
|
|
|
|
|
|
|
|
|
|
|
|
|
|
|
|
|
|
|
|
|
|
|
|
|
|
|
|
|
|
|
|
|
|
|
|
|
|
|
|
|
|
|
|
|
|
|
|
|
|
|
|
|
|
|
|
|
|
|
|
|
|
|
|
|
|
|
|
|
|
|
|
|
|
|
|
|
|
|
|
|
|
|
|
|
|
|
|
|
|
|
|
|
|
|
|
|
|
|
|
|
|
|
|
|
|
|
|
|
|
|
|
|
|
|
|
|
|
|
|
|
|
|
|
|
|
|
|
|
|
|
|
|
|
|
|
|
|
|
|
|
|
|
|
|
|
|
|
|
|
|
|
|
|
|
|
|
|
|
|
|
|
|
|
|
|
|
|
|
|
|
|
|
|
|
|
|
|
|
|
|
|
|
|
|
|
|
|
|
|
|
|
|
|
|
|
|
|
|
|
|
|
|
|
|
|
|
|
|
|
|
|
|
|
|
|
|
|
|
|
|
|
|
|
|
|
|
|
|
|
|
|
|
|
|
|
|
|
|
|
|
|
|
|
|
|
|
|
|
|
|
|
|
|
|
|
|
|
|
|
|
|
|
|
|
|
|
|
|
|
|
|
|
|
|
|
|
|
|
|
|
|
|
|
|
|
|
|
|
|
|
|
|
|
|
|
|
|
|
|
|
|
|
|
|
|
|
|
|
|
|
|
|
|
|
|
|
|
|
|
|
|
|
|
|
|
|
|
|
|
|
|
|
|
|
|
|
|
|
|
|
|
|
|
|
|
|
|
|
|
|
|
|
|
|
|
|
|
|
|
|
|
|
|
|
|
|
|
|
|
|
|
|
|
|
|
|
|
|
|
|
|
|
|
|
|
|
|
|
|
|
|
|
|
|
|
|
|
|
|
|
|
|
|
|
|
|
|
|
|
|
|
|
|
|
|
|
|
|
|
|
|
|
|
|
|
|
|
|
|
|
|
|
|
|
|
|
|
|
|
|
|
|
|
|
|
|
|
|
|
|
|
|
|
|
|
|
|
|
|
|
|
|
|
|
|
|
|
|
|
|
|
|
|
|
|
|
|
|
|
|
|
|
|
|
|
|
|
|
|
|
|
|
|
|
|
|
|
|
|
|
|
|
|
|
|
|
|
|
|
|
|
|
|
|
|
|
|
|
|
|
|
|
|
|
|
|
|
|
|
|
|
|
|
|
|
|
|
|
|
|
|
|
|
|
Nd=numar defecte; Nc=numar clienti consultati; Cd=coeficientul defectelor; D=demeritul

Problemele depistate in cadrul acestei unitati, asupra carora ar trebui sa ne concentram atentia sunt urmatoarele:
À Calitate proasta a servirii si a meniurilor (probleme care desi nu au o frecventa mare de aparitie genereaza un oarecare disconfort in randurile clientilor);
À Mirosuri neplacute (care pot fi simtite ocazional datorita defectarii frecvente a instalatiei de aerisire);
À Zgomotul (care intra in contradictie cu dorinta clientilor de liniste, de a servi o masa in voie);
À Nerespectarea rezervarilor (atat din partea clientilor cat si din partea restaurantului);
À Probleme legate de mediul ambiant (iluminat neadecvat, temperatura ridicata, o serie de elemente legate de decoratiunile interioare).
Aceste probleme, dupa cum am mai precizat, nu sunt neregularitati ce apar frecvent dar totusi ele trebuie rectificate daca restaurantul doreste sa respecte standardele TQM.
numar defecte (%)
![]()
![]()
![]()
![]()
![]()
![]()
![]()
![]()
![]()
![]()
![]()
![]()
![]()
![]()
![]()
![]()
![]()
![]()
![]()
![]()

![]()
![]()
![]()
![]()
![]()
![]()
![]()
![]()
![]()
![]()
![]()
![]()
![]()
![]()
![]()
N L K M I D B E G H C F A J defecte
Diagrama ISHIKAWA
METODA TOYOTA
DE CE zgomotul din restaurant constituie unul din motivele principale de plangeri/reclamatii din partea clientilor?
Raspuns: Pentru ca acesta este la un nivel destul de ridicat. Muzica dintr-un salon de servire se confunda cu cea din altul, se aud certurile ocazionale ale clientilor s.a.m.d.. Uneori se pot auzi zgomotele dinspre bucatarie (galagie generata de vesela, ustensile de lucru ale angajatilor, certuri intre acestia, discutii in contradictoriu).
![]()
DE CE este zgomotul la un nivel atat de ridicat?
Raspuns: Pentru ca nu exista o izolare fonica corespunzatoare a tuturor compartimentelor restaurantului (a bucatariei, incaperilor angajatilor, saloanelor de servire).
DE CE nu exista izolare fonica?
Raspuns: Pentru
ca materialele folosite initial la
realizarea constructiei nu erau de calitate superioara, la momentul respectiv
managerii restaurantului optand pentru materiale mai ieftine si deci, implicit,
de o calitate mai proasta. Astfel izolarea fonica nu este la standarde
ridicate.
DE CE au optat managerii pentru materiale mai ieftine?
Raspuns: Pentru ca managementul unitatii a alocat mai putine fonduri pentru materialele de constructie, ei cautand sa obtina vanzari mari dar cu costuri cat mai mici.
IV. Identificarea solutiilor
Descrierea solutiilor:
Principalele probleme ale unitatii sunt:
calitatea deficitara a servirii si meniului cu care se confrunta uneori: au existat plangeri ocazionale legate de preparatele gastronomice, de durata onorarii comenzii, de comportamentul angajatilor etc.
SOLUTII: control zilnic si periodic al mancarurilor, instruirea si supravegherea angajatilor, organizarea procesului de servire pentru a realiza criteriile de rapiditate si eficienta.
mirosuri neplacute
SOLUTII: montarea unui sistem mai eficient de aerisire, ventilatie (aer conditionat) -care se va dovedi folositor si in cazul problemei cu temperatura ridicata; folosirea unor substante odorizante.
nerespectarea rezervarilor
SOLUTII: elaborarea unui program mai eficient de rezervari pentru clienti, pentru a evita supraaglomerarea si pentru a respecta totusi cerintele clientilor in vederea realizarii unui raport optim; in zilele aglomerate, cu multe rezervari este recomandabil sa se evite acceptarea clientilor fara rezervare.
zgomotul
SOLUTII: izolarea fonica a tuturor incaperilor restaurantului, pentru a ameliora desfasurarea procesului de servire din restaurant. Acesta se va desfasura in liniste (clientii nu vor mai fi deranjati de zgomotele din bucatarie, saloanele vecine,).
probleme legate de mediul ambiant: iluminat neadecvat, temperatura ridicata (un inconvenient destul de important daca nu iarna -cand nu deranjeaza prea mult- cat mai ales vara -cand poate deveni insuportabil), decoratiuni interioare neadecvate si insuficiente
SOLUTII: achizitionarea unor echipamente de iluminat corespunzatoare, mai eficiente; schimbarea decoratiunilor deja existente cu altele mai placute (dupa consultarea unor reviste de specialitate, in domeniul decoratiunilor interioare).
GRAFICUL GANTT

|
Problema/solutii |
Etape solutii aferente |
Resurse |
Cheltuieli |
RON |
|
1. mirosuri neplacute |
|
|
|
|
|
a)instalatie aer conditionat |
ID 1,2,3,4 |
calculator |
energie electrica |
|
|
|
|
internet |
taxa abonament |
|
|
|
|
mass-media |
cost publicatii |
|
|
|
|
telefon, fax |
impulsuri |
|
|
|
|
masina |
benzina |
|
|
|
|
specialisti |
achitare servicii prestate |
|
|
b)hota/etansare bucatarie |
ID 5,6,7,8 |
calculator |
energie electrica |
|
|
|
|
internet |
taxa abonament |
|
|
|
|
telefon, fax |
impulsuri |
|
|
|
|
specialisti |
achitare servicii prestate |
|
|
c)substante odorizante |
ID 9,10 |
ustensile de uz casnic |
achizitionare ustensile |
|
|
2. calitate proasta servire/ meniuri |
|
|
|
|
|
a)instruire/supraveghere |
ID 11,12 |
materiale informative |
achizitie mater.informative |
|
|
|
|
personal |
prima angajat |
|
|
b)control zilnic |
ID 13 |
personal |
prima angajat |
|
|
3. zgomot |
|
|
|
|
|
a)izolare fonica |
ID 14, 15, 16, 17, 18 |
calculator |
energie electrica |
|
|
|
|
internet |
taxa abonament |
|
|
|
|
mass-media |
cost publicatii |
|
|
|
|
telefon, fax |
impulsuri |
|
|
|
|
masina |
benzina |
|
|
|
|
specialisti |
achitare servicii prestate |
|
|
4. nerespectare rezervari |
|
|
|
|
|
a)program eficient rezervari |
ID 19,20 |
personal |
prima angajat |
|
|
5. mediu ambiant |
|
|
|
|
|
a)ehipament de iluminat |
ID 21,22,23, 24 |
calculator |
energie electrica |
|
|
|
|
internet |
taxa abonament |
|
|
|
|
mass-media |
cost publicatii |
|
|
|
|
telefon, fax |
impulsuri |
|
|
|
|
masina |
benzina |
|
|
|
|
specialisti |
achitare servicii prestate |
|
|
b)decoratiuni interioare |
ID 25,26 |
calculator |
energie electrica |
|
|
|
|
internet |
taxa abonament |
|
|
|
|
mass-media |
cost publicatii |
|
|
|
|
telefon, fax |
impulsuri |
|
|
|
|
masina |
benzina |
|
V. Evaluarea rezultatelor
CHESTIONAR
Buna ziua! Numele meu este . si realizez un chestionar pentru a determina impactul calitativ al solutiilor de ameliorare a procesului de servire desfasurat in cadrul SC "ANDRA"SRL. Va rog, daca puteti, sa raspundeti la urmatoarele intrebari!
1. Apreciati cu note de la 1 la 5 urmatoarele imbunatatiri pe care vrem sa le aducem restaurantului nostru:
montare sistem de ventilatie mai bun
r r r r r
1 2 3 4 5
folosire substante odorizante
r r r r r
1 2 3 4 5
instruire si supraveghere personal in vederea cresterii calitatii procesului de servire
r r r r r
1 2 3 4 5
control periodic al ingredientelor folosite la preparatele culinare ale unitatii
r r r r r
1 2 3 4 5
eficientizare program de rezervari
r r r r r
1 2 3 4 5
instalare echipament de iluminat superior calitativ
r r r r r
1 2 3 4 5
schimbare mediu ambiant prin noi decoratiuni interioare
r r r r r
1 2 3 4 5
2. Apreciati in ce masura va afecteaza modificarile in structura procesului de servire?
rintutotul rin mare masura rpartial rin mica masura rdeloc
3. In ce masura corespund asteptarilor dumneavoastra aceste modificari?
rintutotul rin mare masura rpartial rin mica masura rdeloc
Va multumim pentru timpul acordat si va asiguram ca raspunsurile dumneavoastra sunt confidentiale, acestea fiindu-ne necesare doar in scopul prelucrarii statistice.
CRITICE (100) PRINCIPALE (50) SECUNDARE (10) MINORE (1)
A. lipsa protectie consumator E. spatii de servire comune H. durata onorare comanda K. ambient
B. calitate proasta F. zgomot I. comportament angajati L. cadru
C. mirosuri neplacute G. lipsa aer conditionat J. respectare rezervari M. decoratiuni interioare
D. mizerie N. iluminat
|
Data |
A |
B |
C |
D |
E |
F |
G |
H |
I |
J |
K |
L |
M |
N |
Nd |
Nc |
Cd |
D |
|
|
|
|
|
|
|
|
|
|
|
|
|
|
|
|
|
|
|
|
|
|
|
|
|
|
|
|
|
|
|
|
|
|
|
|
|
|
|
|
|
|
|
|
|
|
|
|
|
|
|
|
|
|
|
|
|
|
|
|
|
|
|
|
|
|
|
|
|
|
|
|
|
|
|
|
|
|
|
|
|
|
|
|
|
|
|
|
|
|
|
|
|
|
|
|
|
|
|
|
|
|
|
|
|
|
|
|
|
|
|
|
|
|
|
|
|
|
|
|
|
|
|
|
|
|
|
|
|
|
|
|
|
|
|
|
|
|
|
|
|
|
|
|
|
|
|
|
|
|
|
|
|
|
|
|
|
|
|
|
|
|
|
|
|
|
|
|
|
|
|
|
|
|
|
|
|
|
|
|
|
|
|
|
|
|
|
|
|
|
|
|
|
|
|
|
|
|
|
|
|
|
|
|
|
|
|
|
|
|
|
|
|
|
|
|
|
|
|
|
|
|
|
|
|
|
|
|
|
|
|
|
|
|
|
|
|
|
|
|
|
|
|
|
|
|
|
|
|
|
|
|
|
|
|
|
|
|
|
|
|
|
|
|
|
|
|
|
|
|
|
|
|
|
|
|
|
|
|
|
Nd=numar defecte; Nc=numar clienti consultati; Cd=coeficientul defectelor; D=demeritul
Evaluarea efectelor economice ale solutiilor
Identificarea costurilor solutiilor
MIROSURI NEPLACUTE
Solutie nr.1: Ideea managerilor restaurantului a fost sa achizitioneze si sa monteze un sistem de aer conditionat mai eficient ca precedentul (care se defecta frecvent).
Durata preconizata a acestei solutii este de 9 zile.
Costurile pe care le implica sunt urmatoarele:
costuri energie electrica: 100kw*0,4120RON/kw= 41,20RON;
internet: taxa lunara=30RON;
cost publicatii specialitate: - reviste=8 RON
- ziare=2 RON
impulsuri: 100 impulsuri* 1,12 eurocenti/ impuls=100*0,4320RON=43,2RON
benzina: 17l benzina*3,15RON/l= 53,5RON
salariu/tarif specialisti: au fost angajati 3 specialisti care au lucrat timp de 4 zile cate 2 ore pe zi Û 4 zile*2ore*62,5RON*3specialisti=1500RON
pretul de achizitie al instalatiei de aer conditionat a fost de 3650RON.
COST TOTAL : 5327,9 RON
Solutie nr.2: Achizitionarea unei hote mai puternice pentru bucatarie precum si etansarea (pentru a impiedica raspandirea mirosurilor) acestei sectii.
Durata preconizata pentru aceasta etapa este de 7 zile.
Costurile necesare se refera la:
costuri energie electrica: 100kw*0,4120RON/kw= 41,20RON;
internet: taxa lunara=30RON;
transport: gratuit, asigurat de furnizor;
salariu/tarif specialisti: au fost angajati 2 specialisti care au lucrat timp de 3 zile cate 3 ore pe zi Û 3zile*3ore*13RON/h*2specialisti=234RON.
COST TOTAL : 305,2RON.
Solutie nr.3: O alta idee a managerilor a fost aceea de achizitionare de substante odorizante in scopul indepartarii mirosurilor neplacute existente mai ales in salile de servire ale restaurantului.
Durata preconizata a acestei solutii a fost de 2 zile.
Costurile pe care le implica aceasta metoda sunt:
ustensile de uz casnic: 100 RON
cost substante odorizante:300RON
COST TOTAL: 400 RON
COST PER ANSAMBLU: 6033,1RON
CALITATE PROASTA A SERVIRII SI A MENIURILOR
Solutie 1: In acest caz conducerea unitatii a impus urmatoarea masura: instruirea personalului in ceea ce priveste organizarea procesului de servire.
Durata stabilita pentru aceasta activitate a fost de 14 zile.
Costurile aferente acestei activitati de instruire au fost urmatoarele:
achizitionare materiale informative: pliante, brosuri etc.= 20RON
prima acordata angajatului care s-a ocupat cu instruirea: 14zile* 10RON=140RON.
In ceea ce priveste procesul de supraveghere, acesta este unul complex, de lunga durata, astfel explicandu-se durata estimata la 8 zile.
Costurile pe care le implica acest proces sunt:
prima acordata angajatului supraveghetor: inclusa in prima acordata in cazul instruirii (fiind vorba de aceeasi persoana).
Solutie 2: Controlul zilnic a fost efectuat pe o durata de 22 zile si nu a presupus nici un cost.
COST PER ANSAMBLU: 160RON
ZGOMOTUL
Solutie: Singura modalitate optima de reducere a numarului de reclamatii in acest caz este izolarea fonica.
Durata estimata a fi necesara implementarii acestei solutii este de 21 zile.
Costurile pe care le implica izolarea fonica sunt:
costuri energie electrica: 100kw*0,4120RON/kw= 41,20RON;
internet: taxa lunara=30RON;
cost publicatii specialitate: - reviste=8 RON
- ziare=2 RON
impulsuri: 100 impulsuri* 1,12 eurocenti/ impuls=100*0,4320RON=43,2RON
benzina: 17l benzina*3,15RON/l= 53,5RON
salariu/tarif specialisti: au fost angajata o echipa formata din:
un inginer care a lucrat timp de 13 zile cate 2 ore pe zi Û 13zile*2ore*42RON/zi*1specialist=1092RON
trei muncitori calificati care au lucrat timp de 13 zile cate 2 ore pe zi Û 13zile*2ore*35RON/zi*3persoane=2730RON
pretul de achizitie al materialelor fonoabsorbante a fost de 650RON.
COST PER ANSAMBLU: 4649,9RON
NERESPECTARE REZERVARI
Solutie: Elaborarea unui program mai eficient de rezervari pentru clienti a fost preconizata a fi realizata parcurgand urmatoarele etape:
cercetarea frecventei de consum a clientilor, in cadrul restaurantului, pe o durata de 16 zile;
identificarea zilelor mai aglomerate pentru a evita suprapuneri de clienti, etapa ce a fost realizata in doar 1 zi (au fost parcurse registrele de clienti ale restaurantului).
Costurile pe care le implica aceasta solutie sunt legate de prima de salariu acordata angajatului care s-a ocupat cu cercetarea statistica: (16zile+1zi)*4RON/zi=68RON.
COSTURI PER ANSAMBLU: 68RON
MEDIUL AMBIANT
Solutie1: Achizitia echipamentului de iluminat se desfasoara pe o perioada de 7 zile si presupune urmatoarele costuri:
costuri energie electrica: 100kw*0,4120RON/kw= 41,20RON;
internet: taxa lunara=30RON;
impulsuri: 100 impulsuri* 1,12 eurocenti/ impuls=100*0,4320RON=43,2RON
benzina: 2l benzina*3,15RON/l= 6,3RON
salariu/tarif specialisti: a fost angajati 1 specialist care au lucrat timp de 2 zile cate 3 ore pe zi Û 2zile*3ore*30RON/ora*1specialist=180RON
pretul de achizitie al echipamentului a fost de 18,90RON.
COST TOTAL: 319,3RON
Solutie nr.2: Schimbarea decoratiunilor interioare necesita o durata de 5 zile si implica urmatoarele costuri:
cost publicatii specialitate: - reviste=8 RON
- ziare=2 RON
costuri energie electrica: 100kw*0,4120RON/kw= 41,20RON;
internet: taxa lunara=30RON;
transport: gratuit, asigurat de furnizor;
cost achizitie decoratiuni: 37,50RON.
COST TOTAL: 118,7RON
COST PER ANSAMBLU: 438,3RON
COST TOTAL PER UNITATE=11.349,30RON
Schimbarile au fost primite neasteptat de bine de catre clienti iar in urma implementarii lor s-a inregistrat o crestere semnificativa atat a satisfactiei clientilor cat si a frecventei de consum a acestora.
Cifra de afaceri inregistrata de restaurant a crescut cu 24,5% in ultima luna. Acest lucru a fost inregistrat in ciuda cresterii preturilor practicate de unitate (aceasta trebuie sa-si amortizeze cheltuielile cu achizitiile necesare). Conform estimarilor, invetitia totala va putea fi recuperata (in conditiile unei cifre de afaceri situata la un nivel cel putin identic cu cel din ultima luna) in aproximativ 8 luni de functionare.
Bilantul calitatii pentru SC "ANDRA" SRL pe luna ianuarie 2006 (dupa aplicarea masurilor)
|
Efectele economice ale calitatii |
Valoare (RON) |
Cheltuieli privind calitatea |
Valoare (RON) |
|
I. Spor de venit net determinat de: |
|
I. Costuri de prevenire asigurare |
|
|
1.1. Cresterea volumului vanzarilor |
|
II. Costuri de evaluare |
|
|
1.2. Cresterea preturilor unitare ale produselor |
|
III. Costurile noncalitatii pierdute |
|
|
1.3. Reducerea costurilor unitare ale produselor |
|
IV. Costul clientelei pierdute |
|
|
1.4. Reducerea rebuturilor si remanierelor |
|
TOTAL CHELTUIELI |
|
|
II. Economii de resurse |
|
V. Castig net din cresterea calitatii |
|
|
2.1. Economii de resurse naturale |
|
|
|
|
2.2. Economii de resurse avansate |
|
|
|
|
2.3. Economii de resurse umane |
|
|
|
|
2.4. Economii de resurse consumate |
|
|
|
|
TOTAL EFECTE |
|
TOTAL |
|
VI. Normalizarea solutiilor
Procedura de lucru standardizata: Calitatea procesului de servire in cazul restaurantului SC "ANDRA" SRL
Scop: Activitatea descrisa in cadrul acestui proiect vizeaza organizarea procesului se servire in vederea imbunatatirii calitative a acestuia. Calitatea servirii este data de o serie de elemente precum protectia consumatorului, buna izolare (fonica si termica) a unitatii, calitatea servirii si a meniurilor, organizarea interioara, curatenia, comportamentul angajatilor s.a.m.d. (vezi tabel corelare caracteristici cu exigente).
Managerii unitatii de alimentatie publica au avut in vedere:
eliminarea mirosurilor neplacute prin instalarea unui sistem de aerisire mai performant, instalarea unei hote mai puternice in bucatarie si etansarea acesteia si prin utilizarea unor substante odorizante, masuri menite sa rectifice aceasta problema;
imbunatatirea calitatii servirii cat si a meniurilor, pentru a preveni plangerile si reclamatiile clientilor;
elaborarea unui program nou de rezervari, pentru a preveni incidente nefericite de genul intercalarii clientilor, problema ce ducea la scaderea reputatiei restaurantului;
crearea unui mediu ambiant placut prin rectificarea unor probleme legate de iluminat si prin noi decoratiuni interioare.
Domeniu de aplicare: Procedura este valabila pentru (afecteaza) toate departamentele unitatii, indiferent de pozitia ocupata in organigrama. Astfel, ea va fi implementata incepand de la managerul general pana la intreg personalul implicat in procesul de servire.
Responsabilitati: MANAGER:
verifica periodic si constant situatia actuala;
isi asuma responsabilitatea deciziilor luate;
este responsabil cu verificarea persoanei care face instruirea angajatilor, care stabileste programarea rezervarilor etc.;
colaboreaza cu diferitele departamente ale unitatii pentru a informa (acolo unde este cazul, unde se inregistreaza neregularitati sau sunt neintelegeri) si pentru a verifica totodata modul in care sunt aplicate modificarile impuse la nivel de unitate.
PERSONALUL:
este responsabil cu punerea in practica a deciziilor adoptate la nivel de conducere;
trebuie sa invete si respectiv sa puna in practica lucrurile pe care le-a aflat in cadrul etapei de instruire;
trebuie sa respecte clientul, sa fie capabil sa dea sugestii competente acestuia atunci cand este rugat;
sa actioneze conform normelor de protectie a consumatorului;
sa pastreze curatenia;
trebuie sa raporteze eventualele neconformitati si defectiuni ale sistemului tehnologic, eventualele defecte constatate la ingrediente, comportamentul colegilor sai;
este direct responsabil de felul in care percep clientii calitatea servirii (mai ales ospatarii);
trebuie sa colaboreze cu managerul general.
Descrierea procedurii: Inainte de inceperea programului de lucru, angajatii trebuie sa soseasca mai devreme pentru a curata, daca este cazul, localul pentru a respecta exigentele de curatenie si intretinere ale clientilor. De asemenea, ei trebuie sa verifice aparatura din dotare pentru a detecta eventualele defectiuni. Totul trebuie sa fie curat, la locul lui pana la sosirea clientului, pentru eficientizarea servirii si minimalizarea timpului de onorare a comenzii.
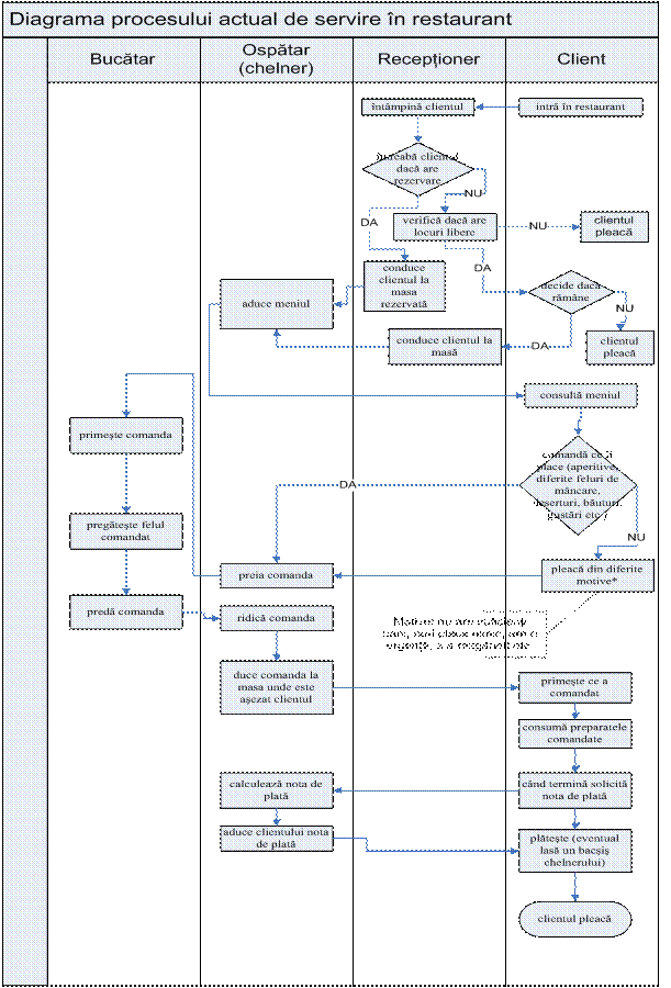
Rezervarile: Orice client potential care doreste sa fie sigur ca va gasi un loc pentru el la acest restaurant suna/vine in prealabil la sediu si face o rezervare. El intra in contact cu receptionerul care, in functie de rezervarile anterioare, de dorintele clientului va face (sau nu) rezervarea. Acum, cu noul program (mult mai eficient) de rezervari va putea chiar face recomandari clientului, daca nu sunt locuri libere la ora dorita de client. Daca acesta accepta reprogramarea rezervarii, receptionerul va consemna in registru. Clientul va reveni la ora, ziua prestabilita.
Primirea clientilor: Unitatea nu dispune de un portar-usier (este in fond un restaurant de categorie medie). De aceea, prima persoana cu care clientii intra in contact la intrare, la receptie este receptionerul. Acesta verifica daca clientul are sau nu rezervare. Daca nu, in functie de locurile disponibile, va aloca unul sau va ruga clientul sa revina ulterior pentru ca, la momentul respectiv, nu sunt locuri libere. Tot receptionerul este cel care conduce clientul la masa lui.
Realizarea procesului de servire: La masa clientului va veni chelnerul care va aduce meniul (cate unul per client). Dupa aproximativ cinci minute, acesta va reveni pentru a prelua comanda clientului si a face eventual cateva sugestii legate de alegerea preparatelor, aperitivelor, bauturilor etc. Daca clientul s-a hotarat, ospatarul va prelua comanda si o va prezenta bucatarului. Acesta, la randul lui, va trece la executarea/prepararea mancarurilor solicitate dupa care va notifica ospatarul. Mancarea va fi apoi adusa spre consum clientului. In tot acest timp, chelnerul va trebui sa fie atent, disponibil clientului daca acesta doreste si altceva (inca o bautura, aperitiv etc.).
In tot acest timp, in care reationeza cu clientul, chelnerul este obligat sa se adreseze acestuia cu formule de politete adecvate.
Plecarea clientului: Dupa ce clientul a terminat, acesta va cere nota de plata ospatarului. Acesta va calcula nota si va aduce un bon de casa (eliberat de receptioner- cu atributii in acest sens) cu totalul. Dupa ce clientul plateste (eventual lasa si un bacsis) va parasi localul, moment ce reprezinta sfarsitul procesului de servire pentru clientul respectiv. Ospatarul este obligat, dupa plecarea clientului, sa debaraseze masa si sa o curete/aranjeze pentru urmatorul client.
Documente corespondente: Documentele folosite, pe langa procedura, in cazul procesului de servire din restaurant sunt: registrul de rezervari al receptionerului (supus verificarilor frecvente de catre manager pentru a identifica eventuale discrepante), carnetul de comenzi al chelnerului (unde acesta isi noteaza ce doreste clientul; este un document extrem de folositor pentru inregistrarea la casa) si bonul de casa eliberat in doua exemplare din care unul va fi predat clientului si celalalt va fi dus la contabilitate pentru inregistrare.
Distribuire: Procedura va fi adusa spre cunostinta angajatilor si acestia se vor angaja sa o respecte. Ea va ramane in posesia managerului (care va supraveghea modul in care aceasta este indeplinita).
Modificari: Singura persoana care are dreptul de a schimba vreun camp din procedura este managerul, singura autoritate cu atributii de decizie la nivelul unitatii.
|
Politica de confidentialitate | Termeni si conditii de utilizare |
Vizualizari: 7079
Importanta: ![]()
Termeni si conditii de utilizare | Contact
© SCRIGROUP 2025 . All rights reserved