| CATEGORII DOCUMENTE |
DISPOZITIV DE TRANSMITERE A DATELOR
Partea teoretica:
1.1 Prezentarea metodei folosite, in cazul nostru, pentru a efectua transmisia de date.
1.2 Pasii ce trebuie urmariti in constructia unui asemenea dispozitiv.
2. Partea practica:
2.1Componentele folosite in constructia dispozitivului nostru de transmisie a datelor si descrierea acestora.
2.2Modul de functionare al dispozitivului
3. Concluzii
4. Codul sursa al programarii transmitatorului si receptorului
Bibliografie
1.1 Amplitude shift keying (ASK)
ASK este o forma de modulatie, reprezentand informatii digitale ca variatii ale amplitudinii unei unde transportoare.
Amplitudinea unui semnal transportor analogic variaza in concordanta cu semnalul de modulatie, pastrand frecventa si faza constante. Nivelul amplitudinii poate fi folosit pentru a reprezenta in binar 0 si 1 logic. Ne putem gandi la semnalul transportor ca la un intrerupator (inchis/deschis). In semnalul de modulatie 0 logic este reprezentat de absenta transportorului, evidentiind astfel operatia de inchis/deschis.
Asemeni modulatiei de amplitudine (AM), ASK este de asemenea liniar si sensibil la zgomotul atmosferic, distorsiuni, la conditii de propagare pe diferite rute din PSTN (public switched telephone network-reteaua de telefonie publica).
Modulatia si demodulatia ASK sunt doua procese relativ ieftine. Tehnica ASK este de asemenea folosita frecvent pentru a transmite informatii digitale prin fibra optica. Pentru emitatoare LED, 1 binar este reprezentat de un scurt puls de lumina, iar 0 binar de absenta luminii. Emitatoarele cu laser au un 'bias' fix al curentului, care determina aparatul sa emita un nivel scazut de lumina. Acest nivel scazut reprezinta 0 in binar, iar o unda luminoase cu o amplitudine mai mare reprezinta 1 in binar.
Codificare
Cel mai simplu si mai des intalnit mod de utilizare a ASK functioneaza ca un intrerupator, folosind prezenta unei unde transportoare pentru a indica 1 logic si absenta ei pentru 0 logic. Acest tip de modulatie este denumit 'on-off keying' si este folosit pe frecvente radio pentru a transmite cod Morse.
Au fost proiectate si scheme de codificare mai complexe, care reprezinta informatia in grupuri folosind nivele aditionale de frecventa. De exemplu, o schema de codificare pe patru nivele poate reprezenta doi biti cu fiecare schimbare de amplitudine; o schema pe opt nivele poate reprezenta trei biti si asa mai departe. Aceste tipuri de ASK necesita un raport mare semnal-la-zgomot (raportul puterilor semnalului si zomotului) pentru recuperarea lor deoarece, prin natura lor, transmit o mare parte a semnalului la putere redusa.
DIAGRAMA UNUI MODEL IDEAL DE TRANSMITERE PRIN MODULATIE ASK

Poate fi impartita in trei blocuri:
- transmitatorul
- modelul liniar al efectelor canalului
- receptorul
S-au folosit urmatoarele notatii pentru :
- semnalul purtator pentru transmisie: ht(f)
- raspunsul impuls al canalului: hc(f)
- zgomotul introdus de canal: n(t)
- filtrul de la receptor: hr(f)
- timpul dintre generarea a doua simboluri: Ts
Diferite simboluri sunt reprezentate cu voltaje diferite. Daca valoarea maxim admisa pentru voltaj este A, atunci toate valorile posibile se afla in intervalul [-A,A] si sunt date de :
![]()
diferenta dintre un voltaj si altul este:
![]()
Considerand schema din figura de mai sus, simbolurile v[n] sunt generate aleator de sursa S, iar apoi generatorul de impulsuri creeaza impulsuri cu aria de v[n]. Acestea sunt trimise catre filtrul ht(f) pentru a fi directionate apoi catre canal. Cu alte cuvinte, pentru fiecare simbol se trimite o unda purtatoare diferita, cu amplitudinea relativa.
La iesirea din transmitator, semnalul s(t) poate fi exprimat sub forma:
![]()
In receptor, dupa filtrare, semnalul este :
![]()
Acesta este apoi transformat in semnalul discret z(k), prin introducerea unui convertor analogic/digital pentru a putea fi interpretat ulterior de catre o masina de calcul numeric.
Pasii ce trebuie urmariti in constructia unui asemenea dispozitiv
Pentru a construi un dispozitiv capabil sa transmita date, prin diferite metode, este necesar ca acesta sa contina un minim de elemente functionale. De cele mai multe ori, ca si in cazul nostru, datele primite la intrare (indiferent de natura lor), pentru a putea fi interpretate corespunzator la iesire, trebuie transformate cu ajutorul unor echipamente ce modifica semnalul primit, dar fara a-i modifica "intelesul" (adica, ceea ce se transmite trebuie sa fie echivalent cu ceea ce se receptioneaza, luand in calcul, evident, si erorile).
Pana si cel mai rudimentar dispozitiv de transmitere contine:
- o sursa: de aici porneste informatia ce trebuie transmisa
- un transmitator: dispozitiv ce primeste semnalul de intrare venit de la sursa si il transmite mai departe
- un receptor: dispozitiv ce receptioneaza semnalul venit de la transmitator, ce reda apoi iesirea corespunzatoare.
- un canal de transmitere a informatiei: ce face legatura intre cele 2 componente importante (transmitator si receptor)
In functie de tipul datelor transmise, de complexitatea acestei operatii, de perturbatiile mediului ambiant (ce afecteaza si influenteaza acest proces), de echipamentele ce interpreteaza semnalul de iesire, etc, un dispozitiv de transmisie mai poate contine:
convertoare (analogic/digitale, digital/analogice):
display-uri (in cazul in care dorim sa afisam datele)
LED-uri (care indica diferite stari ale componentelor sau stagii ale transmisiei)
senzori
interfete (seriale, paralele, prin care se realizeaza comunicatia intre calculator si placutele de transmisie si receptie)
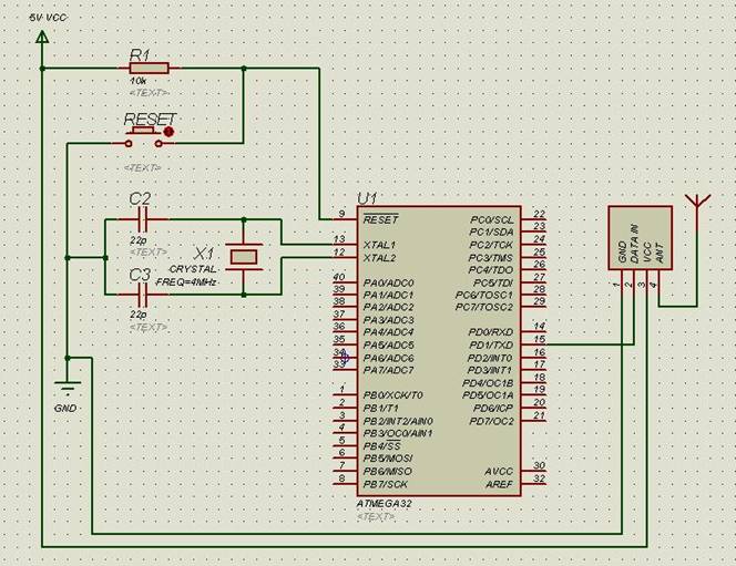
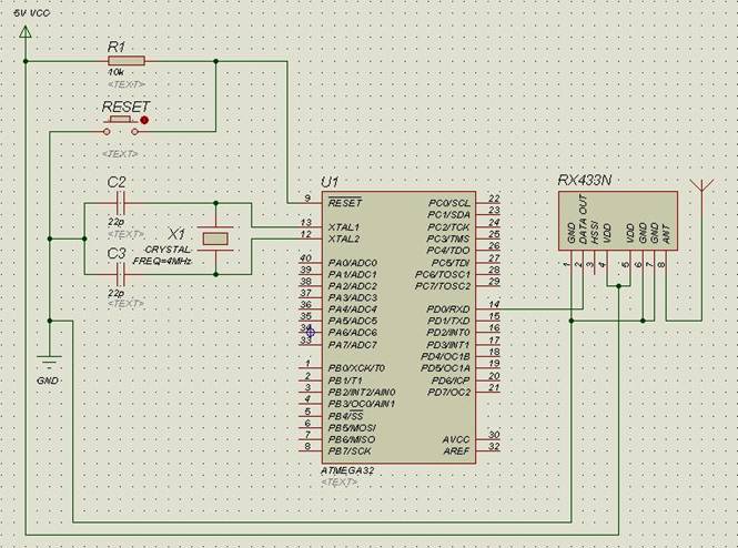
2.1 C omponentele dispozitivului
Aplicatia noastra contine, in primul rand, doua placute, un transmitator si
emitator, denumite modul de emisie (900-6896) si modul de receptie (900-6895). In continuare prezentam descrierea acestora, precum si caracteristicile lor:
Modulul de transmisiemisie (900-6896)

Caracteristici:
- nu necesita alte ajustari
- iesire stabila
- potrivit pentru telecomenzi, telemetrie, si altele
Specificatii:
- frecventa: 433 MHz
- modulatie: ASK
- forma circuitului: SAW
- rata de transfer: 100kbps
- puterea maxima de la iesire: 10mV
- sursa de curent:3 -12 Vdc
- numar de pini:
1: GND
2: data in
3: Vcc
4: ANT

Modulul de receptie (900-6895)

Caracteristici:
- nu necesita alte ajustari
- iesire stabila
- potrivit pentru telecomenzi, telemetrie, si altele
Specificatii:
- raza de actiune: 200m in spatiu deschis
- frecventa: 433 MHz
- modulatie: ASK
- sensibilitate: -106 dBm
- sursa de curent: 4.5-5.5 Vdc
- iesire digitala si liniara
- numar de pini:
1: GND
2: iesire digitala
3: iesire liniara
4: Vcc
5: Vcc
6: GND
7: GND
8: antena ( 30-35 cm)

Semnalul de intrare este dat de senzorul de temperatura LM135, care este apoi transformat in semnal digital cu ajutorul convertorului analog-digital al microcontrolerului ATMEL AVR pe 8 biti.
Senzorul de temperatura LM135
Senzorul analogic de temperatura LM135 de la National Semiconductor este un senzor foarte precis, usor de calibrat si integrabil pe circuit. Cu mai putin de W impedanta dinamica, dispozitivul opereaza parctic fara schimbari in performanta pe tot domeniul de variatie al curentului, de la 400 μA pana la 5 mA. Cand este calibrat 25 de grade Celsius, LM135 are o eroare mai mica de 1C pe o variatie a temperaturii de pana la 100C. spre deosebire de alti senzori, LM135 are o iesire liniara.
Aplicatiile pentru LM135 includ aproape orice tip de temperatura, de la −55C pana la +150C.
Caracteristici:
direct calibrat in Kelvin
acuratete disponibila de 1C
opereaza intre 400 μA si 5 mA
usor de calibrat
domeniu mare de variatie al temperaturii
costuri reduse
Diagrama schematica a senzorului:


Microcontrolerul ATMEL AVR
(ATmega32)
Acesta este folosit pentru a transforma semnalul analogic in semnal digital, printr-o transmisie pe 8 biti.
Caracteristici:
performante ridicate la putere scazuta
arhitectura RISC avansata (131 de instructiuni, 32*8 registrii generali, operatie complet statica)
segmente de memorie cu anduranta mare si memorie non-volatila (32KB memorie flash de program, 1024 baiti EEPROM, 2KB SRAM intern, retinere de date 20 de ani la 85 de grade Celsius / 100 de ani la 25 de grade Celsius.
Interfata JAG
Intrari/iesiri: 32 de linii I/O programabile
Voltajul la care opereaza 4.5-5.5 V
Viteza: 0-16 MHZ
Configuratia pinilor microcontrolerului:

Pentru debugging ambele echipamente sunt prevazute cu interfata seriala pentru comunicatia cu calculatorul. Aceasta se numeste MAX232.
Caracteristici:
indeplineste si depaseste recomandartile V.28 TIA/EIA-232-F si ITU
opereaza de la o singura sursa de 5V
opereaza cu pana la 120 KB/sec
are doua drivere si doaua transmitatoare
30-V Input Levels
sursa slaba de curent : 8 mA
aplicatii: TIA/EIA-232-F, sisteme alimentate de baterii, terminale, modemuri si calculatoare

Pentru afisearea temperaturii rezultate in urma transmisiei, am folosit un display LCD, ca in figura de mai jos:

2.2 Modul de functionare al dispozitivului
Modulele de transmisie si receptie sunt setate sa functioneze corect la 433MHz, folosind metodat ASK, descrisa in partea teoretica.
Dispozitivul transmitator:
Acesta preia semnalul analogic al senzorului de temperatura si cu ajutorul convertorului analog-digital al microcontrollerului este transformat in semnal digital cu valori intre 0 si 1023. Valoarea rezultata de la ADC este transmisa receptorului prin modulul de transmisie.
Dispozitivul receptor:
Acesta preia cu ajutorul modulului receptor valoarea transmisa de dispozitivul transmitator, transforma aceasta valoare in grade celsius si o afiseaza pe LCD. Pentru transformarea in grade celsius s-a preluat valoarea indicata de ADC la temperatura camerei si la 0 grade si s-a calculat ecuatia dreptei rezultate.
Pentru comunicatia cu PC-ul si debugging, ambele placute (transmitator si receptor) sunt prevazute cu o interfata seriala, iar pentru programarea lor s-a folosit limbajul WinAvr. Putem verifica astfel corectitudinea si coerenta datelor receptionate, iar pentru a testa acest lucru noi am implementat un algoritm CRC.
3. Concluzii
Dupa testarea dispozitivului in diferite conditii, observam ca rata de eroare (de pierdere a pachetelor) este destul de mare si creste o data cu cresterea distantei. Aceasta a fost de aproximativ 20%, la o distanta de 1.5 m.
Am fi putut evita acest lucru folosind niste antene corespunzatoare (antene wireless) pentru a creste randamentul.
Vom lua in calcul intotdeauna perturbatiile mediului, care pot in orice moment bruia sau intrerupe transmisia (de ex: telecomenzi pentru alarma autoturismelor, etc)

4. Codul sursa al dispozitivului
#include <avr/io.h>}
#include <avr/io.h>4. Bibliografie
https://en.wikipedia.org/wiki/Amplitude-shift_keying
https://focus.ti.com/lit/ds/symlink/max232.pdf
https://www.national.com/ds/LM/LM135.pdf
https://www.atmel.com/dyn/resources/prod_documents/2503S.pdf
https://winavr.scienceprog.com/example-avr-projects/avr-gcc-4-bit-and-8-bit-lcd-library.html
|
Politica de confidentialitate | Termeni si conditii de utilizare |
Vizualizari: 3238
Importanta: ![]()
Termeni si conditii de utilizare | Contact
© SCRIGROUP 2025 . All rights reserved