Scrigroup - Documente si articole

     

HomeDocumenteUploadResurseAlte limbi doc
ComunicareMarketingProtectia munciiResurse umane

PRACTICA BUSINESS DEVELOPMENT TEAM SRL (BDT SRL)

management



+ Font mai mare | - Font mai mic



UNIVERSITATEA SPIRU HARET

FACULTATEA DE MANAGEMENT FINANCIAR-CONTABIL

SPECIALIZAREA MANAGEMENT



PRACTICA DE SPECIALITATE

ANUL II FR

BUSINESS DEVELOPMENT TEAM SRL

(BDT SRL)

CUPRINS

1. Prezentarea societatii BDT SRL

2. Organigrama societatii BDT SRL

3. Clientii BDT SRL

4. Organizarea activitatilor manageriale in cadrul societatii BDT

SRL

5. Sistemul informatic al societatii BDT SRL

6. Organizarea si verificarea calitatii activitatilor societatii

7. Organizarea financiar contabila,criterii si modalitati de evaluare a eficientei economice.

8. Legea nr.82/1991.legea contabilitatii, republicata in 2008

PREZENTAREA SOCIETATII BDT SRL:

BDT si-a inceput activitatea ca dealer Ford in anul 1999,mai prcis comercializand pise pentru masinile Ford.

In prezent firma s-a dezvoltat de la vanzari de piese la vanzari si de masini fiind cel mai important importator de Ford din Romania.

Din BDT Group fac parte:

-BDT Ford-distribuitor de piese,importator masini si service autorizat Ford

-BDT Mazda-importator si service autorizat Mazda

-BDT Motors-distribuitor si service autorizat Chrysler,Jeep,Dodge

-Carlex-dealer independent autovehicule premium

-BDT Leasing

-BDT Rent

-BDT Asigurari

BDT Ford este cel mai important dealer independent Ford din Romania reusind in anul 2007 sa comercializeze peste 3000 de automobile.

BDT Ford beneficiaza in acest moment de doua locatii destinate marcii Ford si anume complexul din Bucuresti,Sos.Virtutii nr.55-57 sector 6,si showroom-ul din Focsani situate pe DN 2-calea munteniei km 182.

Prin BDT Leasing obtinerea unei finantari estea cum mai usoara si intregul process se poate desfasura intr-un timp record.

Prin BDT Asigurari clientii BDT pot beneficia acum de experienta BDT pentru a obtine cea mai avantajoasa solutie de asigurare a automobilului existenta in piata.

BDT Rent vine in sprijinul clientilor atat prin asigurarea unui automobile atunci cand acestia au nevoie,prin furnizarea unei flote prin sistemul Rent a Fleet cat si prin asigurarea unui automobile pe termen lung la preturi foarte avantajoase,sau inchirierea unui automobil la preturi deasemenea foarte avantajoase.

BDT Group a inregistrat cresteri ale vanzarilor de 48% in primul trimestru al anului precedent,pentru marcile Ford si Mazda.

BDT Ford a reusit in primul trimestru al anului 2008 sa inregistreze cresteri de 15 %,rezultate ce ii revin modelului Ford Focus.

Autoturismele Ford comercializate de catre BDT beneficiaza de 4 ani garantie fara limita de kilometri.

Un service modern utilat le sta la dispozitie clientilor atat pentru interventiile in garantie cat si post garantie.

La service-ul BDT,departamentul piese si accesorii poate raspunde celor mai variate cerinte ale clientilor.

Flotele ce apeleaza la service-ul BDT beneficiaza de contracte personalizate astfel incat serviciile oferite sa raspunda cat mai bine cerintelor clientilor.

Clientii BDT:

Unele dintre cele mai  mari companii din Romania au ales ca furnizor pentru automobilele Ford achizitionate,BDT-ul atat pentru ofertele foarte bune la vanzare cat si pentru serviciile post vanzare.

Avand o flota formata din automobile fiabile si beneficiind de un service promt si de calitate,clientii ce au ales ca furnizor BDT au ramas fideli companiei noastre.

Printre clientii BDT se numara:Fan Courier,Agroalim,TNT,TCE,Vel Pitar,Piraeus Bank si Siemmens.

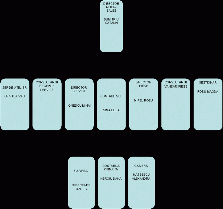
ORGANIGRAMA SOCIETATII BDT SRL

(departamentul service/contabilitate)


ORGANIZAREA ACTIVITATILOR MANAGERIALE IN CADRUL SOCIETATII BDT SRL.

Firma BDT este impartita in mai multe departamente dupa cum urmeaza:

Departamentul vanzari masini,avand ca director general pe Tellu Strinu care la randul sau are in subordine mai multi consultanti de vanzari.In acest departament se urmareste promovarea masinilor de catre consultanti in fata clientilor,prezentarea modelelor si a obtiunilor acestora,ulterior convingerea potentialilor clienti pentru achizitionarea unui Ford.

Departamentul vanzari piese,avand ca director pe Rosu Mirel.Din acest departament fac parte deasemenea si consultantii vanzari piese,care se ocupa de comandarea pieselor la cererea clientului si vanzarea lor.Tot din acest department face parte si magazia unde gestionare sunt Rosu Magda si Georgescu Costinela,ele asigurand buna functionare a magaziei,inregistrand toata marfa care intra sau iese din magazie,astfel avand in permanenta o evidenta a pieselor.Aici timpul de lucru se desfasoara in doua ture.

Departamentul receptie service si reparatii service,unde prgramul de lucru se desfasoara in doua ture, prima tura de la 8:00-15:00 iar cea de-a doua tura de la 15:00-22:00.Ca director general il avem pe Dumitriu Catalin.La receptie sunt zece consultanti.Ei fac programarile clientilor la revizii,cand clientul vine cu masina consultantul receptie service ii preia masina o verifica la prima vedere sii ii deschide clientului o comanda,mai apoi cosultantul preda masina atelierului de reparatii unde avem doi sefi de atelier Cristea Vali respectiv Alexandrescu Daniel,maistru atelier Tudor Marian si 16 mecanici/electricieni .

Departamentul contabilitate/casierie.Sef contabil este Sima Lelia care are in subordine mai 14 contabile si casieria.La contabilitate se urmareste evidentierea profitului firmei,intocmirea diferitelor acte specifice contabilitatii.La casierie sunt doua angajate,Mateescu Alexandra si Bebereche Daniela,programul de lucru fiind deasemenea in doua ture.Aici se intocmesc facturi pentru vanzarea pieselor sau a masinilor,se incaseaza contravaloarea facurii si se elibereaza factura albastra si bon fiscal pentru persoanele fizice iar pentru firme,PFA,CMI se elibereaza chitanta in exemplarul original.Seara se introduc in programul MyManager toate chitantele si bonurile fiscale eliberate in ziua respective.Acest program calculeaza toate incasarile in acest fel ajutand la intocmirea registrului de casa.In registrul de casa se scriu:soldul din ziua precedenta care se aduna cu  incasarile din ziua respectiva,din suma rezultata scazandu-se platile efectuate de catre BDT diferitilor furnizori.Facturile sunt in trei exeplare:albastru care merge la client,rosu si verde care raman in firma si sunt indosariate si evidentiate tot de catre casierie.

SISTEMUL INFORMATIC AL SOCIETATII BDT SRL.

Departamentul de vanzari tine o evidenta a masinilor vandute si in functie de aceasta se face comanda de autoturisme .Se poate comanda un autoturism si la cererea clientului.Deasemenea tot ei fac comanda de pliante informative si reviste pentru fiecare model de masina in parte.

Departamentul piese face comanda de piese la crerea clientului dar si piese care sunt folosite zilnic in atelier pentru repararea masinilor,acest department avand grija sa nu le lipseasca niciodata din stoc  piese importante si des utilizate.In acest department se face inventar in fiecare trimestru.

Departamentul casierie/contabilitate comanda din timp facturiere de mana,facturi pentru imprimanta,chitante,role pentru casa de marcat si register de casa.

ORGANIZAREA SI VERIFICAREA CALITATII ACTIVITATILOR SOCIETATII.

Aspecte privind auditarea sistemului informational-contabil al unui grup de societati.

Orice societate de tip grup va numi un auditor independent.

Auditorul independent:

-va acorda asistarea societatii in tinerea evidentei contabile,

-va certifica raportul intocmit de cenzori,

-va putea intocmi un raport anual separate de cenzori,din care sa rezulte o situatie financiara cat mai fidela societatii,

-va analiza practicile si procedurile controlului intern si ale cenzorilor,iar in cazul in care considera ca acestea nu sunt corespunzatoare,va face recomandari in scris actionarilor si consiliului de administratie pentru remedierea acestora.

Audierea se va realiza conform Standardelor Internationale de Audit pe doua paliere:

1.Auditarea informatiilor cuprinse in situatiile financiare consolidate.

2.Auditarea sistemului informational-contabil in ansamblu.

Informatii furnizate de raportul de audit.

Demersurile effectuate ca urmare a efectuarii lucrarilor de audit vor fi consemnate in dosarul permanent,cat si in dosarul de consolidare.Informatiile continute de aceste dosare,se refera la:

-sectoarele de activitate ale societatilor member ale grupului,

-organizarea celulei de consolidare si stabilirea metodelor de prelucrare a informatiilor9centralizata sau descentralizata),

-natura,semnificatia si procedeele de punere in accord a tranzactiilor intragrup,

-principiile contabile retinute pentru intocmirea conturilor consolidate,

-procedee de retratare prevazute,

-procedee de formare a personalului.

Directiile programului lucrarilor de audit.

Programul lucrarilor de audit se va baza pe:

-determinarea unui prag de semnificatie,care va tine cont de urmatoarele aggregate:totalul bilantului,capitalurile proprii,rezultatele consolidate,

-analize subtile,in functie de posturile auditate,imobiliari,stocuri,creante-clienti,

-aprecierea riscurilor referitoare la credibilitatea informatiilor furnizate de societatile fiice,pentru necesitatile de consolidare,

-metodele si mijloacele pentru evaluarea controlului intern al sistemului si al procedurilor de consolidare.

Lucrarile auditorilor societatii mama vor viza,in ordine logica,urmatoarele aspecte:

-alegerea perimetrului de consolidare,

-auditarea criteriilor aplicate in eliminarea operatiilor intragrup,

-auditarea criteriilor aplicate in eliminarea titlurilor si a capitalurilor proprii,

-auditarea operatiunilor de punerea in echivalenta,

-auditarea coerentei situatiilor financiare,

-sintetizarea lucrarilor de audit.

Operatiunile supuse auditarii.

-analiza elementelor contului de titluri de participare ale ansamblului de entitaticonsolidate,plecand de la organigrama grupului,

-asigurarea ca in cadrulpostului de titluri de participare neconsolidate,nu figureaza partile sociale ale unei societati care ar fi trebuit sa fie in perimetrul de consolidare,

-criteriile de excludere din perimetrul de consolidare trebuie sa fie raportate la notele explicative consolidate,

-verificarea faptului ca metodele de consolidare retinute sunt correct utilizate pentru societatile care sunt integrate global,cele acre sunt integrate proportional si cele care sunt puse in echivalenta,

-verificarea calculului procentului de control si de interes determinate de socieatea mama,iar in cazul existentei de participatii circulare,trebuie sa se asigure cadeterminarile procentelor de control reflecta in mod correct imitarile de drepturi de vot impuse de legislatie,

-asigurarea asupra faptului ca nu exista nici o schimbare nejustificata,comparative cu exercitiul precedent.

Pe durata angajamentului de audit,auditorul trebuie sa fie atent la tranzactiile care apar ca fiind neobisnuite in circumstante date si care pot indica existenta unor parti afiliate neidentificate anterior.

Exemplele include urmatoarele:

-tranzactii care au termeni contractuali anormali,cum ar fi preturi,rate ale dobanzii,garantii sau termene de rambursare neobisnuite,

-tranzactii care nu prezinta un motiv comercial logic pentru a avea loc,

-tranzactii in care fondul economic difera de forma juridical,

-tranzactii desfasurate intr-o maniera neobisnuita,

-tranzactii importante sau de volum mare desfasurate cu anumiti clienti sau furnizori,comparativ cu altii,

-tranzactii neinregistrate,cum ar fi primirea sau furnizarea de servicii de management nefacturate si neancasate.

Auditorul mai are dreptul de a executa:

-efectuarea de teste detaliate ale tranzactiilor si soldurilor,

-revizuirea proceselor verbale de la intrunirile actionarilor si celor responsabili cu guvernanta,

-revizuirea inregistrarilor contabile pantru tranzactii sau solduri mari sau neobisnuite,

-revizuirea confirmarilor pentru imprumuturile de primit si de platit si a confirmarilor primate de la banci,

-revizuirea tranzactiilor privind investitiile.

Raportul de audit contine:

-mentionarea situatiilor financiare anuale care fac obiectul auditului financiar,

-o descriere a auditului financiar,

-o opinie de audit ,opinia de audit fiind fara reserve,cu reserve,o opinie contara sau nu,

-o referire la orice aspecte asupra carora auditorii financiari atrag atentia,

Raportul se semneaza de catre auditori financiari,personae fizice,in numele acestora sau al auditorilor,personae juridice autorizate dupa caz si se dateaza.

ORGANIZAREA FINANCIAR CONTABILA,CRITERII SI MODALITATI DE EVALUARE A EFICIENTEI ECONOMICE

Bilantul contabil

Structurile calitative folosite pentru modelarea situatiei patrimoniului sunt cele de avtiv si pasiv.Ele se explica si se definesc simultan prin prisma economicului,juridicului si financiarului.

Din punct de vedere juridic activul,prin compozitia lui grupeaza elementele in bunuri reale si creante(drepturi asupra persoanelor)iar pasivul in capital propriu si datorii.

Perspectiva financiara grupeaza activele in functie de lichiditatea acestora,iar pasivul,in functie de exigibilitatea lor(termen de plata).

In cadrul activului sunt delimitate utilizari permanente sau durabile de resurse sub forma de bunuri,investitie,utilizari temporare sau curente sub forma de stocuri,creante si valori imobiliare de plasament.

Pasivul prin structura sa delimiteaza cele trei modalitati de formare a resurselor si anume:

-resurse permanente sau pe termen lung,furnizate de proprietar(individual sau asociatii),

-resurse temporare curente,asigurate de terti(furnizori,banci),

-resurse rezultate sub forma profiturilor realizate in cadrul fiecarui exercitiu financiar.

Structuri privind situatia patrimoniului

Activ:

-Active imobilizate:imobilizari necorporale,corporale,financiare.

-Active circulante:stocuri de productie in curs de executie,creante,disponibilitati.

-Active de regularizare si asimilare.

Pasiv:

-Capitaluri proprii;capital,reserve,rezultat(profitul cu '+' si pierderea cu '-'),alte capitaluri proprii.

-Provizioane pentru riscuri si cheltuieli.

-Datorii:imprumuturi si datorii financiare,alte datorii.

-Pasive de regularizare.

Sub aspectul financiar,orice bilant se descompune in trei mari grupe:

1.Fondul de rulment(FR),care reprezinta totalul capitalurilor permanente(adica capitaluri proprii+imprumuturi pe termen lung)diminuate cu activele imobilizate.

2.Necesarul in fond de rulment(NFR),care reprezinta stocuri si creante din exploatare si in afara exploatarii-datorii din exploatare si din afara exploatarii.

3.Trezoreria(T)care este egala cu disponibilitatii-imprumuturi pe termen scurt si conturi bancare creditoare.

Contul de profit si pierdere.

Bilantul contabilizeraza considerat documentul ce descrie pozitia unei intrprinderi la un moment dat ,indicand si marimea rezultatului .Apare insa prezenta necesara a unui alt instrument de modelare contabila care sa explice modul de constituire a rezultatului sis a permita desprinderea unor concluzii legate de performantele activitatii intreprinderii.Acest instrument este cea de-a doua componenta a situatiilor financiare si anume contul de profit si pierdere.

In aceasta optica,inteprinderea devine un centru de calcul economic ,calculul avand la baza:

-valorive produse si vandute pe piata clientilor,denumite generic Venituri,

-valorile utilizate pentru obtinerea unor venituri,care sunt constituite in costuri angajate pe alte piete denumite cheltuieli,Aceste reprezinta in fapt remunerarea factorilor de productie.

Din compararea celor doua marimi valorice se obtine un rezultat.Acesta poate fi o marime valorica pozitiva,denumita profit,atunci cand veniturile sunt mai mari decat cheltuielile,sau o marime valorica negative,denumita pierdere,atunci cand veniturile sunt mai mici decat cheltuielile.

LEGEA NR. 82/1991,LEGEA CONTABILITATII REPUBLICATA IN 2008

Registrele de contabilitate:

Art.20-Registrele de contabilitate obligatorii sunt:Registrul-jurnal,Registrul-inventar si Cartea mare.Intocmirea, editarea si pastrarea registrelor de contabilitate se efectueaza conform normelor elaborate de Ministerul Economiei si Finantelor.

Art.21-Registrele de contabilitate se utilizeaza in stricta concordanta cu destinatia acestora si se prezinta in mod ordonat si astfel completate incat sa permita,in orice moment,identificarea si controlul operatiunilor contabile effectuate.

Art.22-Pentru verificarea inregistrarii corecte in contabilitate a operatiunilor efectuate se intocmeste balanta de verificare,cel putin annual,la incheierea exercitiului financiar sau la termenele de intocmire a raportarilor contabile stabilite potrivit legii.

Art.23-Persoanele prevazute la art.1 care utilizeaza sisteme informatice de preluare automata a datelor inregistrate in contabilitate in conformitate cu normele contabile aplicate,controlul si pastrarea acestora pe suporturi tehnice.

Art.24-Inregistrarea in contabilitate a operatiunilor determinate de fuziunea,divizarea sau incetarea,potrivit legii,a activitatii persoanelor prevazute la art.1 se face pe baza decumentelor corespunzatoare intocmite in asemenea situatii.

Art.25-1)registrele de contabilitate si documentele justificative care stau la baza inregistrarilor in contabilitatea financiara se pastreaza in arhiva persoanelor prevazute la art.1 timp de 10 ani,cu incepere de la data incheierii exrcitiului financiar in cursul caruia au fost intocmite,cu exceptia statelor de salarii,care se pastreaza timp de 50 de ani.

2)Prin exceptie de la prevederile alineatului 1 se pot stabili,in mod justificat,prin ordin al ministrului economiei si finantelor,registrele de contabilitate si documentele justificative care se pastreaza timp de 5 ani.

Art.26-In caz de pierdere,sustragere sau distrugere a unor documente contabile se vor lua masuri de reconstituire a acestora in termen de maximum 30 de zile de la constatare ,potrivit reglementarilor emise in acest scop.



Politica de confidentialitate | Termeni si conditii de utilizare



DISTRIBUIE DOCUMENTUL

Comentarii


Vizualizari: 5020
Importanta: rank

Comenteaza documentul:

Te rugam sa te autentifici sau sa iti faci cont pentru a putea comenta

Creaza cont nou

Termeni si conditii de utilizare | Contact
© SCRIGROUP 2025 . All rights reserved