| CATEGORII DOCUMENTE |
| Comunicare | Marketing | Protectia muncii | Resurse umane |
Definitiile managementului resurselor umane propuse de diversi specialisti in materie se incadreaza cel putin intr-una din cele patru perspective de intelegere a managementului resurselor umane evidentiate de Beardweel si Holden si anume:
o expresie a practicii de personal existente;
o noua disciplina manageriala;
un model bazat pe resurse;
un fenomen strategic si international.
Majoritatea considera managementul resurselor umane ca un subsistem integrat in activitatea firmei, definit printr-o serie de caracteristici dimensionale (marime, structura sociologica, pe profesii, costuri) si functionale (productivitate, fiabilitate, fluctuatie) si marcat de existenta unei game complexe de relatii interne si de conexiune cu celelalte subsisteme.
Obiectivul general al managementului resurselor umane este acela de a genera cunostintele necesare si de a valorifica experienta in domeniu, in vederea asigurarii unui nivel optim de performanta organizationala, pe baza utilizarii unei metodologii si a unui instrumentar adecvate.
Obiectivele concrete pot fi structurate in:
obiective strategice, pe termen mediu si lung, care vizeaza organizarea si planificarea resurselor umane;
obiective operationale, de natura tehnica si administrativa, care privesc conducerea curenta a entitatilor organizationale.
Politicile specifice domeniului resurselor umane reprezinta ansamblul regulilor de baza si al atitudinilor fata de aceste resurse, pe baza carora se adopta deciziile in cadrul firmei. Politicile sunt supuse unui set complex de cerinte, dintre care sunt de mentionat:
integrarea managementului resurselor umane in managementul intreprinderii;
obtinerea adeziunii intregului personal;
actionarea la toate nivelurile;
asigurarea unui climat de angajare si de valorificare a potentialului fiecarui angajat;
recunoasterea si motivarea personalului care obtine rezultate performante;
stimularea, la fiecare angajat, a dorintei de imbunatatire continua a propriei activitati;
antrenarea in procesul decizional a celor care dovedesc competenta profesionala.
Managementul de resurse umane trebuie sa actioneze ca un agent al schimbarii functionand ca un catalizator al schimbarilor din cadrul organizatiei. Aceasta se poate realiza prin initierea schimbarilor in cadrul functiilor de resurse umane, prin dezvoltarea alternativelor de rezolvare a problemelor de comunicare si prin influentarea abilitatilor. Pe scurt, managementul de resurse umane trebuie sa cunoasca cum sa faca fata schimbarii.
Thompson si Strickland definesc managementul strategic ca procesul prin care managerii stabilesc directia pe termen lung spre care se indreapta organizatia pe care o conduc, stabilesc obiective operationale specifice, dezvolta strategii pentru atingerea acestor obiective tinand cont de circumstantele relevante din mediul intern si extern si de a alege aplicarea planului stabilit. Scopurile managementului strategic sunt de a ajuta organizatia de a dobandi un avantaj competitiv avantajul care permite unei organizatii sa domine in mai mare masura schimbarile externe ce apar, fata de alte organizatii existente la momentul respective si de a asigura succesul pe termen lung al organizatiei. Managementul strategic reuseste sa faca asta prin faptul ca le ofera managerilor directii de orientare consistente si prin faptul ca permite anticiparea problemelor si a oportunitatilor.
Strategia se defineste ca directia spre care o organizatie intentioneaza sa se indrepte si stabileste cadrul de lucru pentru actiunile ce trebuie facute pentru ca organizatia sa ajunga in locul in care doreste.
Strategia implica o abordare consistenta de-a lungul timpului si reflecta abordarea demersurile organizatiei realizate pentru atingerea ei. Scopul strategiei este de a oferi o pozitie avantajoasa organizatiei prin capitalizarea punctelor ei tari si minimalizarea punctelor ei slabe. Pentru a face aceasta, organizatia trebuie sa identifice si sa analizeze oportunitatile pe care le are si amenintarile cu care se confrunta si care exista in mediul ei extern si intern. Aceste organizatii au nevoie sa dezvolte strategii pentru a face fata schimbarilor externe organizatiei daca doresc sa evite o abordare reactiva si pe termen scurt a sistemului de management. Similar, influentele interne precum calitatea resurselor umane dintr-o organizatie, gradul ei de expertiza manageriala si structura, cultura sa pot fi, fiecare, o sursa de putere sau slabiciune. Punctele tari ale managementului de resurse umane, de exemplu, vor permite organizatiei sa atraga, sa mentina si sa motiveze intr-o mai mare masura angajatii sai.
In consecinta strategiile de management al resurselor umane trebuiesc dezvoltate ca o parte integrala a unei strategii generale a organizatiei.
Managementul resurselor umane implica achizitionarea, dezvoltarea, recompensarea, motivarea, mentinerea si departajarea resurselor umane dintr-o organizatie. Cheia importanta a activitatilor managementului de resurse umane trebuie sa fie folosita pentru a satisface urmatorul aspect: fiecare activitate este dependenta de celelalte activitati si impreuna ele reprezinta nucleul managementului de resurse umane.
Rolul strategiei de resurse umane este acela de a identifica si de adopta cele mai bune modalitati prin care sa se utilizeze la maxim capitalul uman de care dispune organizatia, tinand cont de obiectivele pe termen mediu si lung pe care compania doreste sa le atinga.
Exemple de strategii de resurse umane:
- strategia de dezvoltare a potentialului uman existent - importanta mai ales pentru firmele de dimensiuni mai reduse, care se afla intr-o etapa de dezvoltare;
- strategia de formare si reorientare a resurselor umane existente recomandata in momentul in care se prefigureaza o schimbare de profil a activitatii firmei;
- strategia de motivare a salariatilor, pe termen mediu si lung - caracteristica mai ales.
Obiectivele managementului strategic de resurse umane trebuie sa reflecte foarte bine valorile si obiectivele strategice ale organizatiei. Organizatiile pot sa isi imbunatateasca perspectivele de succes prin alegerea planurilor de resurse umane, sistemelor de evaluare a performantelor angajatilor, a sistemelor de compensatii, a modalitatilor de perfectionare, a sistemelor de relatii de munca care sa fie in concordanta cu strategiile intregii organizatii si care sprijina, totodata, aceste strategii. Aceasta inseamna ca obiectivele departamentului de resurse umane, politicile si planurile sale trebuiesc sa fie integrate obiectivelor strategice ale organizatiei. Daca acest lucru se intampla, managementul resurselor umane devine un partener de incredere in obtinerea avantajului competitive al organizatiei, prin faptul ca isi atinge obiectivele strategice si prin faptul ca contribuie la dezvoltarea angajatilor.
Planurile, politicile si obiectivele departamentului de resurse umane trebuie evaluate dupa cat de mult ajuta la atingerea obiectivelor de afaceri ale organizatiei.
Precum obiectivele strategice ale managementului de resurse umane trebuie sa fie formulate in concordanta cu scopurile generale ale organizatiei, la fel si planurile de resurse umane trebuie sa sustina atingerea obiectivelor strategice ale departamentului de resurse umane. De exemplu, o organizatie care are ca obiectiv strategic cresterea profitului, poate avea nevoie ca obiectiv strategic de resurse umane reducerea costurilor de productie, prin imbunatatirea performantelor angajatilor. Aceste obiective, in schimb, necesita planuri de actiune specifice departamentului de resurse umane, precum: aplicarea sistemului de compensari functie de performantele angajatilor pentru a promova motivarea si productivitatea angajatilor, programe de training potrivite pentru mentinerea si dezvoltarea competentelor angajatilor, un sistem de evaluare a performantelor si un program de concediere pentru identificarea si inlaturarea performantelor slabe.
Obiectivele si actiunile managementului de resurse umane trebuie sa:
- fie masurabile;
- includa termene limita pentru finalizare;
- identifice si sa implice factorii de risc potential;
- nominalizeze partile si persoanele responsabile de implementarea lor.
Managementul resurselor umane implica achizitionarea, dezvoltarea, recompensarea, motivarea, mentinerea si departajarea resurselor umane dintr-o organizatie. Cheia importanta a activitatilor managementului de resurse umane trebuie sa fie folosita pentru a satisface urmatorul aspect: fiecare activitate este dependenta de celelalte activitati si impreuna ele reprezinta nucleul managementului de resurse umane. Totodata, managerul de resurse umane are datoria si responsabilitatea de a planifica, coordona, conduce, controla si reprezenta Departamentul de Resurse Umane. Aceste functii ale managerului de resurse umane sunt evidentiate si prin activitatea de elaborare si implementare a programelor, politicilor si procedurilor de resurse umane.
In acest capitol vor fi prezentate cateva aspecte referitoare la politicile, procedurile si programele de resurse umane care pot veni in sprijinul managerului de resurse umane contribuind la imbunatatirea calitatii activitatii desfasurate in organizatie.
Politicile de resurse umane reprezinta afirmatii generale necesare ghidarii in procesul de luare a deciziilor. Astfel, ele directioneaza actiunile pentru functiile de management al resurselor umane spre atingerea obiectivelor strategice ale acestuia. Politicile de resurse umane sunt, de obicei, scrise si comunicate tuturor angajatilor. Ele urmaresc in mod uzual trei scopuri:
- sa le comunice angajatilor ca urmeaza ca pe parcursul activitatii lor in organizatia respectiva sa fie tratati echitabil si obiectiv;
- sa ajute managerii sa ia decizii consistente si in timp util;
sa le ofere managerilor increderea necesara rezolvarii de probleme si apararii deciziilor luate.
O alta definitie a politicilor de resurse umane spune ca defineste modul in care organizatia isi indeplineste responsabilitatile sociale fata de angajatii ei si isi stabileste atitudinile fata de angajati. Aceasta definitie pune in evidenta faptul ca politicile de resurse umane nu se pot elabora fara a se tine cont de valorile organizatiei respective, care stau la baza crearii culturii organizationale.
Cultura organizationala este legatura sociala care se stabileste intre membrii organizatiei pe baza valorilor, idealurilor si simbolurilor sociale pe care acestia le impartasesc.Valorile exprimate in declararea unei politici se refera implicit sau explicit la echitatea cu care sunt tratati angajatii, consideratia fata de acestia, calitatea vietii profesionale, sau conditiile de munca.
Politici privitoare la raporturile de munca ce se refera in general la urmatoarele aspecte:
- planificarea resurselor umane: organizatia isi asuma responsabilitatea de a-si planifica dinainte necesarul de resurse umane, luand in considerare oferirea de oportunitati angajatilor privitoare la dezvoltarea carierei in cadrul organizatiei, precum si reducerea la minim a disponibilizarilor fortate;
promovarea organizatia isi declara intentiile de a promova angajatii ei ori de cate ori acest lucru este posibil urmarind permanent calitatea personalului. Politica poate sublinia si nevoia recrutarii din exterior atunci cancrutvoile organizatiei nu pot fi satisfacute prin recrutare interna, datorita permanentelor schimbari ce apar atat la nivel extern, cat si la nivel intern. De asemenea, se poate mentiona in formularea politicii privitoare la promovarea personalului faptul ca angajatii organizatiei vor fi incurajati sa candideze pe posturile anuntate ca fiind libere la nivel intern, primind sprijin chiar de la managerii directi.
- echilibrul dintre viata profesionala si cea personala aceste politici urmaresc declaratia organizatiei privind atitudinea ei fata de echilibrul dintre viata profesionala si ce personala a angajatilor. Aceste politici vor fi favorabile vietii de familie a angajatilor, incluzand programele pentru acordarea zilelor libere de la serviciu pentru rezolvarea unor probleme de ordin personal, a invoirilor, scheme de programe privind orarul flexibil, posibilitatea de a lucra la domiciliu atunci cand situatia o permite. De asemenea, acest gen de politici recunosc faptul ca parintii sau cei care ingrijesc alte persoane nu pot lucra intotdeauna ore suplimentare, precum si ca numarul orelor lucrate nu reprezinta un criteriu de evaluare a performantelor.
- disponibilizarea aceste politici pot arata ca organizatia face tot posibilul pentru a evita sau reduce la minim numarul disponibilizarilor angajatilor ei (prin recalificare si redistribuire de personal), in cazul unor disponibilizari inevitabile aplicand un tratament corect si suportiv (prin sprijin in gasirea unui nou loc de munca, preaviz maxim posibil) angajatilor disponibilizati.
- nemultumirile si plangerile angajatilor aceste politici trebuie sa afirme ca angajatii au dreptul sa isi exprime nemultumirile in fata conducerii, au dreptul de a fi insotiti de un reprezentant daca doresc acest lucru, precum si dreptul de a se adresa unor instante superioare daca ei considera ca plangerile lor au fost solutionate nesatisfacator.
disciplina politicile privitoare la masurile disciplinare stipuleaza faptul ca angajatii au dreptul sa cunoasca ce se asteapta de la ei si care sunt consecintele in cazul in care angajatii incalca regulile organizatiei. Aceste politici vor mentiona faptul ca in masurile disciplinare aplicate de organizatie se va tine cont de principiile dreptului natural.
Politicile privitoare la hartuire ce fac referiri in principal la:
- notiunea de hartuire in care se mentioneaza daca este vorba de o hartuirea sexuala sau una prin intimidare, oferindu-se definitii suficient de exhaustive pentru a nu se lasa loc interpretarilor excesive;
- intoleranta hartuirii de orice fel la locul de munca, indiferent de situatie, hartuirea la locul de munca fiind considerata o incalcare grava a normelor de conduita;
- definirea si explicarea rolului managerilor in prevenirea si solutionarea reclamatiilor pe tema hartuirii;
- asigurarea serviciului de consiliere pentru cei preocupati de problematica hartuirii
- stabilirea procedurii de solutionare a cazurilor de hartuire.
Politicile referitoare la acceptarea si gestionarea diversitatii
- se refera in principal la utilizarea diversitatii (diferentele dintre angajati) intr-o maniera constructiva (discriminare pozitiva) care duce la cresterea productivitatii si eficientei in munca. Aceste politici se diferentiaza de cele privind egalitatea sanselor, cele de gestionare a diversitatii bazandu-se in multe cazuri pe o discriminare pozitiva spre deosebire de cele privitoare la egalitatea sanselor, care intentioneaza si reglementeaza inlaturarea discriminarii negative.
Politicile de gestionare a diversitatii recunosc explicit existenta diferentelor culturale si individuale la locul de munca, subliniaza necesitatea inlaturarii prejudecatilor la locul de munca, dirijeaza atentia asupra diferentelor dintre indivizi si nu asupra celor dintre grupuri.
Politici de protectie si securitate ala locul de munca
- orice firma cu mai mult de cinci angajati este obligata sa intocmeasca si sa tina la zi o declaratie in scris a politicii sale de protectia muncii .
Politicile privitoare la protectia muncii reflecta angajamentul pe care organizatia si-l asuma in ceea ce priveste protejarea integritatii si sanatatii la locul de munca a angajatilor ei. De asemenea, aceste politici trebuie sa indice normele de comportament indeplinite in materie de protectia muncii, sanatatii si bunastarii. Politicile de protectia muncii pot include normele privind preventia accidentelor, precum si sanctiunile ce se aplica in cazul nerespectarii acestor norme.
Pe langa cultura organizationala in elaborarea politicilor de resurse umane trebuie sa se tina cont si de politicile existente deja, de influentele externe si interne (ex. constrangerile economice), de opiniile si intentiile conducerii si de opiniile angajatilor si sefilor de sindicat (daca acesta exista).
Politicile de resurse umane se refera la recrutarea si selectia de personal, la transferul si promovarea personalului, incetarea activitatii angajatilor din organizatie, la cresterile salariale. De exemplu, afirmatia: politica acestei firme este de a putea promova ca angajat ori de cate ori acest lucru este fezabilcru era managerilor si angajatilor o viziune clara asupra modului cum se vor aborda oportunitatile de dezvoltare in interiorul organizatiei respective.
Etapele elaborarii unei politici sunt urmatoarele:
- colectarea informatiilor - este etapa care presupune analiza mediului intern si extern precum si a identificarii nevoii elaborarii unei politici anume;
- conceperea si formularea politicii - se realizeaza tinand cont de obiectivele stabilite,in aceasta etapa se pot utiliza exemple de alte proceduri, utilizate in alte organizatii. Formulare unei politici trebuie sa fie clara, concisa, sa utilizez cuvinte simple care se adreseaza direct celor care vor fi afectati de respectiva politica. Este important ca politica elaborata sa acopere o gama cat mai variata de situatii ipotetice, dar este important de stiut ca nici o politica nu va putea acoperi toate situatiile ce pot aparea in practica.
revizuirea politicii in aceasta etapa se selecteaza un grup de cativa angajati, sau chiar un grup pilot care citesc politica si care formuleaza intrebari referitoare la aceasta. Aceasta revizuire furnizeaza informatii necesare ce trebuie adaugate pentru ca angajatii care sunt afectati de politica respectiva sa o inteleaga si sa o aplice intr-o maniera cat mai adecvata.
- obtinerea suportului managerial pentru politica respectiva - aceasta etapa este esentiala mai ales pentru implementarea politicii. Ceilalti manageri reprezinta un sprijin real in implementarea politicii, iar in acest sens trebuie tinut cont de sugestiile si opiniile lor atat in formulare politicii, cat si in procesul de implementare a ei.
- revizuirea din punct de vedere legislativ a politicii - trebuie vazut daca politica elaborata are implicatii legale, colaborand cu specialistul juridic pentru verificarea legalitatii respectivei politici.
- implementarea politicii - este important ca in aceasta etapa sa li se ofere angajatilor posibilitatea de a pune intrebari referitoare la politica nou introdusa.
- comunicarea politicii: se face, de obicei, in grupuri manageriale restranse cu mentiunea ca managerii sa disemineze in departamentul condus informatiile privitoare la noua politica.
- interpretarea si integrarea politicii: situatia practica, concreta dupa aplicarea politicii va evidentia daca politica implementata este buna sau nu, eficienta sau ineficienta. Astfel, trebuie urmarite rezultatele si impactul aplicarii politicii, pe baza acestora realizandu-se ajustari ulterioare daca este cazul.
Asa cum strategiile organizationale stau la baza elaborarii politicilor, la fel, politicile de resurse umane stau la baza formularii procedurilor de resurse umane:
Figura 1 Relatia dintre strategii, obiective, politici si proceduri
Procedurile de resurse umane ofera detalii precise despre ce actiune anume va fi facuta intr-o situatie particulara - de exemplu, pasii specifici ce trebuie urmati atunci cand se realizeaza o marire de salariu, sau cand un angajat demisioneaza, sau cand un angajat face o plangere de hartuire sexuala. Pentru a se creea increderea in managementul organizatiei si implicit in organizatie, este extrem de important ca politicile si procedurile de resurse umane sa fie percepute ca fiind echitabile si corecte .
Continutul unei proceduri:
denumirea activitatii;
rezumatul politicii pe care se bazeaza;
autoritatea - cine este responsabil de aplicarea procedurii;
criterii (momentul in care procedura se aplicasituatiile in care se aplica procedura sau cum trebuie folosita procedura);
procesul - descrierea pasilor care se realizeaza raportat la activitatea respectiva;
exceptii (daca este cazul) - situatiile in care procedura nu se aplica, cu mentiunile necesare in privinta a ceea ce se va face in schimb;
Procedurile si continutul lor difera de la activitate la activitate, in functie de complexitatea si specificul acesteia.
Una din functiile managementului este aceea de reprezentare. Un rol important al managerului de resurse umane este acela de a reprezenta angajatii atunci cand este cazul in fata celorlalti manageri, chiar in fata top managerului.
Ca reprezentant, managerul de resurse umane are oportunitatea de a cunoaste si a invata tot mai mult despre organizatia in care isi desfasoara activitatea. De asemenea, el trebuie sa stabileasca legaturi cu alti reprezentanti implicati in procesele de decizie desfasurate la un moment dat. Pentru a putea fi un bun reprezentant al departamentului si al organizatiei, managerul de resurse umane trebuie sa profite cat mai mult de aceste oportunitati si trebuie sa cunoasca anumite aspecte inainte de intalnirea in care el va juca acest rol. Ca reprezentant, managerul de resurse umane are anumite responsabilitati fata de organizatia pe care o reprezinta, care odata asumate il pot ajuta sa isi indeplineasca performant aceasta functie.
Reprezentarea departamentului de resurse umane se defineste ca functia manageriala prin care managerul de resurse umane actioneaza ca exponent al departamentului de resurse umane. Astfel, el devine delegatul/reprezentantul departamentului de resurse umane (DRU).
Reprezentarea DRU se face la nivel intern si la nivel extern, in cadrul organizatiei - nivelul intern - managerul de RU are responsabilitatea de a reprezenta departamentul pe care il conduce in fata: top managementului, celorlalti manageri, angajatilor organizatiei, precum si sindicatelor - daca este cazul. Reprezentarea consta in furnizarea de informatii la aceste nivele referitoare la initiativele, realizarile, planurile, intentiile DRU. La nivel extern - in afara organizatiei - reprezentarea DRU se face fata de clientii companiei, institutiile publice care prin activitatea lor detin un rol important pentru desfasurarea optima a activitatii companiei, sau fata de firmele private, cele doua din urma categorii avand rolul, in mod direct sau indirect, de furnizori de servicii pentru compania respectiva, din punctul de vedere al activitatilor legate de resursele umane.
In acest capitol vor fi prezentate pe scurt serviciile care pot fi furnizate de diverse institutii publice si/sau firme private, precum si criteriile de selectie a furnizorilor de servicii pentru DRU si criteriile de evaluare ale activitatii acestora.
Comunicarea reprezinta procesul prin care transmitem o informatie unei alte persoane sau mai multor persoane. Comunicarea are la baza nevoia umana de a impartasi, de a face schimb de informatii, devenind astfel parte din tot ceea ce intreprindem in viata, fiind esentiala pentru a munci si a trai. Din punct de vedere al contextului organizational, comunicare este forma concreta prin care se infaptuieste coordonarea unui grup uman intr-o organizatie.
Pe scurt, comunicarea poate fi definita ca transferul de informatie de la un emitator la un receptor, transfer ce necesita intelegerea corecta a mesajului continut.
Tratatele de specialitate descriu diverse tipuri de comunicare folosite in activitatea zilnica a fiecarei persoane. Astfel, putem vorbi de comunicarea verbala, nonverbala, scrisa, sau de comunicare formala sau informala (mai ales in cadrul unei organizatii), comunicarea pe orizontala sau pe verticala (clasificare ce tine cont de criteriul ierarhiei.
Traditional, comunicarea organizationala era apanajul exclusiv al managerului, in ambele sale aspecte: intern si extern. Managerul era cel care informa subordonatii in legatura cu atributiile si sarcinile de indeplinit si tot el informa partenerii sau clientii pe teme referitoare la misiunea companiei, strategia de afaceri sau obiectivele pe termen scurt si mediu. Angajatii de la baza organizatiei erau simpli executanti, iar eficienta lor nu era judecata in raport cu abilitatea lor de a comunica, ci de a executa.
De cateva decenii, notiunea comunicare s-a 'democratizat', in primul rand datorita unei tendinte economice globale, care a dus la un important transfer al salariatilor din zona de productie spre cea a serviciilor, in acelasi timp, in cadrul proceselor de productie, a inceput sa se puna un accent din ce in ce mai mare pe colaborarea dintre lucratori si pe lucrul in echipa, a carei functiune poate fi indeplinita adecvat doar daca mediul este sudat de o comunicare eficienta. Nu in ultimul rand, printre cauzele acestei schimbari trebuie mentionate inovatiile tehnologice in domeniul comunicarii (telefonie mobila, internet, blog), care au determinat o adevarata revolutie in domeniu si, implicit, o schimbare a perceptiei asupra raporturilor clasice dintre emitent si receptor. Comunicarea, considera inca unii specialisti, este doar un aspect al organizatiei, o functiune a companiei, cu atributii clar definite si in acelasi timp limitate. Cu toate acestea, exista voci care sustin ca, de fapt, comunicarea constituie componenta de baza a organizatiei. Aceasta opinie este sustinuta de ultimele evolutii de pe piata muncii, care aduc comunicarea in prim-plan:
activitatile economice sunt din ce in ce mai complexe si necesita un grad sporit de coordonare /interactiune;
ritmul activitatilor organizatiei este foarte rapid;
transmiterea informatiei in timp util la beneficiar constituie un avantaj strategic;
tehnologiile de comunicatie sunt vitale pentru activitatea de baza.
Comunicarea orala este o notiune care se leaga mai ales de limbaj, presupunand in mod necesar intentionalitatea si vehicularea mesajelor. Cea mai eficienta forma a comunicarii orale este cea a comunicarii interpersonale, care este de asemenea, si cea mai cunoscuta forma de comunicare. Ceea ce face acest tip de comunicare atat de eficient este faptul ca nu doar il auzim pe interlocutor (cum se intampla in comunicarea prin telefon, sau circuit inchis de televiziune) ci si il vedem pe acesta. Astfel, rolul emitatorului si receptorului se schimba permanent si inevitabil, in momentul in care acest lucru nu se produce procesul comunicarii fiind practic intrerupt.
Calitatea comunicarii depinde de respectarea catorva reguli de catre emitator si receptor. Este important ca pentru transmiterea si intelegerea optima a mesajului atat emitatorul cat si receptorul sa respecte cateva recomandari: sa asculte interlocutorul, sa ajute interlocutorul sa se simta liber sa vorbeasca, sa arate interes pentru ceea ce interlocutorul doreste sa spuna, sa indeparteze factorii perturbatori (zgomot, inghesiuiala excesiva), sa incerce sa inteleaga punctul de vedere al celui care vorbeste, chiar daca interlocutorul are o parere diferita.
In context organizational, indiferent daca cel care emite este manager sau subordonat, este recomandat sa se tina cont de urmatoarele:
emitatorul are urmatoarele obligatii: sa se asigure de utilitatea informatiilor transmise, sa cunoasca destinatarul, saalcatuiasca mesajul tinand cont de capacitatea receptorului, sa selecteze mijlocul de comunicare corespunzator, sa aleaga momentul favorabil pentru transmiterea mesajului.
receptorul/destinatarul are obligatia sa: asculte atent expeditorul, fie receptiv, initieze raspunsul, clarifice claritatea intelegerii mesajului.
Comunicarea orala este principalul mijloc de comunicare la locul de munca, indiferent care este acela. Important de retinut este ca in acest context, un rol important il detine comunicarea formala. Comunicarea formala este acel tip de comunicare care este planificata si care are obiective precise. Cele mai utilizate forme de comunicare orala formala sunt sedintele si grupurile de informare (sedintele operative}. Acestea pot fi de doua tipuri: sedintele de informare manageriala si sedintele comune conducere - angajati.
Indiferent de tipul sedintei la care participa, managerul de resurse umane trebuie sa cunoasca si sa respecte cateva reguli care il vor ajuta in procesul de reprezentare a departamentului pe care il reprezinta. Astfel, inainte de sedinta de reprezentare, managerul de resurse umane trebuie sa revizuiasca toate materialele pe care le va folosi. Trebuie sa cunoasca scopul intalnirii, criteriile de participare la acea intalnire, precum si orarul activitatilor planificate colateral - daca este cazul.
Trebuie realizate note pe marginea aspectelor importante ce trebuiesc discutate sau dezbatute, in acest sens reprezentantul trebuie sa cunoasca toate aspectele anterioare referitoare la problematica discutata. Aceasta se poate realiza, si este necesar de altfel, sa se realizeze si prin discutarea aspectelor ce urmeaza a fi dezbatute cu membrii echipei pe care o conduce si cu ceilalti manageri, in acest mod, va reusi sa stranga informatie suficienta pentru a avea o pozitie consistenta in cadrul intalnirii viitoare.
Sedintele operative constituie o forma de comunicare directa intre manageri si colectivele pe care le conduc, putand furniza informatii consistente cu privire la pozitia si atitudinea managerilor fata de angajatii lor, dar mai ales cu privire la atitudinea angajatilor fata de managementul organizatiei, dar si fata de organizatie in general. Calitatea si cantitatea acestor informatii depind de perceptia managementului asupra importantei consultarii cu personalul, perceptia personalului asupra importantei parerii pe care o detine, gradul de incredere reciproca intre conducere si angajati, problematica asupra careia se face consultarea.
Comunicarea in scris este importanta in orice organizatie. De obicei, se comunica in scris:
politicile organizatiei;
procedurile care se aplica in acea organizatie;
evenimentele in care organizatia este implicata;
schimbarile care au avut, au sau vor avea loc;
rapoartele de activitate sau de orice fel;
fisele de post;
evaluarile angajatilor;
scrisorile de referinta.
Este de dorit ca in comunicarea in scris sa se tina cont de urmatoarele recomandari: mesajul transmis sa fie formulat intr-o maniera clara, concisa, sa se evite utilizarea multor adjective, sa se foloseasca acolo unde este cazul graficele, ilustratiile, sa se utilizeze cuvinte si fraze scurte.
Comunicarea in scris favorizeaza stocarea informatiei in aceeasi forma in care ea a fost transmisa, permitand realizarea verificarilor la un timp de la transmiterea informatiei. Aceasta forma de comunicare, insa, nu permite intotdeauna un feed-back direct din partea receptorului. Este de dorit sa se foloseasca acest tip de comunicare acolo unde se cer informatii si/sau explicatii detaliate, deoarece documentele scrise sunt intr-o masura mai mica supuse interpretabilitatii decat mesajele verbale, prezentand avantajul de a putea fi vizionate. Modalitatile de transmitere a mesajelor scrise in cadrul unei organizatii sunt: faxul, scrisoarea, memo, e-mailul.
Functia de reprezentare a managerului de resurse umane utilizeaza si se bazeaza pe toate modalitatile de comunicare din cadrul organizatiei, dar nu numai. Reprezentarea departamentului de resurse umane se poate face si in cadrul conferintelor de presa, a anunturilor cu caracter public privitoare la una sau mai multe activitati ale DRU. Din acest punct de vedere trebuie sa se tina cont de principiile aplicabile in domeniul relatiilor publice.
Initial managerii unor companii considerau relatiile publice ca o activitate adjuncta, consumatoare de timp si resurse financiare, in mediile si organizatiile moderne relatiile publice sunt considerate a fi responsabilitatea managerilor de top, pozitionandu-se ca importanta la egalitate cu departamentele de vanzari, contabilitate sau administrativ. Pe masura ce companiile au evoluat si s-au schimbat impreuna cu societatile unde isi desfasoara activitatea s-a impus nevoia elaborarii unui program de informare a publicului.
Aparitia concurentei pe piata serviciilor si a produselor a reprezentat un alt factor care a contribui la dezvoltarea domeniului de relatii publice, regasit in unele organizatii concretizat intr-un departament care de cele mai multe ori poarta denumirea de Departament de Comunicare. Companiile concureaza pentru clienti, pentru furnizori, pentru marfuri, nici o companie neputand scapa de concurenta. Acest lucru impune necesitatea existentei unor cai pentru cucerirea increderii clientilor, a publicului.
Relatiile publice se definesc ca activitati profesionale care vizeaza informarea opiniei publice cu privire la realizarile unei colectivitati, precum si promovarea acestora. Aceasta definitie evidentiaza stransa legatura dintre activitatile acestui domeniu si functia de reprezentare a managerului DRU.
Managerul de resurse umane poate contribui la promovarea organizatiei pe piata, indeplinindu-si astfel rolul proactiv, prin prezentarea catre opinia publica a politicilor de personal pe care compania le promoveaza, prin sustinerea conferintelor de presa, ce au rolul de a informa opinia publica asupra implicarii companiei in viata societatii, in problemele cu care aceasta se confrunta. Daca acest aspect, intalnit in manualele de resurse umane sub denumirea de responsabilitatea sociala a organizatiei este mai rar intalnit in preocuparile firmelor si companiilor care activeaza pe piata romaneasca, aspectul extenalizarii serviciilor devine unul din ce in ce mai cunoscut si mai utilizat de companiile care isi desfasoara intreaga activitate sau doar o parte din aceasta in Romania.
Externalizarea serviciilor de resurse umane este utila atunci cand volumul de munca creste foarte rapid intr-un timp relativ scurt, si este favorizata de cresterea numarului de firme si institutii care prin specializare pot prelua o parte din atributiile si responsabilitatile organizatie in materie de resurse umane.
Extemalizarea serviciilor de resurse umane se face fie catre institutiile publice cum ar fi: ITM, AJOFM, Casa de pensii, CNAS, fie catre firme private specializate pe unul sau mai multe domenii din sfera activitatilor de resurse umane.
In continuare vor fi prezentate principalele domenii in care unele institutiile publice vin in sprijinul managerului de resurse umane prin oferirea de servicii de specialitate.
ANOFM (Agentia Nationala pentru Ocuparea Fortei de Munca) ofera servicii de:
1. Informarea si consilierea profesionala
Informarea si consilierea profesionala constituie un ansamblu de servicii oferite persoanelor in cautarea unui loc de munca, in mod gratuit. Acestea sunt:
furnizarea de informatii privind piata muncii si evolutia ocupatiilor;
evaluarea si autoevaluarea personalitatii in vederea orientarii profesionale;
dezvoltarea abilitatii si a increderii in sine a persoanelor aflate in cautarea unui loc de munca in vederea luarii deciziei privind propria cariera;
instruirea in metode si tehnici de cautare a unui loc de munca (prezentarea la interviu, intocmirea unui CV).
Organizarea burselor locurilor de munca
ANOFM organizeaza in fiecare an cel putin o bursa generala a locurilor de munca si alte burse pentru grupuri tinta cum ar fi pentru femei, pentru persoanele cu handicap si pentru absolventi.
Consultanta in afaceri
- pentru someri:
Consultanta si asistenta pentru inceperea unei activitati independente sau pentru initierea unei afaceri se acorda, la cerere, persoanelor in cautarea unui loc de munca, sub forma de servicii juridice, de marketing, financiare, metode si tehnici eficiente de management si alte servicii de consultanta.
Aceste servicii pot fi realizate de agentiile pentru ocuparea fortei de munca sau, dupa caz, de firme private, organizatii profesionale, fundatii si asociatii specializate in aceste domenii, cu care agentiile incheie contracte. Serviciile se acorda, gratuit, o singura data, pentru fiecare perioada in care persoanele beneficiaza de indemnizatii de somaj.
pentru studenti:
Se acorda, in regim de gratuitate, servicii de consultanta si asistenta pentru inceperea unei activitati independente sau pentru initierea unei afaceri studentilor care solicita credite cu dobanda avantajoasa din bugetul asigurarilor pentru somaj, in acest fel, studentii beneficiaza de consultanta gratuita sub forma de servicii juridice, de marketing, financiare, metode si tehnici eficiente de management si alte servicii de consultanta.
Servicii de preconcediere
In cazul unor restructurari ale activitatii care pot conduce la modificari substantiale ale numarului si structurii profesionale a personalului, angajatorii au obligatia sa instiinteze agentiile pentru ocuparea fortei de munca in vederea adoptarii unor masuri pentru combaterea somajului si prevenirea efectelor sociale nefavorabile. Astfel, angajatorii sunt obligati sa acorde preaviz, conform prevederilor Codului Muncii sau ale contractului colectiv de munca, angajatilor ce urmeaza a fi disponibilizati. In perioada preavizului, angajatii vor participa la serviciile de preconcediere realizate de catre agentiile pentru ocuparea fortei de munca.
Pentru a veni in sprijinul persoanelor afectate de restructurarile care au loc in economie, angajatorii au obligatia de a instiinta agentiile judetene pentru ocuparea fortei de munca cu cel putin 30 de zile inaintea acordarii preavizelor prevazute de lege.
Agentiile judetene, prin personalul propriu, pot derula urmatoarele activitati:
informarea privind prevederile legale referitoare la protectia somerilor si acordarea serviciilor de ocupare si de formare profesionala;
plasarea pe locurile de munca vacante, existente pe plan local;
instruirea in modalitati de cautare a unui loc de munca;
reorientarea profesionala in cadrul unei unitati sau prin cursuri de formare de scurta durata;
sondarea opiniei salariatilor si consilierea acestora cu privire la masurile de combatere a somajului. Serviciile de preconcediere pot fi oferite si altor persoane, amenintate de riscul de a deveni someri.
5. Medierea muncii
Serviciile de mediere a muncii reprezinta punerea in legatura a angajatorilor cu persoanele aflate in cautarea unui loc de munca, in vederea stabilirii de raporturi de munca sau de serviciu. Agentiile judetene pentru ocuparea fortei de munca trebuie sa identifice locurile de munca vacante, iar participarea la serviciile de mediere este obligatorie pentru somerii care beneficiaza de indemnizatie de somaj. Serviciile de mediere constau in oferirea de informatii privind locurile de munca vacante si conditiile de ocupare a acestora, prin publicarea, afisarea si organizarea de burse ale locurilor de munca, medierea electronica, adica punerea in corespondenta a cererilor si ofertelor de munca prin intermediul Internetului (la adresa www.semm.ro) si preselectia candidatilor, corespunzator cerintelor locurilor de munca oferite.
Acordarea de credite avantajoase
Creditele cu dobanda subventionata sunt acordate intreprinderilor mici si mijlocii, unitatilor cooperatiste, asociatiilor familiale si persoanelor fizice autorizate sa desfasoare activitati independente si somerilor care infiinteaza societati in scopul crearii de noi locuri de munca, din care minimum 50% pentru someri.
Agentii economici beneficiaza de credite pentru trei categorii principale de cheltuieli, dupa cum urmeaza:
cheltuieli de capital: dotarea cu utilaje si echipamente, instalatii de lucru, amenajari si dotari, mijloace de transport, calculatoare si altele;
constructii necesare obiectului legal de activitate;
finantarea stocurilor de materii prime, materiale, obiecte de inventar.
Creditele se acorda studentilor care infiinteaza si dezvolta individual sau impreuna cu alti studenti, intreprinderi mici si mijlocii, unitati cooperatiste, asociatii familiale sau care desfasoara in mod independent o activitate economica in calitate de persoana fizica autorizata.
De asemenea, studentii beneficiaza de consultanta gratuita sub forma de servicii juridice, de marketing, financiare, metode si tehnici eficiente de management si alte servicii de consultanta.
Cursuri de calificare si recalificare
Agentia Nationala pentru Ocuparea Fortei de Munca organizeaza, gratuit, cursuri de calificare/recalificare pentru someri. Persoanelor aflate in cautarea unui loc de munca li se ofera astfel posibilitatea dobandirii cunostintelor teoretice si practice specifice unei noi meserii care sa mareasca sansele ocuparii unui loc de munca. Structura serviciilor de calificare/recalificare porneste de la cursuri de meserii, pana la cursuri de perfectionare. De asemenea, sunt organizate si cursuri de initiere in termenii de baza ai economiei de piata sau cursuri de pregatire pentru crearea de intreprinderi mici.
Conform Legii nr. 107/2004 pentru modificarea si completarea Legii nr. 76/2004 a fost extinsa gama de beneficiari ai cursurilor gratuite de formare profesionala, fiind suportate cheltuielile si pentru:
persoanele incadrate in munca, la revenirea din concediul pentru cresterea copilului pana la implinirea varstei de 2 ani, respectiv 3 ani in cazul copilului cu handicap;
persoanele care si-au reluat activitatea dupa satisfacerea stagiului militar;
persoanele care au reluat activitatea ca urmare a recuperarii capacitatii de munca dupa pensionarea pentru invaliditate;
persoanele care isi desfasoara activitatea in mediul rural si nu realizeaza venituri lunare sau realizeaza venituri lunare mai mici decat indemnizatia de somaj si care sunt inregistrate la agentiile pentru ocuparea fortei de munca;
persoanele care executa o pedeapsa privativa de libertate, in locuri de detentie anume destinate, si care mai au de executat cel mult 9 luni pana la ultima zi de executare a pedepsei.
Stimularea mobilitatii fortei de munca
Persoanele care, in perioada in care primesc indemnizatia de somaj, se incadreaza in munca intr-o localitate aflata la peste 50 km de domiciliu, beneficiaza de o prima de incadrare, egala cu doua salarii minime brute pe tara, in vigoare la data incadrarii. Cei care se incadreaza intr-o alta localitate si, astfel, isi schimba domiciliul, primesc o prima de instalare, echivalenta cu sapte salarii minime brute pe economie.
Inspectoratul Teritorial de Munca isi propune ca obiective:
controlul aplicarii prevederilor legale referitoare la relatiile de munca, la securitatea si sanatatea in munca, la protectia salariatilor care lucreaza in conditii deosebite si a prevederilor legale referitoare la asigurarile sociale;
informarea autoritatilor competente despre deficientele legate de aplicarea corecta a dispozitiilor legale in vigoare;
furnizarea de informatii celor interesati despre cele mai eficiente mijloace de respectare a legislatiei muncii;
asistenta tehnica a angajatilor si angajatorilor pentru prevenirea riscurilor profesionale si a conflictelor sociale;
initierea de propuneri adresate Ministerului Muncii, Solidaritatii Sociale si Familiei pentru imbunatatirea legislatiei existente si elaborarea de noi acte legislative in domeniu.
Casa Nationala de Pensii isi propune ca obiective:
eliminarea inechitatilor intre generatiile de pensionari prin recalcularea pensiilor;
indexarea si majorarea pensiilor;
extemalizarea finantarii drepturilor de asigurari sociale ce nu au legatura directa cu pensiile;
cresterea gradului de recuperare a capacitatii de munca;
atragerea de noi contribuabili;
asigurarea autonomiei administrative si financiare;
introducerea fondurilor obligatorii de pensii administrate privat pentru asiguratii cu varste de pana la 35 ani si optional pentru asiguratii cu varste sub 46 ani;
introducerea schemelor de pensii facultative administrate privat, cu contributii
deductibile.
Firme private
Externalizarea serviciilor de resurse umane se face si catre firme private care pot oferi servicii de specialitate pe diverse activitati de resurse umane. Aceste servicii se refera la:
Consultanta manageriala
Servicii de mediere a muncii pe piata interna si/sau externa
Serviciile de mediere a muncii reprezinta punerea in legatura a angajatorilor cu persoanele aflate in cautarea unui loc de munca, in vederea stabilirii de raporturi de munca sau de serviciu. Aceste servicii acopera urmatoarele activitati:
recrutare si selectia fortei de munca;
realizarea profilului psihologic complex;
interviuri pentru angajare.
Leasing de personal -forta de munca temporara, utilizat atunci cand:
organizatia are nevoie de unul sau mai multi angajati, dar planul de personal nu permite aceasta incarcare;
se considera o problema volumul de acte/formalitati la angajare sau la incetarea activitatii;
se doreste inlocuirea temporara a unor angajati aflati in absenta indelungata (concediu de maternitate/medical, stagiu militar);
organizatia se confrunta cu activitati sezoniere sau varfuri de activitate cu durata limitata;
organizatia se confrunta cu activitati speciale de scurta durata (promotii, evenimente, targuri si expozitii, translatori).
Servicii psihologice
evaluare psihologica - la angajare si periodica;
consiliere psihologica - conflicte, accidente munca, situatii de criza, stres;
orientare profesionala / consilierea carierei;
Serviciile psihologice pot fi oferite doar de catre laboratoare, cabinete atestate conform legislatiei in vigoare.
Servicii de formare profesionala
identificarea nevoilor de training;
implementarea modulelor de trening;
evaluarea sesiunilor de formare profesionala.
Firmele private pot oferi fie toate aceste servicii fie doar o parte dintre ele. Numarul si complexitatea serviciilor oferite depinde de competentele firmelor furnizoare si poate reprezenta un criteriu de selectie a furnizorului de servicii. Alte criterii care stau la baza alegerii unui furnizor de servicii de resurse umane sau a altuia sunt:
pretul
calitatea serviciilor
eficienta
competenta
profesionalismul
experienta furnizorului - portofoliul de clienti
legalitatea furnizorului .
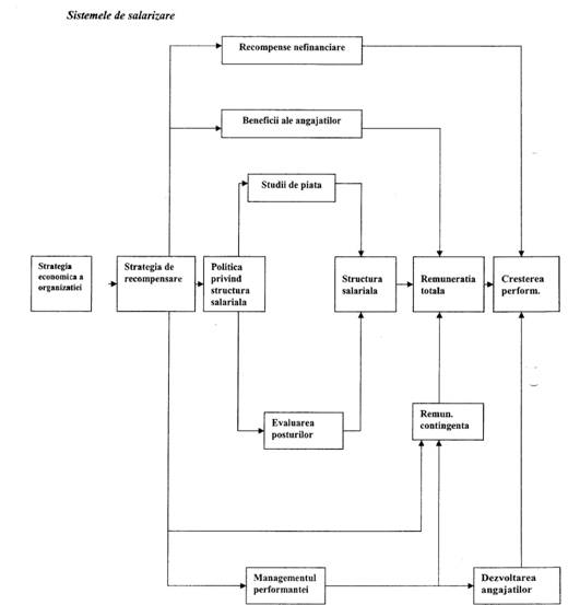
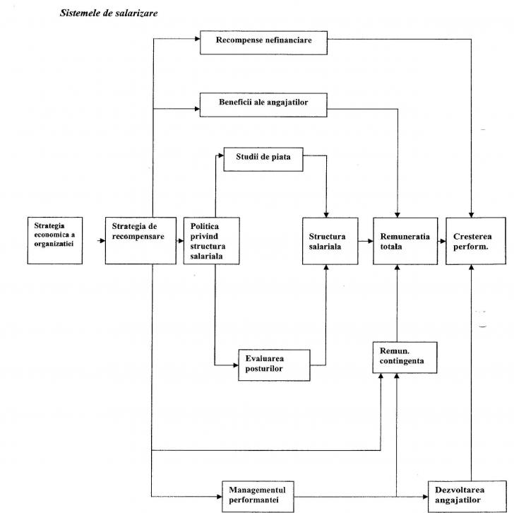
Politica salariala urmareste, in principal, urmatoarele scopuri:
"sa atraga, sa pastreze si sa motiveze un numar suficient de angajati corespunzatori pentru indeplinirea cerintelor de productie;
sa stimuleze un grad optim de productivitate din partea angajatilor;
sa asigure un inalt nivel de calitate a productiei rezultate;
sa recunoasca valoarea fiecarui post, in comparatie cu celelalte;
sa permita angajatilor sa beneficieze si ei de dezvoltarea si prosperitatea organizatiei;
sa asigure un control adecvat al costurilor de munca, prin comparatie cu celelalte costuri si prin comparatie cu veniturile;
recompensarea angajatilor pentru efortul depus, pentru loialitate, experienta si realizari[1]"
Din punct de vedere pragmatic, salariile si recompensele financiare acordate angajatilor se platesc datorita cel putin uneia dintre urmatoarele ratiuni:

Figura 2 Adaptare dupa Cole, G.A., Managementul personalului, 2000, p. 273
Sistemul de salarizare este un ansamblu de instrumente, metode si procese prin intermediul carora se determina cuantumul salariilor la nivelul unei organizatii.
Factori care determina stabilirea unui sistem de salarizare:
Tipuri de sisteme de salarizare:
sisteme de salarizare in functie de norma de timp - salarizarea in regie (numar de ore / numar de zile efectiv lucrate);
sisteme de salarizare in functie de norma de productie (munca depusa, rezultatele obtinute / productia obtinuta);
sisteme de salarizare in functie de norma de personal;
sisteme de salarizare in functie de sfera de atributii;
sisteme de stimulare la nivel de firma (in raport cu performanta intregii firme);
sisteme pe baza de "statut unic' (salarizare identica pentru acelasi post)[3];
Sistemele de salarizare mai pot fi diferentiate si in functie de:
Principalele tipuri de recompense suplimentare:
remunerarea individuala in functie de performanta- remunerare de merit; se acorda pe baza evaluarii performantelor;
bonusurile - recompense banesti pentru performante deosebite acordate indivizilor, echipelor sau intregii organizatii;
stimulentele - au rol de motivare a angajatilor; se acorda in functie de atingerea unor tinte/standarde anterior stabilite si, de obicei, cuantificate in termeni de vanzari sau productie;
comisioanele - forma speciala de stimulente, acordate de obicei reprezentantilor de vanzari;
remunararea in functie de vechime, de aptitudini, de competenta, de implicare/ contributie
sporurile - elemente ale pachetului salarial, oferite ca sume de bani separate, pentru ore suplimentare, munca in ture, interventie rapida sau pentru faptul ca salariatul locuieste intr-un oras foarte mare.
Elementele componente ale castigurilor posibile ale unui angajat (salariul si alte beneficii financiare):
salariul de baza net;
contributii la asigurarile sociale de stat, de sanatate si de somaj;
gradatii;
indexari;
sporuri (vechime, fidelitate, confidentialitate)
salariu de merit;
indemnizatii pentru orele suplimentare;
sporuri pentru lucrul in schimburi;
indemnizatii de localitate (se acorda pentru orasele mari unde costurile sunt mai mari);
indemnizatii de disponibilitate;
prime individuale (de vacanta, speciale, de sarbatori);
cota parte din premiile de grup;
participare la profit;
cumparare de actiuni ale firmei;
tichete de masa;
tichete cadou;
tichete de cresa;
cadouri in bani sau in natura oferite angajatelor/copiilor minori ai angajatilor;
reduceri/plati integrale ale costurilor cu concediile de odihna/tratament;
discount-uri/gratuitati pentru bunuri sau servicii realizate de firma;
indemnizatii speciale (maternitate, crestere a copilului, conducere);
cheltuieli de transport (catre si de la serviciu);
diurna;
alte cheltuieli sociale: ajutoare pentru nastere; ajutoare pentru inmormantare; ajutoare pentru boli grave sau incurabile; servicii de sanatate de urgenta (in limita a 2% din valoarea totala a cheltuielilor cu salariile).
echipamente de protectie;
telefon mobil;
masina firmei spre folosinta si benzina;
laptop;
concedii si invoiri (odihnsa, boala, pentru evenimente familiale deosebite, fara plata);
concedii pentru formare profesionala;
programe de formare profesionala / training-uri;
consultanta juridica sau financiara gratuita;
asistenta financiara (imprumuturi, credite pentru. locuinta, carduri de credit);
facilitati ale unor programe de recreere (abonamente la cluburi de sanatate, sali de sport);
scheme de pensii facultative;
asigurari voluntare de sanatate, de accidente de munca si boli profesionale sau de viata;

Figura 3. Adaptare dupa Armstrong. Michael, Managementul resurselor umane. Manual de practici, 2003, p. 557
Munca la negru reprezinta prestarea muncii fara intocmirea formelor legale, respectiv fara intocmirea contractului individual de munca, precum si neremunerarea pe baza unui stat de plata si prezinta multe dezavantaje pentru angajati. Munca la negru ocupa aproximativ 30% din PIB-ul Romaniei si este efectul contributiilor salariale exagerate achitate lunar de angajati si angajatori. Pentru eliminarea muncii la negru este necesara reducerea taxelor salariale existente. In prezent, totalul contributiilor lunare achitate de angajati si angajatori reprezinta 49,5%. Prin diminuarea acestora, angajatorii nu se vor mai sustrage de la plata contributiilor si a beneficiilor pentru angajati. In general, pagubite de pe urma practicarii muncii la negru sunt persoanele care lucreaza in acest mod. Persoanele astfel 'angajate' trebuie sa tina cont si de faptul ca pierd dreptul la: concediu de odihna, perioada de vechime si indemnizatia de somaj.
In vederea justificarii celei mai importante cauze ale optarii atat a angajatului cat si a angajatorului pentru munca la negru se prezinta in continuare un model de calcul al contributiilor aferente unui salariu brut de 1388 lei.
Figura 4. Calculul contributiilor catre Stat a angajatilor si angajatorilor
Dupa cum se observa contributiile datorate de salariat se ridica la cuantumul sumei de 388 lei, valoare care ar putea sa justifice orientarea angajatului catre forma ilicita de munca. Aceeasi afirmatie poate fi facuta si in ceea ce priveste angajatorul, intrucat dupa cum se observa din modul de calcul prezentat mai sus totalul cheltuielilor se situeaza la o valoare destul de ridicata (1802 lei).
Cauzele muncii la negru
Dintre cauzele care genereaza prestarea muncii la negru, putem enumera urmatoarele:
Cererea de locuri de munca e mai mare decat oferta, mai ales dupa disparitia marilor intreprinderi ori restructurarea acestora; se adauga numarul mare de absolventi in cautare de lucru, din cauza scolarizarii care nu tine cont de cererea pietei.
Fiscalitatea excesiva (angajatorii sunt obligati sa plateasca impozite ridicate pentru forta de munca).
Lipsa unei politici de incurajare constanta a investitorilor straini (statul nu trebuie sa creeze locuri de munca, ci conditiile, cadrul legislativ, ca oamenii de afaceri straini sa investeasca).
Existenta economiei subterane
Inertia pietei muncii (multi angajatori nu respecta legile).
Tendinta majoritatii angajatorilor de a obtine profituri mari pe termen scurt.
Conceptia gresita a angajatorilor in dezvoltarea afacerilor (oamenii de afaceri pun accent pe cantitatea si calitatea productiei si mai putin pe capitalul uman).
Instabilitatea economico-financiara a unor intreprinderi private din categoria IMM-urilor (intreprinderi mici si mijlocii);
Vulnerabilitatea unei largi categorii socio-profesionale (multi romani isi gasesc greu de lucru conform pregatirii si experientei in domeniu).
Nivelul scazut al reconversiei profesionale;
Lipsa veniturilor pentru un trai decent in cazul multor romani (care sunt nevoiti astfel sa lucreze fara forme legale).
Forme directe ale muncii fara forme legale:
activitate nenormata, fara stat de plata si plata obligatiilor la bugetul de stat, fara pontaj si documente pentru evidentierea normei de timp si a felului muncii
munca partial neevidentiata si nefiscalizata, prin evidenta dubla si asa-numita plata 'in mana'
norma de lucru epuizanta (lucratorul munceste cat ii cere patronul, nu opt ore, cat este legal).
munca ocazionala, sezoniera
munca in asa-numitele perioade de proba sau perioade de ucenicie, neevidentiata in documente.
Munca la gri
Pe langa munca la alb (legala) si cea la negru (ilegala), la noi se manifesta si fenomenul muncii la gri (la limita dintre legal si ilegal). E cazul societatilor care platesc angajatilor salariile promise, dar refuza sa achite obligatiile sociale la bugetul asigurarilor sociale de stat, la bugetul asigurarilor de sanatate si la bugetul asigurarilor de somaj.
Munca la negru prezinta o serie de dezavantaje care afecteaza atat angajatul cat si angajatorul.
Dezavantajele angajatului:
Nu are siguranta salariului si nu va putea sa dea patronul in judecata daca nu-si va primi salariul sau daca ii sunt incalcate drepturile (fara contract de munca nu va avea nici o proba in instanta).
Nu beneficiaza de vechime in munca (nefiind platite obligatiile sociale, salariatul se va trezi la batranete cu o pensie sub nivelul nevoilor sale; persoanele aflate in prag de pensionare, care lucreaza ultimii ani la negru, nu au dreptul la pensie pentru limita de varsta).
Nu are dreptul la ajutor de somaj sau indemnizatie de sprijin.
Daca este bolnav, nu are dreptul la concediu medical.
Nu are dreptul la concediu de odihna, de studii.
Femeile nu au dreptul la indemnizatie de maternitate, respectiv pentru cresterea copilului.
Nu are dreptul la asistenta medicala gratuita (salariatul va plati din buzunar costul consultatiilor, al medicamentelor, al spitalizarii etc.).
Nu va avea activitatea normata si nu va beneficia de reducerea normei de timp ca urmare a conditiilor de munca (angajatul va munci cate ore ii va dicta patronul).
Nu va putea sa negocieze drepturile de protectie a sanatatii si securitatii in munca (conditii de munca, echipament, grupa de munca etc.).
Nu beneficiaza de pensie de invalid, in caz de accident de munca, de pensie anticipata, iar rudele sale, in caz de deces, la pensie de urmas.
Nu va primi ajutor de deces.
Nu are dreptul la cursuri gratuite de calificare, recalificare si reconversie profesionala.
Nu poate sa-si exercite dreptul la asociere in sindicate, la negocierea contractului colectiv de munca.
Nu are acces pe piata creditelor bancare.
Nu primeste diurna pentru deplasare si detasare si nici indemnizatie de transport.
Dezavantaje pentru angajator
Nu poate avea un control legal asupra salariatului sau;
Nu beneficiaza de subventii din partea statului pentru angajarea anumitor categorii de persoane;
Persoanele angajate fara forme legale, pot produce pagube la locul de munca fara a putea fi trasi la raspundere civil sau penal;
Inasprirea sanctiunilor contraventionale precum si raspunderea penala;
Exista si dezavantaje care se manifesta la nivelul intregii economii. Cifrele oficiale despre somaj, venituri, consum, saracie devin mai putin relevante in conditiile existentei unor piete negre considerabile. Politica economica bazata pe indicatori eronati isi pierde din eficienta sau devine chiar daunatoare. Se pot face cateva predictii ale distorsiunilor care exista in cazul economiilor cu piete negre de dimensiuni mari. Astfel, cifrele oficiale despre cresterea economica vor fi mai mici decat in cazul includerii economiei subterane. Rata somajului va fi supraevaluata; gradul de impozitare va fi supraevaluat. De asemenea, trebuie avute in vedere efectele economiei subterane asupra celei oficiale. Doua comentarii se pot face aici. Pe de o parte, economia subterana poate atrage o mare parte din forta de munca din economia oficiala. Pe de alta parte, veniturile castigate in economia subterana sunt cheltuite in economia oficiala, avand astfel un efect pozitiv asupra acesteia.
Atat angajatii cat si patronii de pe piata neagra sunt expusi unor riscuri ca urmare a deciziei lor. Ei pot fi oricand descoperiti de autoritati si pot suporta pedeapsa legala. Pentru a minimiza riscul de a fi descoperiti, intreprinzatorii isi iau mai multe tipuri de precautii. Ei vor opera intotdeauna la scara mica: nu pot angaja la negru la fel de multi oameni pe cat ar putea angaja in conditii legale. Productia pe care acestia o ofera va si ea mai mica iar avantajele oferite de economiile de scara nu se vor putea materializa. In plus, nu pot angaja cei mai productivi muncitori, ci pe cei mai productivi dintre cei in care pot avea incredere. Stiind ca daca apar conflicte, angajatii nemultumiti se pot plange autoritatilor, patronii vor angaja doar oameni de incredere, cunoscuti sau rude, chiar daca acestia nu sunt foarte priceputi. Rezultatele vor fi deci mai slabe decat in conditii legale. Angajatii au la randul lor de suferit intrucat nu beneficiaza de asigurari sociale si de sanatate si sunt mai expusi riscului de accidente de munca.
Cultura organizationala cuprinde ansamblul valorilor comune care ofera membrilor indicatii in legatura cu comportamentul agreat in cadrul organizatiei. Cultura organizationala este 'un tipar de premise elementare - inventate, descoperite sau elaborate de un grup dat pe masura ce grupul invata sa faca fata propriilor probleme de adaptare la exterior si de integrare pe plan intern - care a functionat suficient de bine pentru a fi considerat valabil si, prin urmare, pentru a fi asimilat de noii membrii ai grupului ca modalitate corecta de a percepe, gandi si simti in legatura cu problemele respective'.
Figura 5. Adaptare dupa Cole, G.A., Managementul personalului, pag. 118
Diferente de cultura la locul de munca intre natiuni:
Hofstede a identificat patru dimensiuni-cheie cu ajutorul carora se poate face distinctie intre diversele valori si atitudini ale culturilor de munca:
scala masculinitate - feminitate (tendinte catre asertivitate si materialism sau - preocupare pentru relatii interumane si binele celorlalti).
O cultura organizationala este puternica atunci cand nu exista divergente intre comportamentul declarat si cel afisat in mod public (chiar prin modul de structurare a conducerii organizatiei, prin notificarile emise de organizatie si referitoare la valorile acesteia) si ipotezele formulate de management si de angajati in legatura cu ceea ce este realmente important. Astfel, este foarte posibil ca politica declarata a unei organizatii sa fie, de exemplu ca, pentru ocuparea unui post vacant de management sa se verifice intai posibilitatea promovarii din interior, dar acest lucru sa nu fie permis aproape niciodata.
Tipuri de culturi organizationale:
Cultura sprijinului
Caracteristici:
oamenii ies din rutina/proceduri pentru a se ajuta unii pe altii;
armonia si intelegerea sunt foarte pretuite, se fac eforturi pentru evitarea conflictelor;
angajatii se respecta si se apreciaza reciproc si isi impartasesc rezultatele;
conteaza
spiritual de echipa si sentimental de apartenenta la o comunitate.
Surse pentru posibile probleme:
mentinerea relatiilor primeaza in fata indeplinirii sarcinilor;
exista tendinta de a evita confruntarea si dezacordul, care pot conduce la ignorarea problemelor;
oamenii devin indecisi atunci cand consensul nu este posibil;
se incearca sa fie tratati la fel toti membri, indiferent de contributie.
Cultura puterii
Caracteristici:
conducere puternica, competenta - Liderul puternic, aduce curaj pentru cei slabi si claritate pentru cei confuzi;
conducerea se simte responsabila fata de angajati si asteapta de la ei ascultare si disciplina - Liderul este perceput ca intelept, pretentios, dar drept;
sarcinile sunt clar atribuite;
angajatii
se simt dependenti de conducere (recompensarea sarcinilor indeplinite).
Surse pentru posibile probleme:
angajatii acorda maxima prioritate dorintelor conducerii, chiar atunci cand acestea interfereaza cu activitati importante;
angajatii evita sa dezvaluie probleme sau sa puna intrebari conducerii, atunci cand ceva nu merge;
cei care detin puterea pot incalca regulile si isi pot acorda privilegii speciale;
informatia este restrictionata la cei cativa fideli care pot beneficia de promovari chiar daca nu sunt competenti.
Cultura rolului
Caracteristici:
performanta individuala este apreciata prin comparatie cu fisa postului;
este recompensata respectarea regulilor si se cultiva dependenta de roluri;
regulile limiteaza abuzul de putere si autoritate;
autoritatea si responsabilitatea postului sunt clar definite, lupta pentru putere este limitata;
procedurile clare conduc spre rezultate specifice, nevoia de interventii si decizii personale fiind minima.
Surse pentru posibile probleme:
Cultura reusitei
Caracteristici:
Diferente in managementul de personal:
asigura locul de munca pe toata durata vietii active (numai angajatilor esentiali);
prefera pentru promovare angajatii proprii;
caile de inaintare in cariera nu sunt specializate;
proces colectiv de luare a deciziilor;
grad ridicat de incredere / loialitate reciproca;
responsabilitatea colectiva este importanta;
performanta se evalueaza pe termen lung;
succesul este vazut ca o chestiune de efort colectiv.
ofera (in general) angajare pe termen scurt;
recruteaza personal din afara organizatiei;
in general, caile de inaintare in cariera sunt specializate;
deciziile se iau individual;
grade variate de incredere / loialitate intre manageri si subordonati;
raspundere individuala pentru rezultate;
este pretuita in special performanta pe termen scurt;
succesul este vazut in termeni de realizare individuala.
Figura 6. Stereotipuri in stucturile organizationale nationale
Mintzberg (1972) a adus o importanta contributie la teoriile legate de structura organizatiilor. Astfel ideile sale sunt enuntate sub forma a patru aspecte elementare, cu ajutorul carora identifica urmatoarele caracteristici fundamentale ale structurii unei organizatii :
Componentele de baza
apexul strategic (directorii, directorul executiv, personalul de conducere);
linia de mijloc (managerii de operatii si de linie);
nucleul operational (operatorii si alte categorii de personal direct productiv);
tehnostructura (angajatii de specialitate inclusiv angajatii departamentului de personal);
personalul auxiliar (angajatii care asigura servicii directe liniilor operationale).
Mecanismele de coordonare
ajustarea reciproca (coordonarea muncii se realizeaza prin comunicare informala);
supravegherea directa (unele persoane sunt responsabile cu munca altor persoane);
standardizarea proceselor de munca (coordonarea este parte integranta a diverselor activitati de munca);
standardizarea rezultatelor muncii (coordonarea se realizeaza prin intermediul obiectivelor de productie impuse);
standardizarea competentelor profesionale (coordonarea se realizeaza prin instruirea angajatilor in domenii de cunoastere si calificare bine specificate).
Sistemul fluxurilor
fluxurile de autoritate - repartizarea autoritatii oficiale in cadrul structurii de conducere;
fluxurile de materiale - circuitul materialelor reglementat in cadrul unui proces de productie;
fluxurile de informatii - fluxuri de comunicare oficiala dar si elemente de comunicare neoficiala;
procesele de decizie - fiecare organizatie reprezinta prin sine un sistem de fluxuri decizionale.
specializarea posturilor;
formularea comportamentului;
instruirea profesionala si indoctrinarea;
gruparea pe unitati;
marimea unitatilor;
sistemele de planificare si control,
instrumentele de coordonare;
descentralizarea pe orizontala;
descentralizarea pe verticala.
- vechimea si marimea; sistemul tehnic; mediul; puterea.
structura simpla (supraveghere directa);
birocratie mecanicista (standardizarea proceselor de munca);
birocratie profesionala (standardizarea competentelor profesionale);
forma divizionara (standardizarea rezultatelor);
adhocratie (ajustare reciproca).
Structura organizatorica asigura pilonii si structura de rezistenta ale activitatii de afaceri - ea defineste sistemul de referinta in care se evalueaza / actualizeaza nevoia de personal.
Politica de personal pe sub-componentele sale: recrutarea de personal, insertia personalului, promovarea, salarizare si beneficii, motivare, instruire continua si dezvoltarea carierei, evaluarea personalului, nu pot fi corect definite si implementate in absenta unei bune cunoasteri si asumari a structurii organizatorice generale si, mai ales, a culturii organizationale din companie, precum si a stilului de conducere practicat.
Tipuri de structuri organizatorice:
Organizarea ierarhica este una traditionala, caracteristica in general companiilor mari si foarte mari.
Trasaturi caracteristice:
autoritatea se manifesta ca forma de exercitare a puterii;
este bazata pe comenzi si ordine;
responsabilitatea devine obligatie;
ierarhia este traditionala, iar relatiile liniare;
Figura 7. Influente structurale asupra comportamentului (Modelul piramidal)
Figura 8. Ierarhie traditionala
Figura 9. Structura organizationala dezvoltata pe orizontala

Figura 10. Structura organizationala dezvoltata pe verticala
In organizatiile matriciale, zonele matriciale sunt legate intre ele prin persoane care lucreaza impreuna in slujba unui scop comun.
Avantaje:
favorizeaza sinergia;
stimuleaza diviziunea intre compartimentele de actiune;
stimuleaza creativitatea si mobilitatea;
introduce un relativ dezechilibru in organizatie (oamenii raspund fata de mai multi sefi);
managerul joaca rol de antrenor;
informatia este inca o prerogativa a managerului, care este sursa deciziilor si controlului.
Dezavantaje:
conduce la agende duble din partea personalului (echipa / sefi);
poate produce suprasarcini;
ambuteiaj de date si informatii care produce confuzie;
pozitie ambivalenta a managerului.
Aceasta structura organizatorica a fost o caracteristica a anilor '70 cand era foarte progresista fata de modelul militar al structurii piramidale. Astazi, ea se dovedeste ineficienta pentru ca este condamnata tot controlului centralizat, iar viteza de reactie scazuta creeaza un net dezavantaj concurential.
Figura 11. Matrice simpla
Este implementat atunci cand o companie creeaza grupuri (unitati) de afaceri autonome. Fiind autonoma, unitatea de afaceri are o singura sarcina: aceea de a identifica, recunoaste si satisface nevoile pietei, in acest model de organizare se sacrifica o mare parte din structura ierarhica si din puterea manageriala. Dar atunci cand demasificarea si restructurarea devin un imperativ, planul de scindare in unitati ori grupuri autonome este o solutie.
Avantaje:
se reduce ordinul de marime, se lucreaza in structuri de scara mai umana;
elimina conflictele intre echipe si unitatile functionale;
managerii sunt scutiti de chinul prioritatilor conflictuale;
muncitorii sunt crutati de dilema loialitatii duale;
membrii sunt capabili sa determine mai repede schimbarile de directie ce se impun;
deciziile se iau mai usor (absenta filtrelor);
flexibilitate mai mare.
Dezavantaje:
valorificarea resurselor umane este mult discretionara

Figura 12 Unitate de afaceri
Modele Echipei de valori
In esenta, aceasta structura organizatorica este cinetica si nu statica. O structura organizatorica procesuala, adica: se identifica nevoia, se hotarasc mijloacele, se intruneste o echipa care sa actioneze. Echipele contin talente si aduna experiente necesare pentru a indeplini mai multe proiecte de afaceri. Principala caracteristica o reprezinta circulatia membrilor intre mai multe echipe.
Avantaje:
preocupare fata de cultivarea personalului;
stimuleaza dezvoltarea personala intr-un climat de invatare;
oamenii lucreaza impreuna cooperativ si nu competitiv;
cultiva sentimentul scopului comun;
promoveaza relatiile pe orizontala;
oamenii intra si ies din echipe - mobilitatea este proces de auto-selectie;
curata climatul de munca de minciuna sau dualitate;
cladeste capital social (incredere, mutualitate, cooperare si colaborare);
decizia este responsabilitatea celor plasati la interfata cu clientii, furnizorii;
decizia este produsa de echipe de dialog;
oamenii lucreaza eliberati de teama;
concentrarea pe indeplinirea sarcinilor;
managerul este in slujba celorlalti membri si purtatorul de cuvant al echipei;
managerul faciliteaza schimburile reciproce intre echipe;
managerul este ales de echipa si nu de administratie.
Dezavantaje:
rezistenta din partea administratorilor de nivel mediu;
probleme de natura institutionala si psihologica;
nu e usor sa renunti la investitia facuta in sistemele centralizate (multi oameni se simt loiali acestora);
sunt putini cei dispusi sa se antreneze exercitand schimbarea;
absenta criteriilor de performanta si a evaluarii ierarhice;
inselatoarea chestiune a relatiilor umane (transferurile colaterale sunt percepute ca forme de sanctiune si nu de avansare / promovare).
Planificarea resurselor umane este o activitate strategica avand ca scop asigurarea de resurse pe termen lung, fiind legata de calitatea personalului angajat si de modul de repartizare a acestuia in cadrul organizatiei.
Caracteristici:
Responsabilitati ale managerului de resurse umane:
Legatura cu alte functii ale departamentului de resurse umane:
Principalele etape:
Este un document utilizat pentru a clarifica si comunica informatiile legate de specificul unui post sunt specifice postului, nu persoanelor care il ocupa.
Responsabilitatile managerului de resurse umane
Legatura cu alte functii ale departamentului de resurse umane:
planificarea personalului
recrutarea si selectia
managementul performantei.
Presupune:
acoperirea nevoilor de personal ale organizatiei identificate in planul de personal
principalul scop al activitatilor de recrutare este acela de a atrage un numar suficient de posibili candidati corespunzatori, care sa candideze la posturile libere din cadrul organizatiei. Scopul selectiei pentru un post este acela de a angaja oameni care sa aiba ulterior succes in activitatea profesionala.
Responsabilitati ale managerului de resurse umane:
planificarea, coordonarea si organizarea procesului de recrutare si selectie
colaborarea cu sefii de departamente in diferite etape ale recrutarii si selectiei
Legatura cu alte functii ale departamentului de resurse umane
activitatile de recrutare si selectie pornesc de la analiza planului de personal
finalizarea procesului de selectie este strans legata de activitatea de induction
Elemente importante post-selectie:
Principalele etape:
Procesul de initiere este un program de dezvoltare in cadrul caruia noii membrii ai organizatiei sunt prezentati in mod formal colegilor, le este prezentat mediul in care isi vor desfasura activitatea si in care se vor dezvolta astfel incat sa contribuie la realizarea obiectivelor de performanta ale organizatiei.
Presupune:
Responsabilitatile managerului de resurse umane:
III.concepe procedura legata de induction si colaboreaza cu sefii de departamente in desfasurarea procesului
Legatura cu alte functii ale departamentului de resurse umane
IV.urmeaza imediat procesului de recrutare si selectie
V.sta la baza identificarii nevoilor de formare a noului angajat si realizarea planului de dezvoltare personala
Principalele etape:
- realizarea sau actualizarea fisei postului
- planificarea programului de induction
- informarea noului angajat despre data inceperii serviciului - detalii despre locatie
- pregatirea documentelor necesare si a intalnirilor necesare
prezentarea informatiilor legate de postul ocupat (fisa post), despre departament (obiective) si organizatie (misiune, strategie, politici si proceduri interne)
identificarea eventualelor nevoi de formare
stabilirea unor obiective de lucru
analiza realizarii obiectivelor de lucru si de invatare stabilite pentru prima luna.
Managementul performantei consta intr-o serie de procese in care managerul si subordonatii se intalnesc cu o anumita regularitate (anual sau bi-anual) pentru:
Aspecte cheie:
Obiectivele angajatului trebuie sa fie astfel formulate incat sa fie mobilizatoare, realizabile si acceptabile.Accentul in planul individual de performanta trebuie sa fie pus pe rezultatele ce trebuie obtinute, si nu pe sarcinile care trebuiesc executate.
Responsabilitatile managerului de resurse umane:
instruirea sefilor de departamente cu referire la etapele si instrumentele procesului de evaluare
Ciclul managementului:
stabilirea si comunicarea principalelor obiective (SMART) si a criteriilor de performanta (competentele necesare)
stabilirea perioadei de evaluare (anual sau bi-anual) si a perioadelor de revizuire-feedback (trimestrial)
formarea evaluatorilor (sefilor de departamente) in legatura cu metodologia de evaluare
realizarea efectiva a evaluarii (completarea formularului de evaluare-interviu pentru feedback)
realizarea activitatilor post -evaluare (recompensare, promovare, retrogradare)
realizarea planului de dezvoltare personala.
|
Evaluarea performantelor - evaluarea efectiva - stabilirea obiectivelor de dezvoltare |
|
Planificarea stabilirea competentelor necesare - stabilirea obiectivelor profesionale |
|
Recompensarea performantei - promovare - beneficii si recompense |
|
Managementul performantei - observarea - rezolvarea problemelor - feedback |
|
Dezvoltarea performantei - coaching - training |

Figura 13. Ciclul managementului performantei
Instruirea si dezvoltarea presupun sustinerea dezvoltarii personalului organizatiei in vederea dezvoltarii sau dobandirii abilitatilor necesare realizarii obiectivelor de performanta ale organizatiei, evaluarea nevoilor la diferite nivele ale organizatiei, echipei si individului.
Planul anual de training - sinteza nevoilor individuale de training ale angajatilor pentru urmatorul an; structura acestuia se poate face pe departamente, pe categorii de activitati si/sau in functie de prioritati.
Rolul managerului de resurse umane:
Legatura cu alte functii ale departamentului de resurse umane:
Principalele etape:
analiza trainingurilor anterioare la care au participat angajatii
identificarea principalelor obiective organizationale si departamentale si individuale
identificarea principalelor nevoi de instruire ale angajatilor in raport cu aceste obiective
identificarea principalelor forme: training, curs, coaching, consultanta
realizarea planului anual de training
realizarea planurilor de dezvoltare pentru fiecare angajat
cautarea de furnizori pentru nevoile identificate
analiza ofertelor primite
obtinerea aprobarilor de participare la training
participarea efectiva a angajatului
realizarea de catre angajat a unui raport de trainig
valorificarea si impartasirea cunostintelor dobandite in training
urmarirea pe parcurs a planului de dezvoltare personala
Motivatia este o suma a energiilor interne si externe ce initiaza, dirijeaza si sustin un efort orientat spre un obiectiv al organizatiei, care va satisface simultan si trebuintele individuale.
Ierarhia trebuintelor a lui Maslow spune ca omul este o fiinta care doreste tot mai mult, iar ceea ce doreste el depinde de ceea ce are deja.
Figura 14. Ierarhia trebuintelor a lui Maslow
Implicatii organizationale:
a fost imbratisata de manageri, din dorinta de a lua in considerare diversitatea trebuintelor si modul in care organizatia le poate satisface.
Teoria ERG a lui Alderfer:
E - nevoi existentiale (conditii de munca decente, salar adecvat, securitatea muncii)
R - nevoi relationale (relatiile formale si informale cu colegii, sefii, subordonatii)
G - nevoi de dezvoltare (nevoi de crestere, dezvoltare si implinire a potentialului creativ)
Implicatii organizationale:
model mai flexibil decat al lui Maslow - mai multe nevoi pot fi activate simultan cerand satisfacerea lor;
deplasarea intre diferitele niveluri este posibila in ambele sensuri.
Modelul motivatiei de realizare a lui Mcclellond: comportamentul unui individ va fi determinat preponderent de una din urmatoarele nevoi:
nevoia de afiliere - cauta preponderent relatii de colaborare, prietenie, apartenenta, dragoste, deseori conformandu-se parerii celorlalti;
nevoia de putere - nevoia de control al mediului inconjurator, al persoanelor cu care intra in contact (putere personala si putere institutionalizata);
nevoia de realizare - probarea competentei, excelarea intr-un domeniu, indeplinirea sarcinilor.
Implicatii organizationale:
In teoria bifactoriala a lui Hertzberg se face distinctia intre doua categorii de factori prezenti la locul de munca:
Implicatii organizationale:
baza pentru proiectarea posturilor si restructurarea functiilor, oferind oportunitati de lucru mai interesante angajatilor;
rol important in elaborarea si dezvoltarea unor metode si programe manageriale legate de imbogatirea postului (job enrichment);
aparitia notiunii de motivatie intrinseca.
In urma unei anchete ce si-a propus sa afle ce anume vor oamenii de la slujbele lor - angajatorii si angajatii - au ajuns la urmatoarele rezultate:
Tabelul 1.1.
Dorintele angajatorilor si angajatilor
|
Ce cred angajatorii ca vor angajatii: |
Ce vor, de fapt, angajatii: |
|
salarii mari |
aprecierea deplina a muncii bine facute |
|
siguranta locului de munca |
sentimentul ca este bine informat |
|
promovare in cadrul companiei |
ajutor in problemele personale |
|
conditii bune de munca |
siguranta locului de munca |
|
munca interesanta |
salarii mari |
|
loialitate din parte sefului |
munca interesanta |
|
disciplina aplicata cu tact |
promovare in cadrul companiei |
|
aprecierea deplina a muncii bine facute |
loialitate din parte sefului |
|
ajutor in problemele personale |
conditii bune de munca |
|
sentimentul ca
este bine informat |
disciplina aplicata cu tact |
Teoria asteptarilor lui Vroom pleaca de la premisa ca intensitatea efortului depus de individ intr-o activitate depinde de valoarea recompensei pe care acesta se asteapta sa o primeasca in schimb.
Elemente de baza:
asteptarea - relatia dintre efort si performanta - probabilitatea ca depunerea efortului in activitate sa conduca la indeplinirea ei la un anumit nivel de performanta (rezultate de ordinul I);
cat de greu trebuie sa muncesc pentru a atinge obiectivul?
instrumentalitatea - relatia dintre performanta si rezultat - probabilitatea ca un rezultat de ordinul I sa fie urmat de un rezultat de ordinul II (promovare, retributie);
vor observa ceilalti efortul pe care l-am depus ?
valenta - valoarea rezultatelor - atractivitatea unui rezultat pe care o anticipeaza un angajat;
care este recompensa ?
Implicatii organizationale:
motivatia intensa este determinata de prezenta simultana a celor trei componente;
asteptarile pot fi intarite prin dezvoltarea abilitatilor si a increderii in sine;
instrumentalitatea este dependenta si de capacitatea de comunicare clara (evidentierea relatiei performanta-rezultate);
valenta - necesitatea de a descoperi recompensele dorite de angajat.
In teoria echitatii lui Adams angajatii isi compara efortul depus la locul de munca cu efortul altora, respectiv recompensele pe care le obtin in urma depunerii acestui efort cu cele pe care le primesc altii. Acest lucru conduce la trairea unui sentiment de echitate sau de inechitate. Oamenii sunt interesati nu numai de valoarea recompenselor primite si de obtinerea acestora, ci si de justetea acordarii lor in comparatie cu ceea ce li se ofera altora.
Trairea sentimentului de inechitate il determina pe angajat sa gaseasca modalitati de restabilirea a echitatii:
modific efortul depus
modific recompensele obtinute
distorsiune cognitiva asupra efortului si a recompenselor
parasesc relatia de schimb
actionez asupra altora
aleg o alta persoana sau grup pentru comparatie
Implicatii organizationale:
necesitatea adoptarii unor proceduri organizationale echitabile si asigurarea ca acestea sunt cunoscute de catre angajati.
Politicile sunt afirmatii generale (scrise si comunicate angajatilor) care servesc ca ghid de luare a deciziilor:
directioneaza actiunile resurselor umane inspre atingerea obiectivelor strategice;
sunt legate de: recrutare si selectie, transferuri, promovari, concedieri, pensionari, cresteri salariale (aspectele financiare).
Procedurile sunt afirmatii specifice care definesc actiunile pentru situatii particulare (pasii ce trebuie urmati).
Pasi de urmat:
identificarea problemelor este urmata de faza de generare a solutiilor posibile;
propunerea de politica motivationala ar trebui sa prezinte informatii despre
variantele identificate, fundamentarea lor, recomandarea de adoptare a unei variante in defavoarea altora;
luarea deciziilor legate de politici e realizata de catre manageri pe baza raportului specialistilor, a strategiei si a obiectivelor pe termen lung si mediu ale companiei;
implementarea, monitorizarea si evaluarea politicilor
monitorizarea este legata de indicatorii de performanta urmariti, respectarea termenelor, costuri reale ale implementarii, depasiri de buget
evaluarea urmareste gradul de atingere a obiectivelor, impactul asupra evolutiei companiei.
O politica motivationala va urmari acele solutii care corespund unui dublu standard:
sunt eficiente din punct de vedere economic,
conduc la o imbunatatire a motivatiei angajatilor pe segmentul vizat.
Motivatia pentru munca si satisfactia muncii sunt strans legate, dar natura acestei relatii nu este foarte clara. Satisfactia nu este insa acelasi lucru cu motivatia. Satisfactia in munca este mai mult o atitudine, o stare interna, putand fi asociata cu sentimentul personal de realizare, fie cantitativa, fie calitativa, in timp ce motivatia este un proces ce poate conduce la satisfactie in munca.
Studiul satisfactiei in munca poate fi realizat din doua perspective:
globala - in care satisfactia muncii este privita ca sentiment global, general in raport cu postul, cu munca desfasurata;
fatetara - care se focalizeaza pe fatete sau aspecte diferite ale muncii, cum ar fi recompensele, alte persoane de la locul de munca (sefi, colegi), conditii de lucru si natura muncii respective.
Factori premergatori satisfactiei in munca legati de mediul de lucru:
1. Caracteristicile postului se refera la continutul si natura sarcinilor din cadrul postului respectiv. Natura muncii in organizatie si design-ul posturilor pot avea efecte semnificative asupra satisfactiei in munca si a performantei la nivel organizational. Una dintre cele mai influente teorii care leaga natura postului/muncii de performanta obtinuta de angajat, este teoria (modelul) caracteristicilor postului a lui Hackman si Oldham. Modelul este construit in jurul a cinci dimensiuni esentiale reprezentate de:
feed-back-ul (masura in care angajatului ii este evident ca este corect ceea ce face, informatiile despre eficienta performantei),
si scopul postului respectiv (intreaga complexitate a postului, ca o combinatie a tuturor celor cinci caracteristici);
Aceste trasaturi ale activitatii postului induc anumite stari psihologice care conduc la satisfactie, motivatie si performanta - varietatea, identitatea si semnificatia sarcinilor sunt cele care dau sens muncii respective, autonomia conduce la un sentiment de responsabilitate, iar feed-back-ul ofera posibilitatea cunoasterii rezultatelor. Desi aceste dimensiuni par sa influenteze rezultatele personale si ale activitatii depuse de angajat, exista totusi indoieli asupra validitatii relatiei cauzale - masura in care aceste caracteristici influenteaza starile psihologice critice, iar starile psihologice influenteaza apoi rezultatele.
Variabile legate de rol - cu referire la ambiguitatea si conflictul de rol, sunt alte doua variabile care au putut fi desprinse din cercetarile intreprinse. Ambiguitatea de rol se exprima prin gradul de nesiguranta/initudine al angajatului in raport cu activitatile (functiunile) si responsabilitatile postului respectiv, neprecizate clar de supervizori. Conflictul de rol - rezida din trairea de catre persoana a unor cerinte incompatibile fie in cadrul activitatii respective ( intra-rol), fie intre munca sa si alte domenii (extra-rol).
Conflictul munca - familie este o forma a conflictului de rol, in care cerintele postului intra in conflict cu viata de familie. Exista studii care au constatat ca angajatii care experimenteaza un nivel ridicat al conflictului munca-familie au un nivel scazut al satisfactiei in munca, comparativ cu colegii lor al caror nivel al conflictului munca-familie este scazut.
Salarul - desi s-ar putea crede ca reprezinta un puternic determinant al satisfactiei globale in munca, se pare ca el este asociat mai degraba cu aspectul legat de satisfactia platii (a recompensei banesti). Mai mult, ceea ce determina aceasta satisfactie este justetea cu care sunt distribuite recompensele salariale si nu neaparat nivelul actual de salarizare. Satisfactia in raport cu salarul este influentata de masura in care salarul individual poate fi comparat cu al altei persoane care ocupa acelasi post (face acelasi lucru) decat cu al altora in general.
Factori premergatori satisfactiei in munca legati de caracteristicile personale:
1. personalitate Staw si Ross au urmarit stabilitatea satisfactiei la persoane care au schimbat, in timp, diferite tipuri de slujbe si au ajuns la concluzia ca satisfactia muncii este cauzata in parte de aspecte de personalitate, anumite persoane fiind predispuse spre a le place o slujba, in timp ce altele sunt predispuse spre a nu le place. Se pare, de asemenea, ca personalitatea coreleaza si cu alegerea profesiei, persoanele cu anumite trasaturi de personalitate facand alegeri mai bune, ceea ce conduce, implicit, la satisfactii mai mari traite de acestia prin munca pe care o desfasoara.
apartenenta sexuala
3. varsta - multe dintre cercetari arata ca persoanele mai in varsta sunt mai multumite cu slujba lor decat persoanele mai tinere - fapt care ar putea fi atribuit, de exemplu, perioadei de timp in care s-a realizat munca respectiva (durata ocuparii unui post), care atrage dupa sine anumite recompense ce conduc spre un grad ridicat al satisfactiei.
4. diferentele culturale si etnice - au si ele importanta in determinarea satisfactiei in munca, prin influenta asupra perspectivei de a privi munca, sau prin diferitele experiente si conditii de munca.
Factori premergatori satisfactiei in munca legati de compatibilitatea persoana-post:
Satisfactia in munca apare atunci cand exista o compatibilitate intre persoana si postul/activitatea respectiva. Multe din studiile realizate au fost interesate de corespondenta dintre ceea ce oamenii spun ca vor in cadrul postului respectiv si ceea ce spun ca au (de exemplu, angajatul poate fi intrebat cata autonomie are in cadrul postului si cat de multa isi doreste). Diferenta dintre ceea ce au si ceea ce doresc, reprezinta gradul de compatibilitate a persoanei pe post. Cu cat este mai mica discrepanta dintre a avea si a dori, cu atat mai mare este satisfactia.
Se considera ca multe din comportamentele relevante de la locul de munca se datoreaza ori sunt rezultatul satisfactiei sau insatisfactiei in munca.
Desi este clara relatia dintre satisfactie si performanta, exista doua explicatii opuse:
satisfactia poate conduce la performanta - adica persoanelor carora le place ceea ce fac, vor munci din greu si astfel vor obtine performante;
performanta poate conduce la satisfactie - adica persoanele care au rezultate bune este foarte probabil sa beneficieze de acestea, iar aceste beneficii sa le creasca satisfactia (cum ar fi de ex. mai multi bani, recunoastere).
Jacobs si Solomon sugereaza ca relatia/legatura performanta-recompensa conduce la o puternica relatie satisfactie-performanta.
Parasirea unui post este strans legata de satisfactia in munca traita de persoana care ocupa acel post, cercetarile aratand ca este mult mai probabil ca angajatii nemultumiti sa-si paraseasca slujba, comparativ cu cei care sunt multumiti de activitatea respectiva.
Hackett si Guion au constatat ca absenteismul coreleaza mai puternic cu anumite fatete ale satisfactiei decat cu altele - satisfactia determinata de natura muncii in sine coreleaza puternic cu absentele.
Exista studii care arata ca satisfactia in munca este legata de variabile de sanatate - de exemplu., angajatii nemultumiti de munca lor acuza mai des simptome fizice (probleme legate de somn sau dureri de stomac) comparativ cu colegii multumiti de activitatea depusa.
Un alt indicator important pentru satisfactia in munca face referire la satisfactia de viata in general (life satisfaction), respectiv, cat de multumita este o persoana cu propria-i viata - considerat a fi un indicator al unei stari de bine si de fericire. Au fost avansate trei ipoteze pentru a evidentia modul in care satisfactia in munca si in viata relationeaza:
ipoteza 'rasfrangerii' (spillover hypothesis) sugereaza ca satisfactia sau insatisfactia intr-unul din domeniile de viata se rasfrange si asupra celorlaltor aspecte (de exemplu., problemele de acasa pot influenta satisfactia la locul de munca, dupa cum cele de la locul de munca pot afecta viata personala);
ipoteza compensatiei (compensation hypothesis) spune ca insatisfactia intr-un domeniu poate fi compensata prin satisfactia intr-un alt domeniu (de exemplu, cineva nemultumit de postul sau poate cauta satisfactie in alte aspecte ale vietii);
ipoteza segmentarii (segmentation hypothesis) afirma ca oamenii isi compartimenteaza viata si ca satisfactia intr-un anumit domeniu nu are nici o legatura cu cea dintr-un alt domeniu;
Pentru ca cercetarile au gasit o corelatie pozitiva intre satisfactia in munca si satisfactia in viata, se pare ca prima ipoteza este singura sprijinita de rezultatele studiilor realizate.
Aplicarea teoriilor motivationale si intelegerea dimensiunilor satisfactiei in munca au condus spre cresterea interesului pentru imbunatatirea design-ului postului. Acest lucru a fost asociat cu o preocupare sociala mai intensa pentru calitatea vietii muncii, pentru experienta de munca a angajatilor. Scopul este acela de a ajuta oamenii sa gaseasca modalitati de lucru care sa le aduca cat mai multa satisfactie, sa fie cat mai eficiente pentru organizatie, si in acelasi timp sa-i ajute sa devina mai experimentati si calificati.
Aprecierea performantelor este procesul prin care se decide cat de bine este efectuata o activitate de munca de catre angajatii unei companii.
Evaluarea performantelor presupune determinarea a cat de bine si-au indeplinit angajatii sarcinile, comunicarea acestor informatii angajatilor, acordul asupra a noi obiective, stabilirea unui plan pentru imbunatatirea performantei.
Managementul performantei urmareste imbunatatirea performantelor organizationale, functionale, de grup si individuale prin armonizarea obiectivelor fiecareia, incorporeaza job design-ul, recrutarea si selectia, training- ui si dezvoltarea, planificarea carierei, compensatiile si beneficiile alaturi de evaluarea performantelor.
Pasi de parcurs in introducerea unui program de evaluare a performantelor:
Aspecte abordate:
Evaluarea performantelor si recompensarea acestora;
Dezvoltarea personala si profesionala a angajatilor - asistenta acordata.
Aprecierea performantelor este procesul prin care se decide cat de bine este efectuata o activitate de munca de catre angajatii unei companii.
Evaluarea performantelor presupune determinarea a cat de bine si-au indeplinit angajatii sarcinile,comunicarea acestor informatii angajatilor, acordul asupra a noi obiective, stabilirea unui plan pentru imbunatatirea performantei.
Managementul performantei urmareste imbunatatirea performantelor organizationale, functionale, de grup si individuale prin armonizarea obiectivelor fiecareia, incorporeaza job design-ul, recrutarea si selectia, training- ul si dezvoltarea, planificarea carierei, compensatiile si beneficiile alaturi de evaluarea performantelor.
Pasi de parcurs in introducerea unui program de evaluare a performantelor:
definirea clara a scopului programului de evaluare a performantelor - ce anume se urmareste;
asigurarea ca programul ce se doreste a fi introdus este compatibil cu obiectivele si cultura organizatiei, si este perceput de catre manageri si angajati ca fiind corect in ceea ce priveste proiectarea si aplicarea sa;
asigurarea ca programul este pe deplin inteles si sprijinit de catre top management, angajati si sindicate (daca este cazul);
implicarea angajatilor, a managerilor si sindicatelor in dezvoltarea programului;
asigurarea ca standardele de performanta si metodele de evaluare sunt clare, legate de post, corecte si cat se poate de obiective;
stabilirea de sesiuni de training pentru manageri si angajati cu referire la obiectivele programului, deprinderile si responsabilitatile cerute;
oferirea unei proceduri formale care sa permita angajatilor sa conteste evaluarile pe care le considera subiective sau nedrepte;
o monitorizare constanta a programului pentru a se asigura ca acesta isi atinge obiectivele (si in mod particular ca este perceput de catre manageri si angajati ca avand proceduri corecte si generand rezultate corecte).
Evaluarea performantelor angajatilor este necesara:
pentru imbunatatirea performantelor (rezultate obtinute raportate la cele asteptate);
pentru luarea unor decizii de recompensare;
pentru motivarea angajatilor (feed-back, distribuire echitabila a recompenselor, stabilirea unor tinte viitoare);
pentru dezvoltarea angajatilor;
pentru identificarea potentialului de dezvoltare;
pentru inregistrarea oficiala a performantelor slabe (sanctionare sau masuri corective);
Performantele trebuiesc evaluate de catre:
cineva care este familiarizat cu responsabilitatile postului si obiectivele de performanta;
are suficiente oportunitati pentru a observa performantele pe post ale angajatului;
stie cum sa distinga (know-how) intre comportamente eficiente sau ineficiente privind performanta pe post.
1. Evaluarea supervizorului
evaluarea performantelor este responsabilitatea sefului direct, fiind in acelasi timp o modalitate de monitorizare si directionare a comportamentului angajatului, precum si de reintarire a autoritatii formale si a controlului;
Evaluarea realizata de cei de la acelasi nivel (colegi)
are un grad de acuratete mai mare ca al supervizorului, creste implicarea si productivitatea in echipa, implica mai multe opinii, are o validitate si fidelitate mai mare, este mai usor acceptata.
Auto-evaluarea
folosita alaturi de cele anterioare, promovand o cultura mai putin autoritara si incurajand angajatii la participare si auto-dezvoltare (in special pentru identificarea nevoilor de formare);
Evaluarea de catre subordonati
este un indicator puternic pentru cat de bine managerii ii conduc pe ceilalti;
Evaluarea cu surse multiple (feed-back 360')
presupune obtinerea de feed-back asupra performantei de la colegi, superiori, subordonati si clienti;
obiectivul unui astfel de sistem de evaluare este acela de a identifica arii ale performantei organizationale si individuale care trebuie imbunatatite;
Evaluarea echipei
utilizata in special pentru evaluarea performantelor unei echipe; dificultatile care pot apare se refera la: ce rezultate ar trebui masurate, cum ar trebui masurata.
1. ranguri - presupune compararea performantelor fiecarei persoane, urmata de clasificarea lor de la "cel mai slab' la "cel mai bun';
nu da informatii despre performantele actuale, este dificila discriminarea intre angajatii de la mijlocul ierarhizarii, nu spune de ce unul este mai bun decat ceilalti.
calificative - performantelor angajatilor li se atribuie calificative de genul "foarte bun, bun, acceptabil, slab, nesatisfacator';
presupune o distributie fortata, ceea ce impiedica eroarea de indulgenta (de exemplu - exista instrumente care obliga alegerea primilor 10 cei mai buni si ultimilor 10 cei mai slabi);
3. scale grafice - evalueaza performanta utilizand comportamente sau caracteristici specifice (selectia criteriilor ce vor fi masurate poate fi centrata pe factori obiectivi - calitatea sau cantitatea muncii, sau factori subiectivi - initiativa, dependenta);
4. incidente critice - se bazeaza pe exemple de comportamente care ilustreaza o performanta eficienta sau nu pe post;
se poate pleca de la o situatie intamplata angajatului - care va fi analizata prin prisma a ceea ce s-a facut, ceea ce ar fi trebuit sa se faca sau nu, sau de la un studiu de caz;
5. scale cu ancore comportamentale - sunt proiectate pentru a evalua comportamentul demonstrat in performanta pe post si cuprind exemple (afirmatii) de manifestari comportamentale;
combina elemente din scalele traditionale de evaluare si incidentele critice;
implica resurse considerabile (timp, bani, efort) pentru elaborarea lor;
6. scale de observare a comportamentului - utilizeaza incidentele critice pentru a dezvolta o lista cu comportamentele de dorit pentru a performa cu succes pe post;
7. eseuri -o descriere facuta de sef (cu propriile cuvinte) a punctelor slabe, forte, a performantelor anterioare si a nevoilor de dezvoltare ulterioara a angajatului;
8. managementul pe baza de obiective - presupune stabilirea cu fiecare angajat a unor obiective specifice si masurabile (SMART), urmata de o revedere periodica a progreselor facute;
9. centre de evaluare - sunt utilizate interviuri, teste, simulari, jocuri si observatii pentru a evalua potentialulindividual;
10. supravegherea locului de munca - monitorizarea electronica a performantei este obiectiva, dar este vazuta si ca o invadare a intimitatii, o lipsa a increderii managementului in angajatii sai.
|
Politica de confidentialitate | Termeni si conditii de utilizare |
Vizualizari: 9485
Importanta: ![]()
Termeni si conditii de utilizare | Contact
© SCRIGROUP 2025 . All rights reserved