| CATEGORII DOCUMENTE |
| Demografie | Ecologie mediu | Geologie | Hidrologie | Meteorologie |
Poluarea
Problema raportului dintre om si mediul ambiant nu este noua. Ea a aparut o data cu cele dintai colectivitati omenesti, deoarece omul cu inteligenta si spiritul creator care il definesc, nu s-a multumit cu natura asa cum era ea, ci a pornit cu curaj si tenacitate la opera de transformare a ei potrivit nevoilor sale. Multiplicandu-se neincetat, specia umana a adaugat peisajului natural privelisti noi, prefacand mlastini si pamanturi intelenite in vai roditoare, tinuturi aride in oaze de verdeata, a creat noi soiuri de plante de cultura si a domesticit animale salbatice. Pana aici, echilibrul natural nu a avut de suferit decat, poate, pe arii foarte restranse, care nu puteau afecta ansamblul.
Cotitura a intervenit o data cu revolutia industriala si, mai cu seama, cu noua revolutie tehnico-stiintifica, gratie careia avioane si rachete brazdeaza, astazi, vazduhul si strapung norii, nave tot mai mari si mai puternice despica luciul marilor si al oceanelor, cascade de hidrocentrale transforma puterea apelor in salbe de lumina, in energie ce alimenteaza parcul de masini in crestere vertiginoasa. Intr-un cuvant, stiinta si tehnica moderna, sporind nemasurat puterea omului, au ridicat, in medie, nivelul de viata de pretutindeni. Dar reversul civilizatiei industriale contemporane, al progresului material a fost si este inrautatirea mediului natural. Sub impactul dezvoltarii economice au fost poluate, mai mult sau mai putin grav, solul, apa si aerul, au disparut sau sunt pe cale de disparitie multe specii de plante si animale, iar omul este confruntat la randul lui cu diverse maladii cauzate de poluare, fenomen ce cuprinde astazi toate tarile si continentele. Efectele ei sunt resimtite pana si pe intinderile, pana ieri imaculate, ale Antarcticii. S-a calculat ca in timp de un deceniu, devierile civilizatiei au provocat mediului natural pagube mai mari decat intr-un mileniu.
La inceputul erei neolitice, numai aproximativ zece milioane de oameni actionau asupra naturii, cu unelte primitive care practic nu lasau urme cat de cat sesizabile. La mijlocul secolului trecut, deci nu la mult timp dupa declansarea revolutiei industriale, numarul locuitorilor globului ajunge la un miliard, dar deteriorarea mediului nu cunoaste inca manifestari preocupante, cu exceptia anumitor perimetre din unele tari occidentale - incepand cu Anglia - care au urcat primele in 'trenul industrializarii', gratie in primul rand masinii cu abur.
Poluarea ca problema globala este apanajul secolului al xx-lea, mai precis al ultimelor trei decenii, timp in care populatia lumii a crescut de la 5 la 6 miliarde de locuitori. Sunt multi sau putini? Exercita oare numarul lor cu adevarat o 'presiune demografica' asupra mediului inconjurator? Iata intrebari ce-i framanta deja pe demografi, economisti, medici si alti specialisti, ca si pe oamenii politici. Problema care i-a preocupat pe specialisti de-a lungul timpului a fost, de fapt, aceea daca se poate asigura hrana suficienta populatiei si doar in ultimele decenii si-au indreptat atentia asupra unui aspect care s-a dovedit a fi la fel de important: degradarea mediului ambiant prin poluare, eroziune si alte fenomene, datorate actiunii, voite sau nu, a omului, proces ce afecteaza nu numai posibilitatile de procurare a hranei, ci si alte aspecte ale existentei umane, incepand cu sanatatea.
Nu incape indoiala ca solul este capitalul cel mai pretios de care omul dispune pentru satisfacerea nevoilor si ambitiilor sale. La urma urmelor, cel putin pana la inventarea fotosintezei artificiale, cu totii depindem de stratul subtire si roditor de la suprafata Pamantului, de unde se extrag totalitatea resurselor necesare vietii. Or, unul din marile paradoxuri este acela ca omul tinde sa-si pericliteze izvorul vietii si al fortei din nestiinta, lacomie, neglijenta sau din alte cauze. Asa se face ca, in timp ce tehnicile moderne ii ingaduie sa introduca in circuitul productiv milioane de hectare de teren, ce pana ieri erau socotite inerte pe vecie, in paralel alte milioane de hectare dintre cele aflate in productie devin improprii cultivarii, datorita tot actiunii omului. De cand omul a inceput sa lupte impotriva naturii, suprafata deserturilor a crescut cu un miliard de hectare si procesul avanseaza intr-un ritm accelerat. Se cuvine sa adaugam ca, in fiecare an, zeci de milioane de hectare de soluri productive sunt 'devorate' de drumuri, de uzine si de orase, tot atatea secvente ale duelului inegal dintre frunza verde si asfalt.
De cand primul topor primitiv a doborat intaiul arbore, padurile au pierdut jumatate din intinderea lor, in timp ce omenirea in acest rastimp s-a multiplicat de sute sau chiar mii de ori. Distrugerea padurilor, carora li se datoreaza in cel mai inalt grad stabilitatea si calitatea a trei elemente fundamentale ale vietii oamenilor - solul, aerul si apa - s-a soldat de-a lungul timpului cu efecte dezastruoase. Padurilor le revine un rol insemnat in fixarea stratului, relativ subtire, de sol fertil, mediul germinativ al masei vegetale.
Despaduririle masive au inmormantat sub dune de nisip infloritoare civilizatii nu numai in nordul Africii, ci si in Asia, iar in unele parti ale Europei au impins dezgolirea muntilor si dealurilor pana la limite vecine cu calamitatea.
Reimpadurirea e inca un cuvant prea nou si efectele ei prea mici pentru a rascumpara greseala multimilenara care a determinat disparitia a jumatate din arborii planetei. Desigur, in aceasta privinta calculele sunt foarte precare. Recurgem totusi la unele, care, indiferent cat de mare e aproximatia, ne spun cate ceva. La sfarsitul Imperiului roman, Peninsula Iberica era acoperita cu paduri viguroase de la Biscaya pana la stramtoarea Gibraltar si ar fi avut o populatie aproape dubla fata de cea de azi, cand au ramas doar vreo cinci la suta din fostele paduri.
In afara de protejarea solului, padurea exercita cea mai puternica actiune purificatoare asupra aerului, absorbind bioxidul de carbon si restituindu-l sub forma atat de necesarului oxigen. Din cele 14-16 miliarde de tone de bioxid de carbon lansate anual in atmosfera prin arderea combustibililor, plus cele provenite din respiratia oamenilor si animalelor, doua treimi sunt absorbite de paduri, acei 'plamani verzi' ai Pamantului, carora le datoram atat de mult.
Nu mai putin important este rolul padurii ca factor de regularizare a cursurilor raurilor. De asemenea, padurea este menita sa asigure cerintele de agrement si turism, tot mai accentuate in conditiile vietii moderne, ambianta biofizica indispensabila localitatilor balneoclimaterice, conservarea multor specii de plante si animale foarte utile etc.
Intr-un cuvant, fara paduri suficiente, dezvoltarea si, la urma urmelor, viata insasi nu sunt posibile. Astazi, cand padurile ocupa cam o treime din suprafata uscatului (circa 4 miliarde de hectare), pe plan mondial isi face loc parerea ca aceasta reprezinta un minimum necesar, sub care omenirea nu-si poate permite sa coboare. In conditiile cand raman de rascumparat fata de padure greseli multe si vechi, cand un singur automobil, parcurgand 1000 de kilometri, consuma o cantitate de oxigen suficienta unui om pe timp de un an, iar raurile dezlantuite fac tot mai mari ravagii, spaland nemilos ce a mai ramas din fertilitatea solului, exploatarea nerationala a resurselor forestiere a devenit un lux prea scump.
Paleta surselor de degradare a solului este vasta, insa partea cea mai vizibila si aflata la indemana intelegerii oricui priveste acumularea unei enorme cantitati de reziduuri de tot felul. Imaginea maldarelor de deseuri din jurul uzinelor si impresionanta productie de gunoi din centrele urbane sunt numai doua din aspectele acestui fenomen nociv. Gunoi a existat dintotdeauna, dar notiunea aceasta, ca si atatea altele, si-a modificat serios continutul. Pentru gospodariile taranesti traditionale si deci pentru localitatile rurale, gunoiul insemna aproape exclusiv resturi vegetale nefolosite de animale, care putrezeau in cateva luni, pentru ca iarna sau primavara sa fie imprastiate pe camp pentru fertilizare. Exista practic o reciclare naturala completa ce se consuma aproape la fel si in perimetrul oraselor, ale caror periferii nu se deosebeau cine stie cat de felul de viata de la sate.
Cu totul altfel stau lucrurile intr-o lume a industrializarii si urbanizarii vertiginoase, cand doi din cinci locuitori ai globului traiesc deja in orase - fata de unul din sapte la inceputul secolului. In plus, prolifereaza orasele mari si foarte mari, ajungandu-se ca numarul celor cu peste un milion de locuitori sa depaseasca 200. Or, dupa calcule aproximative, fiecare locuitor din orasele europene 'produce' mai bine de 1,5 kg de gunoi pe zi, iar in S.U.A de vreo trei ori mai mult. De obicei, drumul gunoiului sfarseste la periferia orasului, in gropi existente sau pe locuri virane, unde se acumuleaza in gramezi imense, acceptate ca servituti inevitabile, uratind peisajul, poluand solul, aerul si apele subterane. Si mai grav este ca o buna parte din aceste gunoaie, indeosebi materialele plastice, sunt extrem de rezistente la actiunea bacteriilor si, practic, nu se recicleaza pe cale naturala.
Evacuarea rudimentara a gunoaielor a inceput sa puna serioase probleme in zonele puternic urbanizate din Occident inca de acum mai bine de o suta de ani. In 1870, in Anglia si in 1892, in Germania pentru marile orase s-a introdus incinerarea gunoaielor, cu valorificarea partiala a caldurii pentru producerea de abur si curent electric. Sistemul de incinerare s-a extins si perfectionat mult, optandu-se pentru arderea centralizata in mari uzine, mai avantajoasa pentru marile orase.
Preocupanta ramane nu numai problema asigurarii salubritatii in perimetrele urbane si in vecinatatea lor. Astazi, plugurile tractoarelor scot deseori la iveala ambalaje de plastic si cutii de conserve, in primul rand pe terenurile arabile din jurul centrelor urbane, dar si in alte parti. Prezenta acestor obiecte aruncate si a multor altora se intalneste, din pacate, si in poienile muntilor, si pe malul raurilor sau pe litoralul marin, cam peste tot unde oraseanul 'evadeaza' in sanul naturii, fara a renunta macar pentru scurt timp la comoditatile locuintei si la gestul reflex de a arunca resturile.
Prin arderea a aproape opt miliarde de tone de combustibil conventional se arunca anual in atmosfera aproximativ un miliard si jumatate tone de cenusa, praf si gaze. Pe langa arderea combustibililor - carbune, petrol, lemn, gaze naturale - probleme asemanatoare creeaza si alte industrii, indeosebi chimica, metalurgica, unele ramuri constructoare de masini, industria alimentara etc. - ca si circulatia automobilelor, avioanelor, trenurilor, vapoarelor etc.
Abstractie facand de unele unitati industriale plasate in plina natura, grosul poluarii atmosferice provine din orase, intrucat aparitia industriei fie ca are loc in orase, fie creeaza ulterior orase. Asa ca primele victime sunt orasenii. Exista de acum un numar apreciabil de 'infernuri ecologice', perimetre urbane unde noxele industrializarii se fac simtite prin efecte combinate: aer viciat, zgomot, aglomeratie. In asemenea locuri - cum sunt orasele San Paulo, Ciudad de Mexico, Detroit, Calcutta, Los Angeles, New York - procentul de imbolnaviri ale cailor respiratorii, inclusiv cancerul pulmonar, este de cateva ori mai mare, inregistrandu-se, de asemenea, diversi alti factori de risc pentru sanatatea oamenilor, si nu numai a acelora ce locuiesc la orase. Abordand aceasta problema, specialistii considera ca, pe langa reducerea prin toate mijloacele a surselor de poluare si, daca se poate, chiar eliminarea totala a unora dintre ele, insanatosirea aerului este de neconceput fara aportul decisiv al ariilor verzi.
Dar daca aerul, asa cum este, deocamdata poate fi respirat pretutindeni pe gratis, nu acelasi lucru se intampla cu apa potabila, care pentru citadini are de mai multa vreme un pret, si inca in continua crestere. Deoarece apa, acest al doilea element in ordinea urgentelor omenesti, dupa aer, a devenit si el un produs industrial. In preajma marilor orase si unitati industriale apar instalatii uriase de 'tratare' a apelor naturale, prin decantare, filtrare, sterilizare de mai multe feluri etc.
La prima vedere, pare paradoxal sa vorbim de nevoia asigurarii apei pe o planeta care dispune de atata apa, incat s-ar putea inunda complet cu un strat de 3 km grosime. Chestiunea este ca 97% din apa globului este sarata, iar din restul de 3% cea mai mare parte se afla in ghetari. Rezulta ca populatia lumii are la dispozitie pentru consumul personal si pentru activitatile sale economice numai in jur de 1% din volumul de apa dulce, respectiv cea din rauri, fluvii, lacuri si din unele panze freatice. Chiar si asa, ar fi mai mult decat suficient pe ansamblu, numai ca, asa ca si la alte capitole ale inzestrarii naturale, apa este foarte neuniform repartizata pe intinderea globului, iar o mare parte din ea este de acum puternic poluata. In ansamblul poluarii, ponderea apelor uzate - menajere si industriale - este covarsitoare.
Daca la poluarea aerului imaginea-simbol este oferita de arborii 'perforati' de 'ploile acide', la poluarea apei expresia caracteristica ar putea fi considerate 'mareele negre', adica poluarea, practic continua, cu petrol a marilor si oceanelor lumii, avand efecte dezastroase asupra florei si faunei marine.
|
Nr. crt. |
Denumirea componentei gazoase din aer |
Concentratia medie la nivelul solului [ppm1)] |
Distributia in atmosfera terestra, pe verticala |
Timp de stationare (in care se manifesta prezenta lui in aer) |
|
H2S |
creste cu inaltimea (la 50 km - 0,2) |
cca. 2 zile |
||
|
SO22) |
concentratie relativ ridicata in primul km, dupa care nivelul concentratiei se micsoreaza cu inaltimea |
cca. 3 zile |
||
|
NO2 |
relativ constanta, in straturile joase ale atmosferei |
cca. 5 zile |
||
|
NH3 (amoniac) |
practic, ramane la nivelul solului |
cca. 5 zile |
||
|
NO |
constanta, pe inaltime |
cca. 4 ani |
||
|
CO |
uniforma, pe inaltime |
70 - 100 zile |
||
|
Hidrocarburi2) |
constanta, uniforma pe inaltime pana la 20 km |
cca. 100 ani |
Automobilele cu motoare MAS3) dotate cu tobe catalitice sunt prevazute cu sisteme de injectie electronica (cum ar fi, de exemplu, automobilul Dacia Super Nova). In acest caz, pozitia pedalei de acceleratie si turatia motorului sunt controlate electronic, iar sistemul de injectie asigura dozajul aer-combustibil corect, astfel incat arderea combustibilului sa se desfasoare in conditiuni optime.
3) MAS - motor cu aprindere prin scanteie.
Contaminarea radioactiva a aerului
Radioactivitatea atmosferica are doua componente:
o componenta normala, rezultata din producerea de aerosoli proveniti din faramitarea silicatilor ce contin potasiu radioactiv sau a rocilor granitice ce contin uraniu;
o componenta artificiala, care provine din exploziile nucleare experimentale, din utilizarea de bombe cu focoase nucleare si din deseurile radioactive ale centralelor atomo-electrice.
Contaminarea chimica
Contaminarea chimica are loc prin degajarea de substante chimice rezultate din anumite procese de productie (cum ar fi cele din combinatele chimice si petrochimice, din intreprinderile metalurgice, de la fabricarea de lacuri si vopsele etc.) sau din administrarea de ingrasaminte chimice in exces.
Eliminarea deseurilor toxice din fabricile de substante chimice periculoase se poate face prin depozitarea acestora, prin injectie sau sub presiune, in zone cu o structura geologica favorabila (fig. 1).

![]()
![]()
![]()
![]()
![]()
![]()
![]()
![]()
Strat permeabil Strat impermeabil
![]()
![]()
![]()
![]()
![]()
![]()
![]()
![]()
![]()
![]()
protector
![]()
![]()

Strat impermeabil
Fig.1. Depozitarea deseurilor toxice
prin injectie, intr-o zona cu structura geologica favorabila.
Curatirea aerului
Tehnica actuala dispune de suficiente solutii pentru curatirea aerului. Singura problema este legata de costul instalatiilor de purificare.
Desprafuirea se poate face cu ajutorul camerelor cu sicane, a cicloanelor, prin folosirea filtrelor din panza de sac, a filtrelor umede, prin depunere electrostatica etc.
In figura 2 se prezinta principial metoda de desprafuire cu ajutorul camerelor cu sicane. Aerul incarcat cu particule de praf intra pe la partea inferioara a unei tubulaturi si este obligat sa parcurga un spatiu sinusoidal, prevazut cu sicane. Impactul particulelor grosiere cu peretii camerei de desprafuire determina depunerea acestora. Dupa curatire de impuritati, aerul este evacuat pe la partea superioara.
![]()
![]()
![]()
![]()
![]()
![]()
![]()
![]()
![]()
![]()
![]()
![]()
![]()
![]()
![]()
![]()
![]()
![]()
![]()
![]()
![]()
![]()
![]()
![]()
![]()
![]()
![]()
aer purificat
![]()
aer
incarcat
Fig. 2 Desprafuirea cu ajutorul camerelor cu sicane.
In figura 3 se prezinta principial metoda de desprafuire prin depunere electrostatica. Frecarea cu aerul a particulelor de impuritati determina incarcarea electrostatica a acestora si depunerea lor la unul din poli.
+

![]()

Fig. 3. Desprafuirea prin depunere electrostatica
Prin poluarea apei se intelege introducerea in apa a unor substante sau forme de energie cu un astfel de caracter si intr-o astfel de concentratie incat caracteristicile sale naturale sa fie modificate in asemenea masura incat calitate apei este inrautatita sau devine suparatoare pentru vaz, gust si miros.
Poluarea poate fi caracterizata de prezenta oricarei substante straine (organice, anorganice, radioactive sau biologice) care tinde sa degradeze calitatea apei si sa o faca improprie pentru baut sau pentru alte folosinte.
Apele de suprafata sau chiar din sol se impurifica prin incarcarea cu suspensii din rocile pe care le strabate, sau din resturile menajere sau industriale.
De asemenea, apele de canalizare introduse in emisar, ii influenteaza pe acesta producand:
- impurificarea, reducand emisarului capacitatea sa de folosinta;
- murdarirea, actiune pe care substantele continute in apele naturale si in apele de canalizare o exercita asupra emisarului schimbandu-i atat compozitia cat si aspectul fizic.
Atat impurificarea cat si murdarirea sunt provocate de substantele de natura minerala si organica, de origine vegetala sau animala; murdarirea si impurificarea artificiala provin din apele din reteaua de canalizare, apele uzate necanalizate, accidente tehnologice, apele de precipitatii care spala resturile de substante minerale si organice depozitate liber etc.
Apele de canalizare provin din apele menajere, apele pele uzate de la unitati industriale, agrozootehnice, de transporturi, de constructii etc. si de pe teritoriile aferente lor.
In raport de provenienta si proprietatile lor, apele menajere se clasifica in:
a) ape uzate menajere - se formeaza in locuinte, prin folosirea apei potabile la prepararea hranei, la spalatul vaselor, al rufelor, la intretinerea curenta a cladirilor etc. In aceste ape de scurgere exista produse care se formeaza prin descompunerea substantelor albuminoide, amide amine, amoniac, hidrogen sulfurat etc.;
b) ape uzate publice - se formeaza in bai publice, piscine, ape rezultate de la spalatul strazilor, al garajelor etc;
c) ape uzate industriale -
rezulta de la intreprinderile industriale, de transporturi, constructii in urma
desfasurarii procesului de productie. Industria foloseste cantitati importante de
apa pentru procesele tehnologice, deversand in emisar apele puternic
impurificate (
, pag. 11). Natura
poluarii si gradul de impurificare sunt specifice fiecarei ramuri industriale,
insa caracteristica lor comuna este prezenta impuritatilor in concentratie mare si, mai intotdeauna, a
unor substante vatamatoare atat florei si faunei acvatice cat si omului.
Poluarea industriala este o consecinta directa a procesului tehnologic de productie, astfel incat in emisar pot fi deversate urmatoarele tipuri de ape uzate:
- cu diversi compusi chimici;
- cu temperatura mai ridicata decat a mediului ambiant, cum ar fi apele de racire folosite la termocentrale etc;
- cu diferite substante organice - in special apele de la industria alimentara si usoara;
- cu suspensii ca: nisip, pietris marunt etc., de la apele folosite la hidromecanizare;
- cu reziduuri petroliere sau substante lichide alta natura, avand densitatea mai mica decat apa etc.
d) ape uzate agricole - apar datorita procedeelor moderne de chimizare abuziva a agriculturii si de la complexele agrozootehnice. Poluarea cu substante chimice folosite in agricultura devine ingrijoratoare, pe de o parte datorita suprafetelor mari pe care se folosesc substantele, iar pe de alta parte datorita persistentei lor in timp.
Mentinerea in stare curata a apelor naturale, mai ales in regiunile industriale, prin purificarea eficienta a apelor uzate, reprezinta o necesitate pentru a asigura industriei si altor consumatori apa de care are nevoie.
Criteriul teoretic este de a restitui circuitului natural apa utilizata cu acelasi grad de puritate pe care il avea cand a fost captata In practica se tine seama pe de o parte de exigentele unor consumatori specifici locali din zona respectiva, iar pe de alta parte de proprietatea de autopurificare pe care o au apele naturale.
2.1. Evacuarea apelor reziduale in emisari
La noi in tara aproape toate combinatele industriale asezate in aproprierea oraselor, isi evacueaza apele uzate direct in emisarul invecinat . O data cu apele reziduale industriale sunt descarcate in emisari numeroase substante, cel mai adesea nocive, care pot conduce la murdarirea emisarului, facandu-l totodata inapt altor folosinte (piscicultura, agricultura , sursa de apa potabila, etc) .
Efectele nocive ale categoriilor mai importante de substante evacuate cu apele reziduale industriale sunt urmatoarele :
Astfel ele dau apei un miros neplacut, impiedica absorbtia apei, (deci autoepurarea) se depun pe diferite instalatii (murdarindu-le si cu timpul opturandu-le), colmateaza filtrele pentru tratarea apei, sunt toxice pentru fauna si flora acvatica, fac inutilizabila apa pentru alimentarea instalatiilor de racire, agrement, etc .
Acizii sau bazele conduc la distrugerea faunei si florei acvatice, la degradarea constructiilor hidrotehnice de pe emisar, a vaselor si instalatiilor necesare navigatiei, stanjenesc folosirea apei pentru agrement, pentru alimentarea cazanelor, impiedica formarea flocoanelor in instalatiile de tratare a apei cu coagulant, etc .
Toxicitatea acidului sulfuric pentru fauna, depinde de valoarea pH-ului (de ex. Pestii mor la pH <
Sarurile anorganice, prezente in multe ape reziduale industriale, conduc la marirea salinitatii apei emisarului, iar unele dintre ele, pot provoca cresterea duritatii, ceea ce determina o serie de inconveniente in folosirea apei emisarului in diferite directii .
Metalele grele ( Pb, Zn, Cu, Cr, Fe ) evacuate odata cu apele uzate, au actiune toxica asupra organismelor acvatice, inhiband in acelasi timp si procesele de autoepurare .
Substantele toxice organice si anorganice, cateodata in concentratii foarte mici, pot distruge in scurt timp, fauna si flora emisarului . Multe dintre aceste substante nu pot fi retinute in instalatiile de tratare a apei, si o parte din ele, sunt retinute in sistemul digestiv uman, putand produce imbolnaviri grave . Procesele tehnologice industriale dezvoltate in ultimii ani folosesc numeroase substante toxice, mai greu de determinat in apa, cu metodele fizico-chimice uzuale, (substante fitofarmaceutice, microclorbenzen, derivati aromatici, etc) . Standardul E 4706-66, indica limitele admisibile pentru o serie de substante toxice, in functie de categoria emisarului .
Subtante radioactive folosite din ce in ce mai mult in diferite scopuri (medicina, tehnica, etc.), precum si dezvoltarea centralelor atomice, creeaza noi probleme celor care se ocupa cu protectia apelor .
Cantitatile de substante radioactive admise in apa emisarilor, sunt stabilite prin instructiunile HCM nr 711/1961 .
Apele calde rezultate in unele instalatii si descarcate direct in emisar, produc dificultati in : exploatarea instalatiilor de alimentare cu apa potabila si industriala, in folosirea apei pentru racire, impiedica dezvoltarea normala a faunei piscicole (deoarece apa calda ramane deasupra, iar pestii se retrag pe fundul emisarului dezvoltandu-se necorespunzator) etc . De asemenea trebuie mentionata si scaderea cantitatii de oxigen, din cauza maririi temperaturii apei si a dezvoltarii excesive a bacteriilor aerobe in conditii de temperaturi ridicate .
Culoarea datorata indeosebi apelor reziduale provenite din fabricile de hartie etc, impiedica absorbtia oxigenului si dezvoltarea normala a procesului de autoepurare si a celor de fotosinteza .
Apa emisarilor colorata de diferite substante din apele reziduale industriale, nu poate fi folosita pentru agrement ( pescuit, canotaj, bae, etc ) si nici pentru alimentarea cu apa.
Microorganismele din diferite ape uzate, cum sunt cele de la tabacarii, abatoare, industrii de prelucrare a unor produse vegetale pot contine numeroase bacterii patogene ce produc infectarea puternica a emisarului, facandu-l de neutilizat .
Conditiile de calitate care trebuiesc indeplinite dupa evacuarea apelor uzate in emisari sunt fixate de STAS E 4706-66 .
Acestea conditii trebuie sa fie indeplinite la 1 km amonte de punctul sau de zona de folosinta tinandu-se seama si de posibilitatile de autoepurare ale emisarului.
Dezvoltarea impetuoasa a industriei chimice, marirea consumului de apa industriala, cat si cresterea volumului de ape reziduale, au determinat aplicarea unor procedee de epurare inainte de deversarea acestora in emisar .
Epurarea lor s-a realizat si continua sa fie asigurata in mare masura, tot prin procedeele clasice ; adica acelea adaptate initial numai pentru apele menajere .
Procedeele clasice, in general, ofera posibilitati limitate in epurarea apelor uzate ; astfel ele nu sunt capabile sa micsoreze continutul apei in minerale dizolvate, iar unele substante impurificatoare de natura organica, mai ales cele obtinute prin sinteza, nu sunt degradate de catre microorganisme . Astfel de impuritati raman nemodificate si in apa emisarilor, nefiind eliminate nici in cursul proceselor naturale de autoepurare .
Problema eliminarii impuritatilor rezistente la epurarea prin metoda clasica, a impus adaptarea unor noi metode de epurare, menite sa completeze pe cele clasice . Dintre aceste metode mai importante sunt: neutralizarea, flotatia, extractia, spumarea, adsorbtia, distilarea, schimbul ionic, inghetarea, electrodializa, oxidarea chimica, oxidarea electrochimica, etc .
Epurarea apelor reziduale industriale si orasenesti
Epurarea este un proces complex de retinere si neutralizare prin diferite mijloace a substantelor nocive dizolvate, in stare coloidala sau in suspensii prezente in apele industriale si orasenesti, in scopul deversarii lor in emisar fara ca prin aceasta sa se aduca prejudicii atat florei si faunei acvatice cat si omului sau pentru neutralizarea in procese tehnologice industriale mai putin pretentioase, unde nu se cer calitati ale apei cu exigente de potabilitate.
Prin epurarea apelor reziduale industriale si orasenesti se obtin doua produse finale:
- ape epurate in grade diferite - care sunt deversate in emisar sau pot fi folosite in irigatii sau alte folosinte;
- namoluri - care sunt valorificate, depozitate sau descompuse.
Epurarea apelor uzate se poate realiza prin urmatoarele procedee:
- epurarea mecanica;
- epurarea mecano-chimica;
- epurarea mecano-biologica
- epurarea biologica.
In mod curent, la debite si incarcari mari, se utilizeaza o metoda de epurare care inglobeaza o treapta mecanica si una chimica sau biologica. Pentru eliminarea substantelor organice, cea mai eficienta metoda este metoda biologica.
Statiile de epurare pot fi:
- statii de epurare locala, care au rolul de a epura apele uzate pana la un anumit grad de purificare pentru a putea fi deversate in retelele publice, orasenesti, sau uzinale de canalizare, precum si pentru retinerea si valorificarea anumitor substante utile pe care le contin;
- statii de epurare generala care purifica totalitatea apelor colectate de pe teritoriul unui oras sau centru industrial.
In masura in care este acceptabil din punct de vedere tehnico-economic si sanitar, se recomanda ca epurarea tuturor apelor uzate sa se faca in comun.
3.1 Epurarea mecanica
Epurarea mecanica are rolul de a retine prin diferite procedee fizico-chimice substantele insolubile care se afla in apele uzate.
Subtantele retinute din apele uzate formeaza namolul care este o masa vascoasa urat mirositoare, cu aspect neplacut si cu grad inalt de nocivitate. In functie de conditiile locale namolul poate fi indepartat in stare proaspata sau este prelucrat in instalatii pentru fermentare si incinerare.
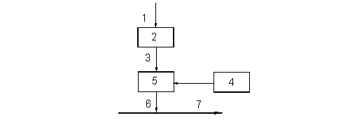
In figura 4 avem schema unei statii de epurare cu decantor.

Fig. 4.
Schema de epurare mecanica cu decantor
1 - influent (ape uzate); 2 - gratar; 3 - dezintegrator; 4 - deznisipator; 5 - decantor primar; 6 - ape decantate;7 - platforme de uscare; 8 - ape de drenaj; 9 - emisar.
3.2. Epurarea mecano-chimica
Epurarea mecano-chimica este un procedeu mai complex care inglobeaza o treapta mecanica si una chimica cu scopul de a indeparta substantele coloidale din apa.
Epurarea chimica se ocupa in special cu coagularea namolurilor si se realizeaza mai ales prin procedeul de precipitare chimica cu ajutorul unor coagulanti.
Cu o arie mai restransa, epurarea chimica mai poate cuprinde si procese cu specific de reactie chimica, cum ar fi:
- corectarea pH-ului;
- schimbul ionic;
- oxidarea chimica;
- dezinfectia.

Schema unei
instalatii de epurare mecano-chimica este prezentata in figura 5.
Fig. 5. Schema unei statii de epurare mecano-chimica
1 - ape uzate; 2 - epurare mecanica; 3 - ape decantate; 4 - statie de preparare si dozare; 5 - bazin de amestec si reactie; 6 - efluent;7 - emisar.
Dezavantajul acestei tehnologii este ca impune o exploatare competenta, corelata cu experiente de laborator si o tratare cu doze exacte de reactivi.
3.3. Epurarea mecano-biologica
Epurarea mecano-biologica este un procedeu de epurare in cadrul caruia, dupa treapta mecanica urmeaza epurarea biologica. Ea se poate realiza fie prin conditii apropiate de cele naturale (campuri de irigatii, de infiltratii si iazuri biologice din care se colecteaza apa de drenaj si se varsa ca ape curate in emisar), fie in conditii artificiale (filtre biologice si bazine cu namol activ). Dupa decantare apele uzate mai pot contine inca bacterii banale si patogene pentru distrugerea carora se foloseste dezinfectarea apei prin clorurare. In aceste cazuri, epurarea mecano-biologica se completeaza deci cu o treapta chimica.
In figura 6 se prezinta schematic metoda de epurare mecano-biologica naturala (campuri de irigatie si de infiltratie). Aceasta metoda se foloseste din ce in ce mai rar datorita in principal marii suprafete ocupate de campul de infiltratie.
Pe de alta parte, aceasta suprafata este sustrasa circuitului agricol si totodata prezinta pericolul de infectare a panzei de apa freatica si a solului cu bacterii patogene.

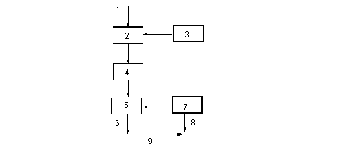
Fig. Schema metodei de epurare mecano-biologica
1 - influent (ape uzate); 2 - treapta de epurare mecanica; 3 - camp de infiltratie; 4 - camp de irigatie; 5 - ape de drenaj; 6 - emisar.

In fig. 7 se
prezinta schema de principiu a unei statii de epurare mecano-biologica naturala
cu namol activ.
Fig. 7. Schema metodei de epurare biologica cu namol activ
1 - influent (ape uzate); 2 - gratar; 3 - deznisipator; 4 - dezintegrator; 5 - separator de grasimi; 6 - decantor primar; 7 - bazine de aerare cu namol activ; 8 - decantor secundar; 9 - instalatie de clorinare; 10 - bazin de contact (efluent); 11 - ape epurate; 12 - emisar;13 - ape de drenaj; 14 - platforme de uscare namol; 15 - namol spre valorificare; 16 - concentrator de namol; 17 - statie de pompare namol; 18 - rezervor de fermentare metanica; 19 - rezervor de gaze; 20 - centrala termica.
3.4. Epurarea biologica
Epurarea biologica este considerata de specialisti drept metoda cea mai eficienta si cea mai economica de eliminare a substantelor organice din apele uzate. Ea se bazeaza pe reactiile metabolice ale unor populatii mixte de bacterii, ciuperci si alte microorganisme inferioare (in special protozoare).
Procedeele de epurare folosesc:
- microorganisme aerobe, la epurarea majoritatii apelor uzate cu caracter predominant organic si pentru tratarea namolurilor;
- microorganisme anaerobe, la fermentarea namolurilor si a unor ape uzate industriale concentrate.
Procesele chimice din celula vie, numite metabolism, pot fi separate in:
- procese de dezasmilare sau catabolism, care cuprind reactiile producatoare de energie;
- procese de asimilare sau anabolism, care cuprind reactiile de sintetizare a noului material celular, pe baza energiei eliberate in faza de dezasmilare.
Schema de degradare aeroba a substantei organice este prezentata in figura 8.

Fig. 8. Degradarea aeroba a substantelor organice
Factorii care influenteaza activitatea enzimatica sunt:
- temperatura;
- pH-ul;
- concentratia substratului;
- prezenta inhibitorilor.
Fiecare enzima are o temperatura optima de activitate. Sub aceasta temperatura reactia catalizata se desfasoara prea incet, iar peste aceasta poate apare inactivitatea termica datorata denaturarii proteinei.
Inhibitorii enzimatici pot fi:
- factori fizici:
- agitarea mecanica violenta;
- ultrasunete;
- radiatii;
- factori chimici:
- precipitarea proteinelor;
- blocarea unor elemente componente ale enzimei.
Activitatea enzimatica a microorganismelor, ca si inhibitia acesteia constituie activitatea cheie in procesul degradarii biologice a impuritatilor organice din apele uzate.
Cele mai multe enzime sunt localizate in interiorul celulei: enzime intracelulare; unele sunt eliberate in mediul exterior - enzimele extracelulare. In general, enzimele extracelulare catalizeaza reactii de hidroliza, care scindeaza moleculele prea mari in unitati mici pentru a trece prin membrana celulara si sa intre in circuitul reactiilor metabolice. De exemplu amilaza scindeaza amidonul in maltoza.
Reactiile din mediul aerob produc mai multa energie decat cele din mediul anaerob. De exemplu - oxidarea glucozei:
- in mediu aerob (in prezenta oxigenului)
C6H12O6 CO2 + H2O + 680 kcal
- in mediu anaerob (in absenta oxigenului)
C6H12O6 2CO2 + 2C5H5OH + 22 kcal.
In cazul degradarii de catre bacterii a unui mediu dat (substrat), de cele mai multe ori se intampla ca produse ale metabolismului unei specii bacteriene sa fie preluate si prelucrate de alte specii, stabilindu-se asociatii de populatii bacteriene, lucru foarte important pentru epurarea cu randament ridicat a apelor uzate.
Cresterea si multiplicarea individului bacterian, proces exponential in timp, crestere caracterizata prin predominarea proceselor de asimilare asupra celor de dezasimilare, este foarte importanta pentru problemele de epurare.
In general, principalii agenti de epurare sunt bacterii criofile si mezofile. Temperatura lor de lucru este:
- minima 0 C;
- optima 15-20 C;
- maxima 30-35 C.
Organismele care produc descompunerea substantelor din apele uzate fac parte din urmatoarele grupe:
- obligat aerobe, reactiile de oxidare-reducere (respiratie) fiind efectuate numai in prezenta oxigenului;
- facultativ aerobe, reactiile fiind efectuate fie in prezenta, fie in absenta oxigenului;
- obligat anaerobe, reactiile fiind efectuate numai in absenta oxigenului (fermentatie), mai mult, oxigenul este toxic pentru organismele respective.
In procesele biologice anaerobe care reprezinta procese curente epurarea apelor uzate, un factor important, care influenteaza cresterea biomasei, este buna aprovizionare cu oxigen (din aer) sau mai bine zis buna difuzie a oxigenului in biomasa. La suprafata biomasei procesul de difuzie a oxigenului are viteza mare, dar descreste rapid spre interior. De aceea, in cazul unei aerari insuficiente, in interiorul masei celulare se produc fenomene anaerobe cu producere de gaze de intermediari cu miros neplacut si care pot distruge natura adeziva si coeziva a biomasei.
In epurarea biologica rolul principal il au bacteriile si protozoarele. Protozoarele contribuie la epurarea apelor, mai ales prin intretinerea unui echilibru in dezvoltarea bacteriilor, jucand astfel un rol de seama in limpezirea apelor epurate.
Datorita faptului ca aparitia protozoarelor si metazoarelor in biomasa activa constituie dovada unor conditii bune de viata anaeroba, aceste organisme au devenit indicatori de epurare.
Epurarea biologica cu namol activ
Daca apa uzata menajera sau o apa uzata organica cu calitati similare este aerata, dupa un timp se formeaza flocoane brune.
Privit la microscop un flocon prezinta o structura complicata caracterizata printr-o masa gelatinoasa, secretata de microorganisme, in care sunt cuprinse numeroase bacterii si substante inerte (printre flocoane traiesc protozoare si unele metazoare). Floconul este unitatea structurala a namolului activ datorita interactiunii intre diferitele organisme existente in flocon, metabolitii eliberati de o specie bacteriana sunt preluati de alte specii bacteriene, ducand la o epurare inaintata a apelor uzate.
Fluxul tehnologic intr-o instalatie conventionala cu namol activ este prezentat in figura 9.
Fig. 9. Schema epurarii biologice cu namol activ
Procedeul consta din urmatoarele etape: amestecarea namolului activ cu apa uzata si agitarea acestei suspensii in timpul prescris, separarea namolului activ de apa epurata (efluent) si reintoarcerea unei parti din namolul sedimentat in bazinul de aerare.
Intrebari recapitulative
1. In ultimele trei decenii, populatia lumii a crescut:
Precizati raspunsul corect.
2. Care este tara europeana unde s-a resimtit pentru prima oara fenomenul de poluare, ca urmare a inventarii masinii cu aburi
Precizati raspunsul corect.
3. De cand omul a inceput sa lupte impotriva naturii, suprafata deserturilor a crescut:
Precizati raspunsul corect.
4. Citati trei orase din continentul american, asa numite "infernuri ecologice".
5. Rezervele de apa potabila ale lumii reprezinta:
Precizati raspunsul corect.
Indicati trei metale grele care, odata cu apele uzate, au actiune toxica asupra organismelor acvatice.
7. Descrieti procedeul de epurare cu namol activ a apelor reziduale orasenesti.
Bibliografie
1. Ramade F., Dictionnaire encyclopdique de l'cologie et des sciences de l'environnement, Ediscience International, Paris, 1993.
2. Jenkis C., Terre et vie, 1975, Tome XXIX, nr. 3.
3. PNUE, Environmental Data Report, 1991 - 1992, MARC, Londra.
4. Rosenberg si colab., Ambio, 1990, vol. 19, nr. 3.
5. Ramade F., Ecologie applique, Paris, Ediscience International, 1989.
Comission Europeene, Un air pur pour les villes europennes.
Informatii generale
https://www.europa.eu.int/comm/agriculture/external/enlarge/index en.htm
Acad.Prof.univ.dr. A.T.Bogdan, Ecologie si protectia mediului, Editura Bioterra, Bucuresti, 2003.
Site-ul oficial al Comisiei Europene: https://europa.eu.int/comm/
Site-ul Ministerului Apelor si Protectiei Mediului
https://www.mappm.ro/
11. Centrul de Informare al Comisiei Europene:
https://www.infoeuropa.ro/
12. Site-ul Directoratului General pentru Agricultura al Comisiei
Europene: https://www.europa.eu.int/comm/agriculture/external/enlarge/index en.htm
13. Descrierea Politicii agricole comune:
https://www.europa.eu.int/scadplus/leg/en/lvb/04000.htm
14. Science & Vie, Hors Srie, num ro 211/juin 2000.
|
Politica de confidentialitate | Termeni si conditii de utilizare |
Vizualizari: 3228
Importanta: ![]()
Termeni si conditii de utilizare | Contact
© SCRIGROUP 2025 . All rights reserved