| CATEGORII DOCUMENTE |
Configurare si implementare Import multicash
Cuprins
2. Configurare Import MULTICASH
2.1. Reguli procesare fisier multicash
2.1.1. Descriere procesare primara fisiere STA
2.1.2. Descriere procesare primara fisiere CSV
2.1.3. Descriere procesare primara fisiere XLS
2.1.4. Descriere procesare primara fisiere DBF
2.2. Reguli procesare comentarii
2.3. Expresii de eliminat din comentarii
4. Reguli de legare pentru operatiunile importate
5. Descriere tehnica a procesului de import
6. Lucrul cu expresii regulate
Importul multicash permite procesarea automata a
extraselor de cont. Bancile, pe baza operatiunilor derulate printr-un cont
intr-o zi genereaza un extras de cont in format electronic. Procesarea acestor
fisiere se finalizeaza cu generarea in
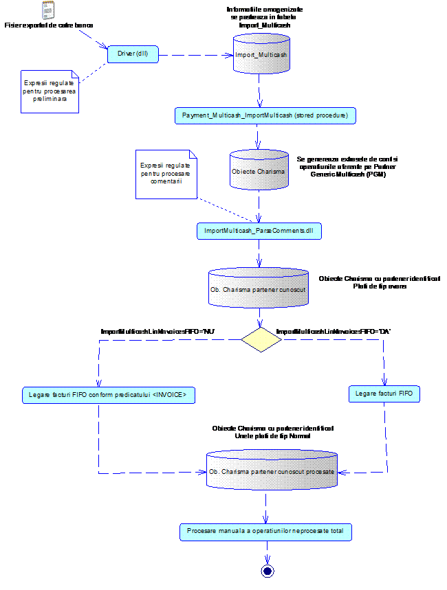
Importul multicash se desfasoara in 3 faze:
a. Importul preliminar din fisierele exportate de banca. La acest pas se importa contul, banca, data extrasului, data operatiunii, suma, sensul (debit/credit), comentariile asociate operatiunii. Aceasta faza este faza de omogenizare a datelor - din structuri de diferite tipuri se obtin datele intr-un format unitar.
b. Generarea extraselor de cont si a operatiunilor in
c. Identificarea autorilor operatiunilor de
plata/incasare. Operatiunile importate poarta o serie de informatii cuprinse in
comentariile aferente. Procesarea acestor comentarii se face folosind
expresiile regulate si permite extragerea
d. Legarea facturilor de ordinele de plata. Pentru ordinele de plata unde s-a identificat partenerul se leaga automat facturi: in functie de un parametru de initializare, factura din comentariul operatiunii sau facturile neplatite/neincasate FIFO. Legarea de facturi poate fi definitiva sau poate necesita confirmarea utilizatorului in functie de parametrul de initializare ImportMulticashConfirmAutomaticLinks.
e. Restul liniilor de extras ramase neprocesate sau procesate partial vor fi prelucrate manual din ecranul de import multicash sau din ecranul de extras de cont.
Starile liniilor de extras procesate pot fi:
|
INCERT |
Nu se poate spune nimic in mod automat despre partenerul operatiunii respective |
|
PROCESAT PARTIAL |
S-a identificat partenerul, s-au legat facturi, dar nu pe toata suma ordinului de plata |
|
PROCESAT PARTIAL - NECESITA APROBARE |
S-a identificat partenerul, s-au legat facturi, dar nu pe toata suma ordinului de plata. Se asteapta confirmarea utilizatorului. |
|
PROCESAT |
S-a identificat partenerul, s-au legat facturi pe toata suma ordinului de plata |
|
PROCESAT - NECESITA APROBARE |
S-a identificat partenerul, s-au legat facturi pe toata suma ordinului de plata. Se asteapta confirmarea utilizatorului. |
|
INCERT - PARTENER IDENTIFICAT |
S-a identificat partenerul dar nu s-a legat nici o factura |
|
PROCESAT ANTERIOR |
Extrasul a mai fost importat o data. Mai exista un extras in aceeasi data, pe acelasi cont cu numarul Import_Multicash |
Informatii continute in fisier necesare pentru importul multicash
|
Banca |
Nu obligatoriu |
|
Cont |
Nu obligatoriu |
|
Data extras |
Obligatoriu |
|
Data ordin de plata |
Nu obligatoriu |
|
Semn |
Obligatoriu - poate fi inlocuit cu sume negative/pozitive sau doua coloane debit/credit |
|
Comentarii |
Trebuie sa fie dispuse in coloane adiacente pentru ca se unifica intr-un singur camp |
In figura de mai jos este sintetizat modul de functionare a Importului multicash:

Figura 1. Functionare import MULTICASH - schema generala
In acest moment in Charisma - Import MULTICASH sunt suportate patru tipuri de fisiere: DBF (trebuie sa aiba o structura predefinita), STA, CSV, XLS (trebuie sa aiba o structura predefinita).
Importul multicash se bazeaza pe o serie de dll-uri specifice fiecarui format de fisier. Trebuie realizata o mapare intre aceste librarii (dll-uri) si tipurile de fisiere ce se vor importa.
Aceasta mapare se realizeaza din fereastra de [Configurare import MULTICASH] care se lanseaza din meniul Financiar/Multicash/Configurare import multicash. Se adauga o noua setare folosind butonul <Adauga>.

Figura 1. Configurare import MULTICASH - mod lista
In detaliu se va stabili banca dupa care se va identifica formatul de fisier, se scrie numele librariei folosite pentru formatul respective de fisier, extensia fisierului (folosita apoi pentru filtrarea fisierelor) si o descriere a formatului. De asemenea se pune bifa "Fisierul contine informatii despre banca si cont" daca in fisierul multicash exista informatia de IDMulticash ce va fi folosita pentru maparea intre conturile din Charisma si conturile din fisier. Daca fisierul nu contine informatii despre banca si cont, acestea vor fi cerute utilizatorului la momentul importului.
In reguli procesare fisier multicash se scriu regulile pentru citirea fisierelor si omogenizarea informatiei. Pentru librariile care exista si formatele suportate vezi tabelul 1.
Semnul intrebarii afiseaza lista predicatelor utilizabile pentru un anumit driver.
Exemple de expresii regulate pentru procesare preliminara sunt in tabelele 2, 3.
Toate predicatele descrise mai jos sunt obligatorii pentru procesarea corecta a fisierelor.
Tag-ul <DATEFORMAT> din acest tab desemneaza formatul dupa care se interpreteaza data din fisier. Este bine sa fie setat pentru a nu avea probleme la citirea si salvarea datei.

Figura 2. Configurare import MULTICASH - mod rand
Tabelul 1. Detalii privind setarile pentru fiecare tip de fisier
|
Librarie utilizata |
Format fisier |
Observatii |
|
ImportMulticash_DBF_Generic.dll |
DBF |
Structura predefinita |
|
ImportMulticash_STA_HVB.dll |
STA |
Cel mai utilizat |
|
ImportMulticash_STA_BCIT.dll |
STA | |
|
ImportMulticash_CSV_BCIT.dll |
CSV |
Diferiti delimitatori |
|
ImportMulticash_XLS_RLBG.dll |
XLS |
Structura predefinita |
Tabelul 2. Reguli pentru fisierele STA-HVB, STA-BCIT
Tabelul 3. Reguli pentru fisierele CSV
|
<OPERATIONCONTENT> |
Extrage continutul operatiunilor pe un anumit cont si data dintr-un fisier STA. Un astfel de fisier poate contine date despre mai multe conturi si zile. |
|
<OPERATIONNAME> |
Extrage denumirea grupului de operatiuni. |
|
<OPERATIONNUMBER> |
Extrage numarul grupului de operatiuni |
|
<BANK> |
Extrage simbolul bancii |
|
<BANKACCOUNT> |
Extrage simbolul multicash care va fi folosit pentru identificarea contului din sistem pornind de la IDMulticash |
|
<PAYMENT> |
Extrage o operatiune elementara |
|
<BOOKINGDATE> |
Extrage data ordinului de plata |
|
<AMOUNT> |
Extrage suma operatiunii |
|
<SIGN> |
Extrage sensul unei operatiuni Debit/Credit |
|
<DATEEXT> |
Extrage data extrasului de cont |
|
<FREETXT> |
Extrage comentariile |
|
<BANK> |
Extrage simbolul bancii |
|
<ACCOUNTNUMBER> |
Extrage simbolul multicash care va fi folosit pentru identificarea contului din sistem pornind de la IDMulticash |
|
<BANKSTATEMENTDATE> |
Extrage data extrasului de cont |
|
<AMOUNT>/<DEBITAMOUNT>/<CREDITAMOUNT> |
Extrage suma operatiunii. Pentru semnul operatiunii fie se folosesc DEBITAMOUNT/CREDITAMOUNT, fie sume pozitive/negative (predicatul AMOUNT), fie predicatul SIGN |
|
<SIGN> |
Extrage sensul unei operatiuni Debit/Credit |
|
<PAYMENTDATE> |
Extrage data ordinului de plata |
|
<FREETXT> |
Extrage comentariile |
Acest format este foarte
restrictiv. Se poate generaliza sau se poate face un driver particular pentru
un client la cerere.
|
Coloana 0 |
Contul bancar (IDMulticash) |
|
Coloana 1 |
Data extras |
|
Coloana 2 |
Numar operatiune/Nume operatiune |
|
Coloana 3 |
Suma: pozitiva = credit; negativa = debit |
|
Coloana 6 |
Data platii |
|
Coloana 7.10 |
Comentarii |
Fisierul nu contine informatii despre banca si cont. Acest format este foarte restrictiv. Se poate generaliza sau se poate face un driver particular pentru un client la cerere.
|
Coloana "NRDOC" |
Numar operatiune |
|
Coloana "VALOARE" |
Valoare operatiune - implicit pe credit |
|
Coloana "DATASEDIUB" |
Data extras |
|
Coloana "DATAPREL" |
Data ordin de plata |
|
Coloanele "OISD_PREL","TITULARD","SCOP" |
Comentarii |
Se definesc o serie de expresii regulate cu predicatul FREETXT care extrag din comentariile initiale doar unele parti si concateneaza rezultatele. Astfel se poate reduce lungimea comentariilor de procesat si se pot retine doar partile importante.
Expresiile scrise in acest tab sunt cautate in comentarii si sunt inlocuite cu spatiu sau cu sirul vid. Inlocuirea cu sirul vid se face in cazul in care in primul rand este scris tag-ul <EMPTY_STRING>. Daca in primul rand este scris altceva inlocuirea se face cu spatiu.
Inaintea executarii
importului multicash verificati
a) Exista un partener cu codul PGM. Este partenerul pe care se face importul initial si trebuie sa fie un partener generic.
b) Toate conturile din fisierul
ce
|
ImportMulticashConfirmAutomaticLinks |
DA - cand se efectueaza o legare automata nu se insereaza in PartInvoicePayment, ci in Payment_Multicash_PartInvoicePayment urmand ca utilizatorul sa confirme manual fiecare legatura din ecranul de import unde apare un tab de confirmare legaturi NU - legarea se face automat si direct |
|
ImportMulticashExDocumentSelect |
Select care trebuie sa intoarca DocumentId, SiteId, DocumentNumber, PartnerId, DocumentTypeId pentru selectia de documente in ecranul de procesare manuala a legaturilor |
|
ImportMulticashExGenerateOPF |
DA - Se genereaza ordine de plata furnizor NU - Se leaga datele importate de ordinele de plata furnizor din sistem si se confirma pe extras |
|
ImportMulticashExLinkInstallment |
DA - Incearca legarea si dupa rata, nu numai dupa contract NU - Se leaga doar dupa contract |
|
ImportMulticashExParsingRules |
Reguli procesare comentarii. Pot fi editate si salvate si din ecranul de Import multicash |
|
ImportMulticashLinkInvoicesFIFO |
DA - Se leaga facturile FIFO NU - Se leaga doar facturile identificate din fisier dupa serial number |
|
ImportMulticashLinkStornoInvoices |
DA - Se leaga si facturile storno NU - Nu se leaga facturile storno |
|
MulticashBankStatementTransaction |
Tranzactie generare extras de cont |
|
MulticashPaymentTransactionOPC |
Tranzactie generare ordin de plata client |
|
MulticashPaymentTransactionOPF |
Tranzactie generare ordin de plata furnizor |
Din meniul Financiar/Import/Import MULTICASH se deschide fereastra [Import MULTICASH] (figura 3).
Apasand butonul [Import date] se deschide fereastra de Import primar multicash (figura 4).

Figura 3. Fereastra Import MULTICASH

Figura 4. Fereastra Import primar multicash
In fereastra de import primar multicash se selecteaza banca ce corespunde formatului de fisier folosit de client. Se vor completa automat detaliile referitoare la fisier (cele completate la sectiunea 2).
Apoi se va selecta fisierul ce trebuie importat (campul Calea completa catre fisier).
Pentru fisierele care nu au IDMulticash in continutul lor (vezi sectiunea A) vor aparea doua combo box-uri de unde se selecteaza banca si contul cu care se vor genera ordinele de plata. Daca acest IDMulticash este continut in fisier atunci pentru generarea ordinelor de plata se va folosi contul care in Charisma are acelasi IDMulticash cu cel din fisier.
Dupa apasarea butonului Importa se vor importa datele.
La acest pas se intampla urmatoarele lucuri:
pentru operatiile de tip credit se genereaza ordinele de plata client
pentru operatiile de tip debit, in functie de parametrul de initializare ImportMulticashExGenerateOPF=DA se genereaza plati furnizor sau se incearca legarea de ordine de plata furnizor cu aceeasi data, cont si valoare cu cele importate. Daca in urma acestei incercari rezulta mai multe ordine de plata furnizor, acestea sunt refiltrate folosind potrivirea numelui partenerului de pe ordinul de plata in comentariile din fisier. Daca nici acum nu ramane un singur ordin de plata atunci legarea automata nu se poate realiza.
Dupa aceasta operatie va aparea un mesaj care va arata cate inregistrari au fost inchise.
Inregistrarile ce nu au putut fi legate vor ramane ca in figura 3. Ele vor fi legate semiautomat - selectandu-se dintr-o serie de facturi cele cu care se doreste legarea inregistrarii curente (pentru Credit) sau dintr-o serie de ordine de plata furnizor (pentru Debit).
Facturile cu care se poate inchide (pentru operatiile de Credit) pot fi selectate fie selectand un partener si apoi - prin dublu clik - documentele sau facturile pentru el, fie selectand un document si apoi facturile pentru acesta. Apoi se pot selecta dintre facturile reiesite numai o parte (prin bifele corespunzatoare). Partenerii pot fi adusi automat dand dublu clik pe o inregistrare nelegata automat (figura 3). Inchiderea se face folosind butoanele din partea de jos a ecranului: Inchide cu facturile selectate (se selecteaza facturile si se apasa butonul), Inchide cu facturile partenerului (se selecteaza partenerul se da dublu click si se apasa butonul daca sunt facturi disponibile), Inchide cu facturile documentului (se selecteaza documentul se da dublu click si se apasa butonul daca sunt facturi disponibile), Inchide cu plata in avans (se selecteaza partenerul si se apasa butonul).
Ordinele de plata furnizor (pentru operatiile de Debit) se genereaza la dublu click pe inregistrarea respective. Sunt selectate acele plati care au aceeasi suma cu inregistrarea ce trebuie inchisa.Dintre acestea trebuie selectat ordinul de plata furnizor cu care se va inchide operatia de pe extras (figura 5). Procesarea acestor plati furnizori se poate face si similar incasarilor de la client (vezi figura 3)

Figura 5. Fereastra Import MULTICASH. Rezultat generare plati ce pot fi folosite pentru inchiderea pe extrasul selectat (acesta este un rand de debit)
Aceste reguli cauta sa identifice o factura sau un document pe baza caruia sa realizeze legarea cu documentele din Charisma si identificarea partenerului acesteia.
Tabelul 4. Reguli legare automata operatii credit
|
CV(s*)(F|(s*))(s*)(?P<FACTURA>(d)) cv(s*)f(s*)(?P<FACTURA>(d)) CV(F|(s*))(?P<FACTURA>(d)) FACT(s*)((.)|(s*))(s*)(?P<FACTURA>(d)) FAC(s*)((.)|(s*))(s*)(?P<FACTURA>(d)) FCT((.)|(s*))(s*)(?P<FACTURA>(d)) CV(s*)(F|(s*))(s*)XFQ(s*)(?P<FACTURA>(d)) XF(O|Q)((.)|(s*))(s*)(/|(s*))(?P<FACTURA>(d)) XF(O|Q) NR((.)|(s*))(s*)(/|(s*))(?P<FACTURA>(d)) FC(s*)(?P<FACTURA>(d)) F(s*)((:)|(.)|(s*))(s*)(?P<FACTURA>(d)) FQ(s*)(?P<FACTURA>(d)) F(s*)(.)(s*)(?P<FACTURA>(d)) CV(s*)(FC|(s*))(s*)(?P<FACTURA>(d)) FACT((.)|(s*))(s*)NR((.)|(s*))(s*)(?P<FACTURA>(d)) fact((.)|(s*))(s*)nr((.)|(s*))(s*)(?P<FACTURA>(d)) F((.)|(s*))(s*)NR((.)|(s*))(s*)(?P<FACTURA>(d)) XFQ(s*)(NR|(s*))(s*)(?P<FACTURA>(d)) FACTURA(s*)LEASING(s*)NR(s*)(?P<FACTURA>(d)) -(s*)(?P<FACTURA>(d)) FC((.)|(s*))(s*)(?P<FACTURA>(d)) (ctr|CTR)((.)|(s*))(s*)(?P<CONTRACT>(d+)) RATA((.)|(s*))(s*)(?P<RATA>(d+)) RATA(s*)(NR.|(s*))((.)|(s*))(s*)(?P<RATA>(d+)) RATA(s*)(NR|(s*))((.)|(s*))(s*)(?P<RATA>(d+)) CONTRACTUL(s*)(NR.|(s*))((.)|(s*))(s*)(?P<CONTRACT>(d+)) (CONTRACT|CTR)(s*)(NR|(s*))((.)|(s*))(s*)(?P<CONTRACT>(d+)) contr(.)(s*)(?P<CONTRACT>(d+)) CONTR(s*)(?P<CONTRACT>(d+)) C(s*)(?P<CONTRACT>(d+)) FQN(s*)(?P<FACTURA>(d)) XHX(s*)(?P<FACTURA>(d)) XHL(s*)(?P<FACTURA>(d)) cont(s*)(?P<CONTRACT>(d+)) rata(s*)(?P<RATA>(d+)) (?Ui)+23(CUI|CF) ((VAMA )|)(?P<RATA>(d)|(d)|(d)) (?Ui)~23(?P<RATA>(d)|(d)|(d)) (?Ui)(+22|+31)(?P<RATA>(S)(d)(S)(w)) (?Ui)~33(?P<RATA>(S)(d)(S)(w)) (?Ui)FACTURA(( +)|)(?P<FACTURA>(d|d)) (?Ui)CVF(( +)|(.)|)(?P<FACTURA>(d|d)) (?Ui)(FACT|F.)(( +)|)(.|)(?P<FACTURA>(d|d)) (?Ui)( |/)(FF|FC|F)( |.|)(?P<FACTURA>(d|d|d)) (?Ui)((F.)|(FACTURA )|(FACT ))NR.( *)(?P<FACTURA>(d|d|d)) (?Ui)FCT(( +)|)(?P<FACTURA>(d|d)) (?Ui)(CONTRACT|CONTR|CTR)(( +)|(.)|)( *)(?P<CONTRACT>(d|d|d)) (?Ui) (?P<CONTRACT>(d))' |
Predicatele folosite sunt FACTURA, RATA, CONTRACT. Ele sunt string(200) si pot stoca orice informatie care figureaza in fisierul importat si poate duce la identificarea autorului platii/incasarii in procedurile de AUTOLINK. De exemplu RATA mai este folosita pentru stocare de conturi IBAN, CUI, CNP, Cod partener.
Figura 6. Descriere tehnica a importului multicash
Pentru lucrul cu expresii regulate folositi aplicatia DIPcreDemo.exe
Pentru utilizarea expresiilor regulate si probleme de sintaxa consultati DIPcre.chm
Cele doua fisiere se gasesc in erpdcmReleasestoolsDIPCre_2.2
|
Politica de confidentialitate | Termeni si conditii de utilizare |
Vizualizari: 3668
Importanta: ![]()
Termeni si conditii de utilizare | Contact
© SCRIGROUP 2025 . All rights reserved