| CATEGORII DOCUMENTE |
| Statistica |
MANUAL DE SERVICE
CARAT Prima
![]()
CASA DE MARCAT ELECTRONICA FISCALa
![]()
CUPRINS:
1 DESTINATIA CASEI DE MARCAT CARAT PRIMA
3 DATELE TEHNICE SI FUNCTIILE APARATULUI CARAT Prima
4 CONSTRUCTIA APARATULUI CARAT Prima
4.1 Descrierea schemei electrice a aparatului
4.1.2 CIRCUITUL DE COMANDA SI TASTATURA
1 Modulul Memoria Fiscala
.5 Imprimanta APS MP207-LV
Pozitia de programare
5.1 PROGRAMAREA MEMORIEI FISCALE
.1.Date despre intreprindere:
PUNEREA IN FUNCTIUNE (FISCALIZAREA)
REGLAREA CEASULUI
5.4 Selectarea de dispozitiv periferic
POZITII DE TESTARE ALE CASEI ELECTRONICE DE MARCAT CARAT Prima
Test la imprimanta, memoria fiscala si asigurarii programarii
Test la bateria de acumulatoare
Test la sensorul de hartie
Test la interfata RS-232
Test la tastatura
MESAJE DE ERORI
8.1.Interfata de conectare a unei balante electronice la casa de marcaT
8.2.Interfata pentru conectarea unui scanner la casa de marcat
PROGRAMUL DE PARAMETRIZARE A CASEI DE MARCAT
Dictionar pentru prescurtarile si termenii cei mai des folositi in indreptarul de fata:
Initierea programului PC de parametrizare
Mesaje de erori, afisate de programul de parametrizare:
CARAT Prima - casa de marcat electronica stationara, cu memorie fiscala.
Aparatul este conceput conform cerintelor legislaturii financiare romanesti de inregistrare si evidenta a vanzarilor in intreprinderile comerciale.
Descrierea de service da informatii despre producerea, activitatea de service si intretinerea casei electronice de marcat CARAT Prima.
Utilizatorilor li se propune casa de marcat electronica, complectata dupa cum urmeaza:
Casa de marcat CARAT Prima
Instructiuni de exploatare
Carte de identitate
3.1 DATE TEHNICE
T Termoimprimanta APS MP-207-LV care tipareste:
-largimea hartiei - 57 mm
-32 simboluri pe rand pe banda de bonuri si cea de control
-viteza de imprimare - 12 randuri /secunda
T Tastatura cu 23 taste: 11 cifrice si 12 functionale
T Afisare - 2 ecrane pentru operator si client, LCD cu 7 segmente , cu 10 simboluri cifrice si 13 simboluri speciale
T Memorie fiscala cu capacitate 3000 inregistrari
T Banda electronica de control - 3000 randuri
T Interfata in serie RS-232
T Alimentare cu curent:
- alternativ - 220V
- baterie de acumulatoare 4,8V/1300mAh
T Dimensiuni de gabarit - 172x165x67
T Greutate - mai putin de 0,610 kg
3.2 CARACTERISTICILE FUNCTIONALE ALE CASEI DE MARCAT
T Programarea, vanzarea si evidenta pentru 3000 articole
T Programarea, vanzarea si evidenta la 10 standuri
T Grupe fiscale - 4
T Nume si parole pentru 16 operatori, 1 administrator si un specialist de service
T Posibilitate de lucru cu numere intregi si fractionare la preturile tarifelor
T Memorie energoindependenta, care pastreaza starea curenta a informatiei la intreruperea alimentarii
T Posibilitate de tiparire a logotipului grafic al intreprinderii
T Programare de la calculator
T Rapoarte zilnice si periodice, rapoarte pe grupe fiscale si de marfuri
Casa de marcat cu memorie fiscala CARAT Prima se compune din urmatoarele module functionale:
tastatura
ecran
imprimanta
alimentare
logica
interfata
memorie fiscala
Tastatura este din silicon si este constituita din 23 taste. In ceea ce priveste amplasarea, forma si culoarea tastelor, casa este conceputa pentru a corespunde cerintelor ergonomice si de exploatare. Codul fiecarei taste este determinat de locul pe care il ocupa in matrita tastaturii.

Din punct de vedere functional, aparatul CARAT Prima este compus din urmatoarele grupuri de baza:
Grupul de alimentare
Logica de comanda
Imprimanta
Tastatura
Modulul memorie fiscala
Schema este realizata pe patru circuite imprimate. Schema conexiunilor si amplasarea semnalelor de legatura intre diversele module este urmatoarea:
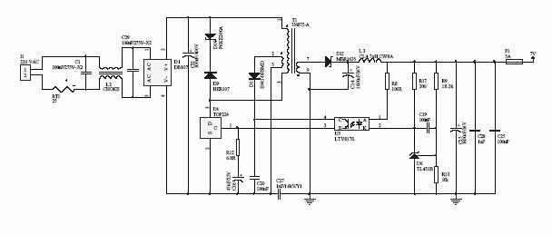
Grupul de alimentare este amplasat pe un circuit imprimat separat si asigura toate tensiunile necesare pentru functionarea casei de marcat.
Realizeaza o transformare a tensiunii de ~220V la o tensiune stabilizata de 7V 3,5A.
Se utilizeaza un convertizor de impulsuri tip TOP 224Y. Filtrul L2 si condensatorul C1 slujesc la filtrarea perturbarilor de la convertizorul de impulsuri catre reteaua de 220V.
Tensiunea alternativa asupra condensatorului C2 se redreseaza cu ajutorul unui circuit Gretz D1 de tipul DB107.
Dioda D9 impreuna cu D10 limiteaza varfurile la tensiunile aparute datorita lucrului stabilizatorului de impulsuri U4. D11 redreseaza la C20 tensiunea de la infasurarea suplimentara a transformatorului de impulsuri.
Tensiunea secundara se formeaza pe C14 de la D12 si se filtreaza de catre L3 si C15.
U6 controleaza tensiunea secundara 7V. Stabilizatorul de impulsuri U4 este comandat prin optronul U5.
Rezistorul R8 este limitator de curent pentru optronul U5, iar R17 polarizeaza pe U6.
Rezistoarele R9 si R13 formeaza un divizor prin care se controleaza tensiunea de iesire.
Siguranta fuzibila F1 este pusa pentru a preveni supraincarcаrеа la tensiunea secundara.
Cand se face conectarea la ~220V la incarcarea lui C12 se produce o suprasarcina de curent. Pentru a se limita, se foloseste termistorul RT1.

Stabilizatorul de impulsuri pentru tensiune, bazat pe circuitul integrator MC34063, creiaza o tensiune de 14V, necesara programatorului memoriei fiscale.

Circuitul de alimentare a bateriei de acumulatoare este realizat in baza tranzistorului Q1, iar rezistorul R19 determina curentul de incarcare. Cenerdiod D7 asigura pragul de incarcare. Cu tranzistorul Q2 se formeaza tensiunea pentru capul termic al imprimantei.

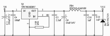
TPS 76038 reprezinta un stabilizator LDO care asigura o tensiune de 3,8V - necesara partii digitale a circuitului.

Pe placa circuitului de alimentare este amplasata interfata RS-232, care reprezinta un circuit integrator MAX3221 si are urmatorii parametrii: 57600 bit/sec., 8 bit informationali, 1 stop bit, fara controlarea paritatii. Aceasta interfata asigura legatura casei de marcat cu calculatorul, scannerul de coduri de bare si balanta electronica.
Semnalizatorul sonor este comandat de catre microcontrolor, prin tranzistorul Q4.
Amplasarea componentelor pe placa circuitului imprimat este urmatoarea:

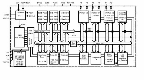
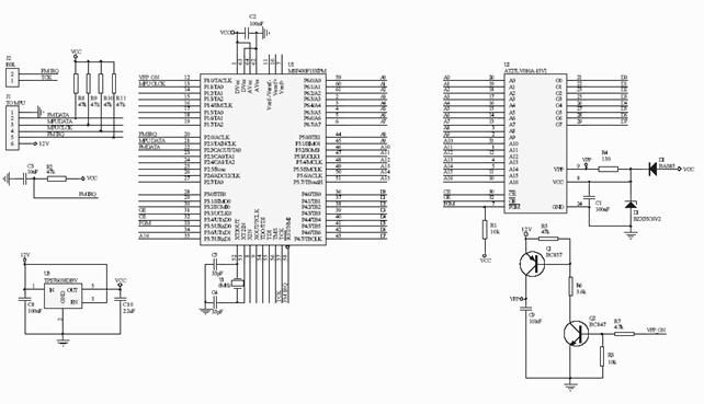
Circuitul imprimat de comanda este format din: procesorul central, tastatura, ceasul de timp real, logica de comanda, driver-ul de comanda a motorului imprimantei. Rolul de procesor central il joaca circuitul integrator MSP430F449 (60 kB Flash Program Memory, 2 kB SRAM, 256 Bytes Flash Information Memory). Functiile sale consta in urmatoarele:
T Comanda ecranului LCD
T Comanda tastaturii
T Comanda termoimprimantei
T Comanda ceasului de timp real
T Efectuarea calculelor necesare si prelucrarea intregii informatii legate de functionarea normala a aparatului
T Supravegherea parametrilor grupului de alimentare
T Comunicatia cu PC
T Comunicatia cu modulul memoria fiscala.
T Schema functionala a MSP430F449 este urmatoarea:

O informatie mai detaliata despre microprocesor se poate gasi la site-ul companiei Texas Instruments www.ti.com .
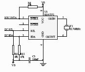
Ceasul de timp real este realizat ca un modul separat, in baza circuitului integrator specializat RS5C372A si a rezonatorului cu cuart 32,768 kHz. Racordarea lui la procesorul central se realizeaza prin interfata I2C.

Tastatura este realizata ca o matrita 4x6 (23 taste) bazata pe butoane senzoriale din silicon.

Incarcarea bateriei de acumulatoare se bazeaza pe tranzistorul Q7 si dioda Cener D4, racordati in circuitul urmator:

Comanda motorului termoimprimantei este bazata pe circuitul integrator U1 de tipul LB1838.
Comanda capului termic al imprimantei se realizeaza cu ajutorul tranzistorului Q1 (MTD20P03).

Ca memorie operativa se utilizeaza flashul in serie U6, cu capacitate de 4Mbits de tipul AT45DB041. In acest flash se pastreaza si informatia despre articole, operatori, subgrupe si grupe fiscale.
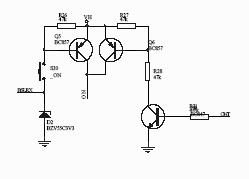
Logica de punere in functiune si de oprire a casei de marcat este executata in baza tranzistorilor Q5, Q6 si Q8.

La apasarea butonului ON se destupa tranzistorul Q5, ceea ce face ca semnalul ON care se preda la procesor sa se stabileasca in logica "1". Procesorul este pus in functiune si genereaza semnalul ONT, care la randul sau destupa unul dupa altul tranzistoarele Q8 si Q6, mentinand in felul acesta semnalul ON in logica "1", respectiv casa de marcat in stare de functionare.
Comanda ecranelor LCD se realizeaza de catre un controler incorporat in microprocesor si care poate sa comande pana la 160 segmente. Legatura intre circuitul de comanda si afisajele pentru client si operator se face cu ajutorul cuplajelor J1 si J2.
Ecranul LCD este cu 7 segmente, cu comanda dinamica si contine 10 simboluri cifrice si 13 simboluri speciale si arata asa:
Caracteristicile ecranului LCD:
T Tensiunea de alimentare 3,0V
T Temperatura de lucru: de la -200C la +650C
T Temperatura de depozitare: de la -400C pana la +850C
Amplasarea semnalelor este urmatoarea:
|
PIN | ||||||||||||||
|
COM1 |
1F |
1A |
2F |
2A |
3F |
3A |
4F |
4A |
5F |
5A |
6F |
6A |
7F |
7A |
|
COM2 |
1G |
1B |
2G |
2B |
3G |
3B |
4G |
4B |
5G |
5B |
6G |
6B |
7G |
7B |
|
COM3 |
1E |
1C |
2E |
2C |
3E |
3C |
4E |
4C |
5E |
5C |
6E |
6C |
7E |
7C |
|
COM4 |
1D |
DP1 |
2D |
DP2 |
3D |
DP3 |
4D |
DP4 |
5D |
DP5 |
6D |
DP6 |
7D |
DP7 |
|
PIN | ||||||||||||||
|
COM1 |
8F |
8A |
9F |
9A |
10F |
10A |
T2 |
PRC |
QTY |
R |
COM1 |
|||
|
COM2 |
8G |
8B |
9G |
9B |
10G |
10B |
T3 |
STL |
LAT |
X |
COM2 | |||
|
COM3 |
8E |
8C |
9E |
9C |
10E |
10C |
T1 |
TTL |
CYR |
Z |
COM3 | |||
|
COM4 |
8D |
DP8 |
9D |
DP9 |
10D |
DP10 |
CHG |
CAL |
P |
COM4 |
|

Schita celor doua straturi ale placii circuitul de comanda si tastatura
Modulul Memoria Fiscala este conceput ca un modul separat, continand memoria fiscala - CI AT27LV010 (1 Mbit.Low Voltage OTP EPROM) si microprocesor - CI MSP430F130 (8 kB Flash Program Memory, 256 Bytes SRAM, 256 Bytes Flash Information Memory), care asigura legatura cu procesorul central, precum si securitatea datelor din memoria fiscala (adica impiedica stergerea si manipularea datelor la un acces neautorizat, genereaza suma de control, analiza datelor si altele). Interfata de legatura cu procesorul central este realizata in baza interfetei de hardware SPI, incorporata in procesorul central, acesta fiind cel principal, procesorul memoriei fiscale fiindu-i subordonat. Initiativa de schimburi intre ele apartine procesorului central, dupa care dirijarea transferului (adica generarea de semnal de sincronizare) este preluata de catre procesorul modulului MF. Acest modul este dispus pe o placa separata, care este protejata intr-un mod corespunzator, in scopul impiedicarii accesului neautorizat la informatia fiscala.
Schema electrica are urmatorul aspect:
Circuitul imprimat are un singur strat, iar amplasarea componentelor arata astfel:
Imprimanta este APS MP207-LV - termoimprimanta cu viteza de imprimare pana la 8 randuri pe secunda. Comunicarea cu ea se face prin interfata in serie, sincrona.

APS MP 207-LV (Low voltage) utilizeaza
cele mai noi tehnologii de imprimare termica, ceea ce permite ca viteza
sa atinga pana la 90 mm/s.
Caracteristicile imprimantei:
T Metoda de imprimare - termoimprimare lineara
T numarul de puncte pe rand - 384 puncte/rand
T desimea punctelor - 8 puuncte/mm
T latimea de imprimare - 48 mm
T latimea benzii de hartie - 58 +-0/-1 mm
T pasul de deplasare - 0,125 mm
T dimensiuni de gabarit - 15/69,2/41 mm
T greutate - cca 40 g
T traductor de temperatura al capului - termistor
T traductor pentru sfarsitul hartiei - optron
T alimentare - 2,7-5,25 V
T consum - in timpul tiparirii - 1,9 A
- la deplasarea hartiei - 0,6 A
T temperatura de lucru - 0-50 C
T umiditatea de lucru - 20-85 RH%
T durata de functionare - 50 km (hartie)
Principiul de lucru
Organizarea interna a imprimantei include in principal doua structuri de hardware independente - schema de comanda a capului termic si un electromotor in trepte. Pentru obtinerea unei imprimari de calitate, aceste module trebuie sa fie sincronizate perfect de catre programul de comanda. La o comandare corecta, imprimanta prezinta o exceptionala fiabilitate de 100 mil. randuri rastru sau 50 km hartie. Principiul de lucru consta in imprimarea succesiva a randurilor de rastru. Fiecare rand de rastru este compus din 384 puncte de rastru. Dimensiunea unui punct de rastru este de 0,125 mm, adica 8 puncte de rastru intr- un milimetru. Pe orizontala aceasta capacitate de separare este asigurata de catre structura capului termic care contine 384 termoelemente la o latime a hartiei de 58 +0/-1 mm, iar pe lungimea hartiei corespunde la doua trepte ale fazelor de comandare a motorului.

Situarea datelor pe hartie

Acest mod de comanda permite atat imprimarea informatiei textuale,
cat si a celei grafice.
Schema-bloc a capului termic
Datele corespunzatoare intensitatii punctelor rastru se predau succesiv la intrarea DI sub comanda semnalului de tact CLK si se incarca intr-un registru de inlocuire. Log. 1 in pozitia respectiva inseamna un punct negru pe hartie. Dupa incarcarea registrului de inlocuire datele se transfera in registrul de comanda, la actiunea semnalului LAT. Punctele de rastru dintr-un rand sunt despartite in 6 grupuri a cate 64 puncte. Fiecare grup primeste permisie de la driveri puternici, comandati de semnalele STB1 STB6. Pentru obtinerea unui raport optim intre viteza de imprimare / curent de varf pentru comandarea capului, aceste semnale de comanda sunt despartite in doua grupuri - cu sot si fara sot, care se actioneaza succesiv in timp. Diagrama de timp a semnalelor de comanda este prezentata in fig

Diagrama
de timp pentru punerea in miscare a capului imprimantei
Deplasarea hartiei motorului in pasi este de 2 pasi pe linie. Diagrama de timp este urmatoarea:

Motorul in pasi are patru pozitii diferite. Comandarea lui este bipolara si se realizeaza prin intermediul circuitului integrator de tip LB1838
MP207-LV are incorporat un traductor pentru sfarsitul hartiei, bazat pe un fototranzistor.
Schema de conexiune a traductorului este urmatoarea:

Toate semnalele imprimantei ELM207-LV sunt adunate intr-un cablu flexibil cu 27 iesiri si cu distanta intre contacte de 1 mm.
Firma producatoare recomanda sa se utilizeze conectoare de tipul JST 27FMN-STK-A sau Molex 52806-2710 pentru legatura cu placa de comanda.
Semnalele si amplasarea lor la cuplaj sunt urmatoarele:
|
Borna |
Denumire |
Functie |
|
CO |
Colector al fototranzistorului |
|
|
VF |
Anod al fotodiodei |
|
|
L_GND |
Masa logica |
|
|
VH |
Tensiunea capului termic |
|
|
VH |
Tensiunea capului termic |
|
|
DI |
Date de intrare |
|
|
STB6 |
Strob 6 |
|
|
STB5 |
Strob 5 |
|
|
STB4 |
Strob 4 |
|
|
P_GND |
Masa capului termic |
|
|
P_GND |
Masa capului termic |
|
|
P_GND |
Masa capului termic |
|
|
P_GND |
Masa capului termic |
|
|
TM |
Prima borna a termistorului (a doua este GND) |
|
|
STB3 |
Strob 3 |
|
|
STB2 |
Strob 2 |
|
|
STB1 |
Strob 1 |
|
|
Vdd |
Tensiunea logicii |
|
|
CLK |
Semnal de tact |
|
|
LAT |
Semnal de comanda al registrului "shift" |
|
|
DO |
Date de iesire |
|
|
VH |
Tensiunea capului termic |
|
|
VH |
Tensiunea capului termic |
|
|
SM4 |
Faza a patra a motorului in trepte |
|
|
SM3 |
Faza a treia a motorului in trepte |
|
|
SM2 |
Faza a doua a motorului in trepte |
|
|
SM1 |
Prima faza a motorului in trepte |
In pozitia de programare se intra din starea "Ceas" numai dupa ce casa a fost adusa la zero, s-a apasat pe tasta "4" si s-a introdus parola (de administrare sau de service). Daca s-a introdus parola de administrator, se poate programa numai memoria de utilizare, daca s-a introdus cea de service, atunci sunt accesibile toate nivelele de programare.
Dupa ce s-a intrat in pozitia de "programare", pe ecran se afiseaza:

Programarea memoriei fiscale se selecteaza prin apasarea tastei cifrice "2".
Punerea in exploatare a memoriei fiskale se selecteaza prin apasarea tastei cifrice "3".
Toti parametrii care pot fi programati sunt pusi in tabele. Fiecare tabel are un anumit numar de randuri, fiecare rand are rubrici, rubricile fiind simbolice si cifrice. La afisaj parametrii sunt reprezentati in modul urmator:
Numarul tabelului Numarul randului Numarul rubricii
In pozitie de programare pe ecran se inscrie urmatoarea informatie, care va permite sa va orientati in ce tabel, rand si rubrica va aflati si care va sunt posibilitatile de ales:
Structura rubrici care
curenta a pot fi selectate
parametrilor
Functia tastelor
In pozitia de programare se introduc toti parametrii, necesari pentru buna functionare a aparatului de marcat. Cu ajutorul anumitor taste functionale si cifrice se ajunge la parametrul dorit, el se vizualizeaza, se corecteaza, se imprima si se inregistreaza.
Taste functionale
|
|
La apasarea acestei taste, indiferent in care tabel, rand sau rubrica va aflati, programarea se intrerupe si aparatul de marcat trece in pozitia " |
|
|
La apasarea acestei taste, valoarea inscrisa inainte de apasare este stearsa. |
|
|
Tasta aceasta intoarce inapoi in tabel. |
|
|
La apasarea acestei taste se trece la inscrierea unei noi valori pentru rubrica respectiva. |
|
|
La apasarea acestei taste, parametrul respectiv se tipareste la imprimanta. |
|
|
La apasarea acestei taste, valoarea respectiva este confirmata si se iese din pozitia de inscriere in rubrica respectiva |
|
|
La apasarea acestei taste, informatia despre parametrul dat se inregistreaza in memorie. |
Taste informationale

In pozitia de introducere de informatie cifrica, tastele informationale inscriu cifra care este scrisa pe ele, iar in pozitia de introducere de informatie simbolica ele inscriu unul din simbolurile de pe ele, care va fi el - depinde de numarul de apasari pe tasta respectiva. In tabelul urmator este reprezentata corespondenta intre tasta, numarul de apasari si simbolul introdus:
|
Tasta |
Numarul de apasari, atunci cand se introduce text |
|||||||
|
1 |
2 |
3 |
4 |
5 |
6 |
7 |
8 |
|
|
"W" - 87 |
"X" - 88 |
"Y" - 89 |
"w" - 119 |
"x" - 120 |
"y" - 121 |
32 |
48 |
|
|
"P" - 80 |
"Q" - 81 |
"R" - 82 |
"p" - 112 |
"q" - 113 |
"r" - 114 |
33 |
49 |
|
|
"S" -83 |
"S" - 127 |
"T" - 84 |
"s" - 115 |
"s" - 132 |
"t" - 116 |
58 |
50 |
|
|
"T" - 128 |
"U" - 85 |
"V" - 86 |
"t" - 133 |
"u" - 117 |
"v" - 118 |
51 |
||
|
"H" - 72 |
"I" - 73 |
"I" - 126 |
"h" - 104 |
"i" - 105 |
"i" - 131 |
52 |
||
|
"J" - 74 |
"K" - 75 |
"L" - 76 |
"j" - 106 |
"k" - 107 |
"l" - 108 |
53 |
||
|
"M" - 77 |
"N" - 78 |
"O" - 79 |
"m" - 109 |
"n" - 110 |
"o" - 111 |
54 |
||
|
"A" - 65 |
A |
A |
"a" - 97 |
"a" - 129 |
"a" - 130 |
44 |
55 |
|
|
"B" - 66 |
"C" - 67 |
"D" - 68 |
"b" - 98 |
"c" - 99 |
"d" - 100 |
56 |
||
|
"E" - 69 |
"F" - 70 |
"G" - 71 |
"e" - 101 |
"f" - 102 |
"g" - 103 |
- 45 |
57 |
|
|
"Z" - 90 |
"z" - 122 |
- 35 |
"&" - 38 |
- 63 |
- 94 |
-64 |
- 46 |
|
5.1 PROGRAMAREA MEMORIEI FISCALE:
Programarea memoriei fiscale (MF), ca si fiscalizarea aparatului ACEMF se efectueaza de catre distribuitorul autorizat sau de catre unitatea de service acreditata!
|
Nr. rubricii |
Numele parametrului |
Domeniu |
Tip |
Observatie |
|
1 |
Administrator |
De la 4 la 8 cifre |
Parola |
Implicit este 12345678 |
|
2 |
Tehnician service |
De la 4 la 8 cifre |
Parola |
Implicit este 00000000 |
Tabelul randul
|
Nr ru bricii |
Numele parametrului |
Domeniu |
Tip |
Observatie |
|
Cod fiscal CF |
Max simboluri |
Text |
Implicit rubrica este goala. Se poate inscrie doar o singura data. |
|
|
2 |
Numele unitatii |
Max. 31 simboluri |
Text |
Implicit in rubrica este goala. Se poate inscrie doar o singura data. |
|
3 |
Adresa intreprinderii |
Max. 31 simboluri |
Text |
Implicit rubrica este goala. Se poate modifica de mai multe ori. |
|
4 |
Numarul de telefon al unitatii |
Max. 31 simboluri |
Text (Numar) |
Implicit rubrica este goala. Se poate modifica de mai multe ori. |
|
5 |
Numele intreprinderii |
Max. 31 simboluri |
Text |
Implicit rubrica este goala. Se poate modifica de mai multe ori. |
|
6 |
Numarul statistic |
Max. 31 simboluri |
Text |
Implicit rubrica este goala. Se poate modifica de mai multe ori. |
|
7 |
Numarul de inregistrare a mem. fiscale |
Max. 14 simboluri |
Text |
Implicit rubrica este goala. Se poate modifica doar o singura data. |
Tabelul randul
|
Nr. ru bricii |
Numele parametrului |
Domeniu |
Tip |
Observatie |
|
1 |
Numarul grupei |
De la 1 la 4 |
Numar | |
|
2 |
% taxa |
De la 0,00% pana la 99,99% |
Procent |
Implicit este 0,00% |
|
3 |
Numere fractionare |
0 sau 1 |
Flag |
Implicit este 1 |
Observatie Cotele de impunere pot fi modificate de 50 de ori. Flagul pentru numere fractionare/intregi se introduce doar o singura data, nu separat pentru fiecare grupa fiscala. Cotele de impunere pot fi modificate numai dupa ce raportul zilnic a fost adus la zero
Arata ca va aflati Arata inca de cate ori Arata rubricile posibile
in tabelul de programare puteti modifica taxele de ales
a taxelor fiscale fiscale
In aceasta pozitie pe ecran se afiseaza:
Arata ca va aflati in Daca ACEMF nu este fiscalizat
pozitia de fiscalizare arata 0, daca este - arata 1
a MF
In aceasta pozitie sunt accesibile urmatoarele taste: "TOTAL", "DEP", "PY". La o apasare de doua ori pe tasta "TOTAL", aparatul se fiscalizeaza, iar daca este deja fiscalizat, atunci se imprima o informatie despre datele intreprinderii.
Observatie: Fiscalizarea este posibila doar dupa ce raportul zilnic a fost adus la zero
La schimbarea memoriei fiscale procedura este urmatoarea:
Se emite un raport zilnic avand memoria ce urmeaza a fi inlocuita;
Se schimba memoria fiscala veche cu cea noua;
Dupa pornirea casei de marcat pe display apare Err 17, se tine apasata tasta "TOTAL"cateva secunde, memoria fiscala noua va fi identificata de catre placa procesor si casa de marcat intra in regim Ceas.
Ceasul/calendar, incorporat in aparatul de marcat CARAT Prima, permite ca pe fiecare bon sa se marcheze data si ora emiterii lui. Reglarea pentru data si ora este posibila doar dupa aducerea la zero a raportului zilnic. In pozitia "- -" se apasa tasta 5. Pe ecran se afiseaza data, dupa cum urmeaza:
Se introduc doua cifre pentru zi, doua pentru luna si doua pentru an. Data se confirma cu tasta "TOTAL". Data introdusa nu poate fi inaintea celei a ultimului raport din memoria fiscala. Dupa confirmarea datei ca fiind corecta, pe ecran se afiseaza:
Pentru a se modifica ora trebuie sa se introduca doua cifre pentru ora si doua pentru minute, intre ele se adauga automat o liniuta pentru despartirea lor. Dupa aceea se apasa tasta "TOTAL" si se intra in meniul principal.

In aceata pozitie se intra din starea "- -" a casei de marcat,
dupa apasarea tastei "0". Dupa initierea acestei
pozitii, pe ecran se afiseaza:
Zero-ul arata ca ne aflam in pozitia de selectare a dispozitivului periferic, cu care va lucra casa. Exista patru posibilitati:
1.Parametrizarea numai a casei de marcat (fara dispozitive periferice).
2.Balanta electronica.
3.Scanner de coduri de bare.:
Asigurarea programarii casei
de marcat este conform standardelor N
4.Imprimanta fiscala
Din pozitia "0" se iese prin apasarea tastei "C/ON" sau dupa selectarea unuia dintre dispozitivele periferice.
Observatie: Atunci cand este permis accesul la unul dintre dispozitivele periferice, celelalte pozitii devin automat interzise.
In pozitia de testare se intra din starea "- -" dupa apasarea tastei "6".Dupa initierea pozitiei "Teste", pe ecran se afiseaza:
La apasarea tastei "1" se selecteaza testul pentru la imprimanta, memoria fiscala si asigurarii programarii.
La apasarea tastei cifrice"2" se selecteaza testul pentru ecran.
La apasarea tastei cifrice"" se selecteaza testul pentru memoria fiscala.
La apasarea tastei cifrice"3" se selecteaza testul pentru bateria de acumulatoare.
La apasarea tastei cifrice"4" se selecteaza testul pentru sensorul de hartie.
La apasarea tastei cifrice"5" se selecteaza testul pentru interfata RS-232.
La apasarea tastei cifrice"6" se selecteaza testul pentru tastatura.
Fiecare dintre aceste teste poate fi intrerupt prin apasarea unei taste oarecare. Pe ecran se va afisa meniul de initiere a pozitiei de testare.
Din pozitia de testare se poate intra in pozitia "- -" in orice moment, prin apasarea tastei "C/ON
In acest test imprimanta tipareste un bon de test, care contine denumirea casei de marcat, suma de control si versiunea asigurarii programarii, numarul casei si codul fiscal:
|
CARAT PRIMA FW v.1.2 CASA
N: VT000001 |
In acest test pe ecran se afiseaza cifrele de la 0 la 9- ele apar din partea dreapta, una cate una, la interval de 0,5 secunde, si se deplaseaza spre stanga. In felul acesta este testata buna stare a tuturor segmentelor ecranului. Dupa aceea pe ecran sunt illuminate toate segmentele (inclusive simbolurile speciale).
La acest test pe ecran se afiseaza tensiunea bateriei de acumulatoare:

Atunci cand tensiunea este peste 5,5V, bateria este complect incarcata, cand este sub 4,8V - bateria este complect descarcata.
La acest test pe ecran se afiseaza:

daca nu este hartie, si:

daca exista hartie.
La acest test pe ecran se afiseaza:

daca interfata nu este in stare de functionare, si:
daca interfata este in stare buna.
Observatie: Testul interfetei se efectueaza cu flansa oarba a conectorului RS232
La acest test pe ecran se afiseaza:

unde XX este codul tastei apasate. Codurile tastelor sunt dupa cum urmeaza:
|
14 |
-% 15 |
+% 16 |
C/ON 22 |
|
QTY |
VD 11 |
DEP 12 |
PLU 13 |
|
07 |
08 |
09 |
PRC 17 |
|
04 |
05 |
06 |
PY 22 |
|
1 01 |
02 |
03 |
STL 19 |
|
00 |
21 |
TOTAL |
|
Testul continua pana cand se apasa tasta "C/ON". Daca la apasarea unei noi taste codul tastei apasate inainte nu se modifica pe ecran, asta inseamna ca tasta nu functioneaza.
Pe ecran pot aparea urmatoarele erori, in forma urmatoare:
|
EROARE |
DESCRIERE |
|
Regim normal (de magazin) |
|
|
1 |
Umplere pana la refuz |
|
2 |
Grupa fiscala nedefinita |
|
3 |
Nu exista astfel de articol>3000 sau Nu exista astfel de stand>10 |
|
4 |
Pret zero pentru stand, articol, Zero reducere, adaos |
|
5 |
Articol sau stand fara nume |
|
6 |
Eroare in memoria fiscala |
|
7 |
Nu este hartie la imprimanta |
|
8 |
Temperatura inalta la cap |
|
9 |
Eroare la ceas |
|
10 |
Tensiune joasa |
|
11 |
Numarul de inregistrari > 3000 |
|
12 |
Numarul de reset la RAM >250 |
|
13 |
Umplere pana la refuz la incasarile zilnice, valoare > XXX XXX XXX (,)XX |
|
14 |
Eroare la timp < timpul ultimei inregistrari in memoria fiscala |
|
15 |
Eroare la comunicatia RS232 |
|
16 |
Umplere pana la refuz a benzii electronice de control, peste 3000 inregistrari |
|
17 |
Memorie fiscala cu numar diferit |
|
18 |
Plata in valuta si suma mai mare |
|
19 |
Nu exista afisaj LCD pentru client |
Regim de restaurant |
|
|
20 |
Cantitatea adunata >999999999 sau voidare cu cantitate <0 |
|
21 |
Raport zilnic cu conturi deschise |
|
22 |
Umplere pana la refuz - mai mult de 100 preturi diferite intr-un cont |
|
23 |
Umplere pana la refuz - mai mult de 998 comenzi la un cont |
|
24 |
Voidare cu pret, articol sau stand, la care nu sunt vanzari |
|
25 |
Voidare cu pret, articol sau stand, la care nu sunt vanzari in acest bon (dupa prima vanzare) |
Parametrii interfetei sunt urmatorii:
Viteza de schimb: 9600 bit/sec
Formatul datelor: -8 bit informationali
-1 stop bit
-fara controlul de paritate
Comanda intrebare despre masa incarcaturii - 1 byte - AA HEX
Raspuns la eroare 1 byte - BB HEX in urmatoarele cazuri:
indicatie nestabilizata
supraincarcare
masa sub cea minima
valoare negativa a masei
Raspuns la greutate de 14875 g - 4 byte
|
I-ul byte |
Al II-lea byte |
Al III-lea byte |
Al IV-lea byte |
|
CRC |
|||
|
BD |
BD |
BD |
HEX |
Al patrulea byte este suma aritmetica a celorlalti trei.
Amplasarea semnalelor este urmatoarea:
|
Functia |
Borna 9 pin |
Borna TS6P4C |
|
GND |
||
|
Rx |
||
|
Tx |
|
Parametrii interfetei:
38400 bit/sec
8 bit ...
1 stop bit
fara controlul paritatii
no handshaking
Parametrii scannerului:
Terminator - CR/LF
Transmit check character - disable
|
Functia |
Borna 9 pin |
Borna TS6P4C |
|
GND |
||
|
Rx |
||
|
Tx |
||
|
Vcc +5V |
|
Functia |
Borna 9 pin |
Borna TS6P4C |
|
GND | ||
|
Rx | ||
|
Tx | ||
BITMAP - format de fisier, in care informatia este codificata pentru fiecare punct in parte.
Cancel - renuntare
Check Box - rubrica in care, prin efectuare de clic cu butonul stang al mouse-ului, o anumita optiune din program poate deveni accesibila sau interzisa.
Combo Box - rubrica care da posibilitatea de selectare dintr-o lista inscrisa in prealabil in ea.
PC - calculator personal.
RS232 - Interfata seriala de legatura intre aparate digitale.
Time Out - perioada de timp in care se asteapta raspuns la o comanda data.
ACEMF - casa de marcat electronica cu memorie fiscala sau aparat.
OK - Confirmare
Parametru de utilizare - parametru din memoria fiscala care poate fi modificat de nenumarate ori.
Parametru de sistem - parametru din memoria fiscala care poate fi inscris o singura data, dupa care nu mai poate fi modificat.
MF - memorie fiscala.
Intrarea in regimul de parametrizare a casei de marcat electronice fiscale (ACEMF) se face astfel:
T Se porneste casa de marcat, pe display afisandu-se ora curenta;
T Casa de marcat trebuie sa fie conectata la calculator, la unul din porturile COM libere (Com 1 4) prin intermediul unui cablu RS232;
T Se lanseaza programul PC de parametrizare.
lansarEA programului PC de parametrizare
Se lanseaza fisierul "ECRSetupRO.exe" si, ca urmare, pe ecran apare fereastra principala a programului:
selectia Portului COM
Portul COM la care este conectata casa de marcat, se selecteaza in felul urmator:
De la Combo Box-ul "Portul COM al ACEMF:" se selecteaza numarul portului COM. Dupa selectare, se apasa pe butonul "Deschide Portul".Daca s-a reusit deschiderea portului, textul de pe buton se modifica in "Inchide Portul", iar butonul "Intrare in regim de service" devine accesibil. Daca la deschiderea portului apare un mesaj de eroare, atunci fie portul COM ales nu exista, fie este ocupat in momentul de fata cu alta aplicatie. In cazul acesta trebuie sa se selecteze un alt port COM, sau sa se inchida aplicatia care il intrebuinteaza si sa se faca o noua incercare de deschidere. Daca aceste actiuni sunt reusite, fereastra programului va arata in felul urmator:

Intrarea in regim de service
Se apasa pe butonul "Intrare in regim de service". Programul trimite comanda de intrare in regim de service spre casa de marcat si aceasta trebuie sa raspunda ca a primit si identificat comanda, dupa care toate butoanele "Citire din ACEMF" devin accesibile. Daca programul nu primeste raspuns de la aparat, dupa terminarea timpului necesar (Time Out - aprox. 3 secunde) se afiseaza un mesaj de eroare. La aparitia acestui mesaj, trebuie sa se verifice daca aparatul de marcat este conectat la portul COM corect, sau daca nu este cumva intrerupta legatura dintre calculator si casa de marcat. Fereastra programului trebuie sa arate in felul urmator:

Observatie Inainte de a introduce informatii in rubricile corespunzatoare, este obligatoriu sa se apese succesiv toate butoanele "Citire din ACEMF". In felul acesta toate butoanele "Inregistrare in ACEMF" vor deveni accesibile. Daca nu se procedeaza in acest mod toate butoanele de inregistrare vor fi inaccesibile. Daca in rubrici se introduce o informatie si se apasa dupa aceea pe butonul de citire din ACEMF, aceasta noua informatie va fi stearsa din rubricile respective si inlocuita cu cea care exista in aparat la momentul respectiv.
Dupa inregistrarea fiecarui grup de informatii este bine ca acestea sa fie citite din casa de marcat, prin apasarea butonului "Citire din ACEMF", pentru a fi siguri de corectitudinea inregistrarii lor.
In vederea respectarii ordinii cronologice a intrarii si inregistrarii informatiei in aparat, precum si pentru a putea fi ea mai usor inteleasa si interpretata de catre operator, informatia necesara pentru lucrul cu casa de marcat, este impartita in grupuri tematice separate, dupa cum urmeaza
Datele comerciantului
Sabloanele de reclama
Logotipul de reclama al comerciantului
Reglarea datei si orei la ceasul de timp real, incorporat in casa de marcat
Setul de cote de impunere cu care se lucreaza
Informatia despre raioane si articole
Informatia despre operatori
Numerele de serie al casei de marcat si al memoriei fiscale, data fiscalizarii si codul fiscal
Citirea, introducerea, modificarea si inregistrarea diversilor parametrii ai aparatului pe grupe (este bine ca citirea, modificarea si inregistrarea informatiei respective sa se faca in ordinea descrisa mai jos, cu exceptia cazurilor in care, din intreaga informatie necesara pentru lucrul cu casa de marcat, numai o anumita grupa tematica trebuie sa fie citita, modificata si inregistrata).
Daca apar mesaje de eroare in timpul citirii sau inregistrarii, va rugam sa consultati capitolul "Mesaje de erori" al acestui indreptar, pentru a vedea ce semnificatie are respectivul mesaj.
Date despre comerciant:
La apasarea butonului "Citire din ACEMF", in rubricile acestei grupe se afiseaza informatia despre unitatea comerciala si comerciant. Observatie: Toate rubricile in care se introduc informatii alfanumerice urmaresc automat sa se introduca numai caracterele permise (numai litere, numai cifre sau cifre si litere impreuna), precum si ca informatia introdusa sa aiba numarul maxim de caractere permise. Aceasta observatie se refera la toate grupele de informatii ale programului prezentat in acest manual. Pentru usurinta, la descrierea fiecareia dintre rubrici se va indica setul de caractere permise si lungimea maxima a informatiei introduse, precum si apartenenta ei la "Parametrii de sistem" sau la "Parametrii de utilizare" - adica de inscris o singura data sau cu posibilitatea de modificare de nenumarate ori.
T "Numele unitatii": "Parametru de sistem" - denumirea comerciala a unitatii. Permite inscrierea unei informatii cu litere si cifre cu lungimea maxima 30 caractere.
T "Adresa comerciantului "Parametru de sistem adresa persoanei impozabile. Permite inscrierea unei informatii in litere si cifre, cu lungimea maxima 30 caractere.
T "Alte date": "Parametru de sistem" - spatiu disponibil pentru alte informatii, eventual continuarea adresei. Daca nu este necesar acest spatiu, atunci el poate ramane gol prin introducerea unui spatiu liber si inregistrarea acestuia.
T "Numele comerciantului": "Parametru de utilizare" - numele persoanei impozabile (poate sa fie diferita de "Numele unitatii"). Permite inscrierea unei informatii cu litere si cifre, cu lungimea maxima de 30 caractere. Se poate modifica si dupa fiscalizare.
T "Numarul statistic": "Parametru de utilizare" - numarul de inregistrare al persoanei impozabile la Registrul Comertului. Permite inscrierea unei informatii in litere si cifre, cu lungimea maxima de 30 caractere. Se poate modifica si dupa fiscalizare.
T "Codul fiscal al comerciantului": "Parametru de sistem codul fiscal al persoanei impozabile. Permite inscrierea unei informatii in litere si cifre, cu lungimea maxima de 3 caractere.
Dupa ce au fost introduse datele necesare, pentru a le inregistra in casa de marcat se apasa butonul "Inregistrare in ACEMF", care se afla in partea de jos a acestui grup.
Texte de reclama:
La apasarea butonului "Citire din ACEMF", in rubricile acestui grup se afiseaza informatia din casa de marcat, precum si faptul ca tiparirea acestora este permisa sau nu. Daca se doreste ca un rand sa apara pe bon, trebuie bifat Check Box-ul respectiv. Daca toate randurile pentru reclama sunt active, grupul va arata in felul urmator:
Cele doua randuri de sus se imprima imediat inainte de tiparirea informatiilor despre articolele vandute, iar cele doua randuri de jos - la sfarsitul bonului de casa. Textele de reclama sunt "Parametrii de utilizare" si permit sa se inregistreze in ele informatie alfanumerica cu lungimea maxima de 31 caractere.
Logotipul grafic de reclama al comerciantului
La apasarea butonului "Citire din ACEMF", in rubrica acestui grup se vizualizeaza informatia citita din casa de marcat despre logotipul grafic de reclama, care se tipareste pe fiecare bon de casa eliberat de catre aparat, precum si daca tiparirea lui este permisa. Daca logo-ul nu are permisiune de tiparire, trebuie sa se efectueze clic pe Check Box-ul "Stampila pe logotip , dupa care se poate inregistra logotipul. Prin apasarea pe butonul "Incarcarea logotipului din fisier", care, intre timp, a devenit accesibil se poate aduce un logotip creat anterior. Dupa apasarea acestui buton, pe afisaj apare caseta de dialog pentru selectarea unui fisier, care arata in felul urmator:
Din lista de fisiere se selecteaza fisierul dorit (cu extensia *bmp!!!). Dupa selectarea fisierului, continutul sau se vizualizeaza in partea dreapta a casetei de dialog, iar caracteristicile logo-ului - deasupra ei.
Observatie Logo-ul trebuie sa aiba urmatorul format: 1 bit, bitmap alb-negru, 256x128 puncte.
Daca nu aveti la dispozitie un fisier cu logotip realizat, puteti sa va creati unul cu ajutorul programului grafic, care poate realiza fisiere BITMAP, de ex. Programul PAINT, parte componenta a sistemului de operare Windows.
Urmeaza descrierea modului de creare a unui logotip personal, cu ajutorul programului PAINT. Intai se lanseaza programul din meniul Start >Programs>Accessories>Paint, dupa care se afiseaza fereastra sa principala. Din meniul Image se selecteaza Attributes
Si ca urmare, se vizualizeaza o caseta de dialog, prin care se introduc parametrii imaginii:
Parametrii trebuie sa fie inscrisi, asa cum este aratat in figura de mai sus, adica Width = 256, Height = 128, Units - Pixels, Colours - Black and White. Dupa aceea se apasa butonul "OK". Suprafata de lucru are astfel dimensiunile si parametrii necesari. Urmeaza crearea logotipului dorit cu ajutorul instrumentelor de pe bara din partea stanga a ferestrei de baza a programului:
Dupa ce ati creat logo-ul dorit, trebuie sa il salvati. In acest scop selectati din meniul File optiunea Save as. Se afiseaza caseta de dialog pentru salvarea unui fisier:
In rubrica Save in: se selecteaza directorul ales pentru a se inregistra in el fisierul cu logotipul; cel mai bine este ca acest director sa fie cel care contine programul de parametrizare a casei de marcat. In rubrica File name: se introduce numele ales de Dvs. pentru fisierul care contine logotipul de ex. "Logo" . In rubrica Save as type: se selecteaza Monochrome Bitmap (*bmp; .*dib). Se apasa butonul "Save". Cu aceasta se incheie crearea fisierului cu logotipul personal.
Logotipul grafic de reclama este "Parametru de utilizare".
Reglarea datei si orei
Odata inscrise, data si ora se pastreaza si actualizeaza in memoria ceasului de timp real incorporat in casa de marcat.. Datorita epuizarii bateriei de acumulatoare care alimenteaza ceasul, s-ar putea ca data si ora sa fie aduse la zero. In aceasta situatie aparatul va refuza lucrul, pana cand data si ora nu vor fi reglate cu ajutorul programului de parametrizare.
cote de TVA
Accesul la grupul de rubrici pentru citirea sau inscrierea setului de cote de TVA se face printr-un clic pe "Grupe fiscale, standuri si articole:" din fereastra de baza a programului de parametrizare:
Ca urmare, pe ecran se afiseaza rubricile pentru citirea, corectarea si inregistrarea setului de cote de TVA cu care se va lucra.
Setul de cote de TVA este compus din cinci rubrici (cate una pentru fiecare cota de la A la E), din Check Box, care arata cu ce fel de numere se lucreaza - intregi sau fractionare- si din Combo Box, care arata data la care au fost modificate cotele de TVA.
Inainte de inregistrarea setului cotelor de TVA cu care se va lucra, toate rubricile trebuie sa fie completate. In caz contrar, programul va afisa mesaj de date eronate.
La citirea setului de cote de TVA (prin apasarea butonului "Citire din ACEMF"), programul de parametrizare afiseaza un mesaj care arata de cate ori se mai poate modifica setul de cote de TVA cu care opereaza casa de marcat
Setul cotelor de TVA poate fi modificat de 49 de ori. Dupa epuizarea acestei limite, cotele nu mai pot fi modificate.
Inregistrarea noului set de cote de TVA cu care se va lucra, se realizeaza prin apasarea butonului "Inregistrare in ACEMF".
raioane si articole
Accesul la grupul de rubrici de citire si inregistrare a informatiei despre raioane si articole, se realizeaza printr-un clic pe "Grupe fiscale, raioane si articole: din fereastra de baza a programului de parametrizare:
Rubricile de date au urmatoarele semnificatii:
T Numele raionului - in aceasta rubrica se afiseaza denumirea fiecarui raion. Poate fi introdusa o informatie alfanumerica, continand pana la 24 caractere.
T Regim de restaurant se selecteaza lucrul in regim de restaurant.
T Reducere fixa: - in aceasta rubrica se inscrie reducerea procentuala fixa, care se utilizeaza apasand butonul "-%". Poate avea valori intre 0,00% si 99,99%.
T Adaos fix: - in aceasta rubrica se inscrie adaosul procentual fix, care se utilizeaza apasand butonul "+%". Poate avea valori intre 0,00% si 99,99%.
T Denumirea articolului - aici se afiseaza sau se introduce denumirea unui articol. Poate fi introdusa o informatie cu cifre si litere, continand pana la 28 caractere.
T Raion (Combo Box) - in aceasta rubrica se afiseaza sau se inscrie apartenenta articolului respectiv la un anumit raion.
T Pret in aceasta rubrica se afiseaza sau se introduce pretul articolului respectiv.
T Grupa fiscala (Combo Box): - in aceasta rubrica se afiseaza sau se introduce apartenenta articolului respectiv la o anumita grupa fiscala - de la A la E.
Dupa citirea din aparat a informatiei referitoare la articole, aceasta poate fi inregistrata intr-un fisier, de unde va putea fi citita ulterior. Inregistrarea se realizeaza apasandu-se butonul "Inregistrare in fisier", ca urmare apare urmatoarea caseta de dialog:
cu ajutorul careia puteti sa inscrieti numele fisierului (implicit numele fisierului este ART XXXXXXXX.DAT, unde XXXXXXXX este numarul de serie al casei de marcat). Dupa ce numele fisierului este ales, se apasa butonul "Save". Dupa salvarea informatiilor in fisier, programul afiseaza urmatorul mesaj:

Citirea datelor articolelor din fisier se efectueaza in mod similar, cu ajutorul butonului "Citire din fisier".
Daca dorim sa modificam datele pentru un anumit articol, trebuie selectat articolul cu un clic pe numele lui din tabel, ca urmare datele lui vor fi afisate in rubrica de deasupra tabelului. Dupa efectuarea modificarilor, se apasa butonul "Corectie", dupa care noile date sunt salvate in tabel.
Dupa corectarea facuta, informatia despre articole se transfera in casa de marcat, prin apasarea butonului "Inregistrare in ACEMF".
Informatia despre operatori si valute
Accesul la rubricile referitoare la operatori se obtine printr-un clic pe "Operatori:" din fereastra de baza a programului de parametrizare:
Ca urmare, se afiseaza rubricile de citire, corectare si inregistrarea informatiilor:
Rubricile au urmatoarele semnificatii:
T Numele operatorului : - se introduce numele operatorului. Se poate introduce informatie alfanumerica, maximum 24 caractere.
T Parola operatorului se introduce parola de identificare a operatorului. Informatia este numai cifrica si poate contine intre 4 si 8 caractere.
T Parola administratorului se introduce parola cu care este identificat administratorul. Informatia este numai cifrica si poate contine intre 4 si 8 caractere.
T Parola de service - se introduce parola cu care este identificat specialistul de service. Informatia este numai cifrica si poate contine intre 4 si 8 caractere.
T Denumirea valutei se introduce numele valutei sau a tipului de plata. Se poate introduce maxim 13 caractere, litere si cifre.
T Cursul valutar: - se introduce cursul de schimb al valutei. Se poate introduce numai informatie cifrica - numere intregi sau fractionare
IntroduCerea Numarului de serie al casei de marcat (numarul de ordine fiscala) si al memoriei fiscale, data fiscalizarii si codul fiscal

Dupa citirea informatiilor prin apasarea butonului "Citire din ACEMF" , in rubricile "Numarul de serie al ACEMF:" "Numarul de serie al MF:" si "Codul fiscal:" vor fi afisate informatiile respective. Daca aparatul nu este fiscalizat, in rubricile:
o "Data:" si "Ora:" ale grupului "Intrat in exploatare:", se poate introduce data si ora fiscalizarii casei de marcat,
o "Numarul de serie al MF:" se va introduce numarul de ordine fiscala al clientului Ex. MB02930012345
o "Codul fiscal:" se va completa codul fiscal al clientului.
Pentru a le inregistra in aparat, se apasa butonul "Inregistrare in ACEMF", care se afla in dreapta lor, dupa care programul afiseaza urmatorul mesaj:
Data si ora intrarii in exploatare, numarul de serie al MF (numarul de ordine fiscala) ca si codul fiscal, apartin asa numitilor "Parametrii de sistem", care pot fi inregistrati numai o singura data, dupa care pot fi doar cititi, nu si modificati.
Inainte de fiscalizarea casei de marcat verificati inca o data corectitudinea antetului inregistrat in casa de marcat, operatiune efectuata la rubrica DATE DESPRE COMERCIANT.
Daca acestea sunt datele corecte pentru fiscalizare trebuie sa apasati butonul "YES" si casa de marcat se va fiscaliza, daca nu, atunci trebuie sa apasati butonul "NO" si inregistrarea lor nu se va mai efectua.
Daca dupa inregistrare datele din aceasta grupa vor fi citite - rubricile lor vor deveni inaccesibile si datele nu vor mai putea fi modificate.
Butonul " Inreg. NS al MF noua" (inregistrarea numarului de serie al noii memorii fiscale): se utilizeaza pentru a indica aparatului sa lucreze cu o memorie fiscala noua. Aceasta se face daca memoria fiscala anterioara este defecta sau atunci cand ea este plina.
Daca toate operatiile au fost incheiate cu succes si in casa de marcat au fost inregistrati parametrii necesari functionarii sale, atunci se poate iesi din regimul de parametrizare a aparatului (regim de service). Acest lucru se face prin apasarea butonului "Iesire din regimul de service din fereastra de baza a programului de parametrizare. Programul trimite la casa de marcat comanda de iesire din regimul de service, iar dupa primirea ei, aparatul trimite raspuns ca a iesit din regimul de service. Daca totul s-a incheiat cu succes, textul de pe butonul "Iesire din regimul de service se modifica in "Intrare in regim de service si toate butoanele de citire si inregistrare devin inutilizabile.
Daca aceasta a fost ultima casa de marcat care trebuia parametrizata, urmeaza sa se apese butonul "Inchide Portul", dupa care programul inchide portul COM care este deschis, eliberandu-l pentru a putea fi folosit de alte aplicatii. Textul de pe butonul "Inchide Portul" se schimba in "Deschide Portul iar butonul "Intrare in pozitie de service"devine inaccesibil.
Iesirea din program se face prin apasarea butonului "Iesire".

Eroare port COM - portul selectat fie nu exista, fie este folosit de alt program in momentul de fata.
Trebuie sa se selecteze un COM port existent si liber la momentul respectiv.
COM Port Time Out - s-a terminat timpul in care programul de parametrizare asteapta raspunsul casei de marcat la comanda data de el. Cauza acestei erori poate sa fie una dintre urmatoarele:
T Casa de marcat este conectata la un alt port decat cel ales de programul de parametrizare.
Conectati aparatul la COM portul ales de programul de parametrizare, sau selectati in program COM portul la care este conectat aparatul.
T Cablul de legatura intre calculator si casa de marcat este deteriorat.
Verificati daca este deteriorat, sau incercati cu un alt cablu.
T Casa de marcat este blocata.
Aparatul trebuie sa fie restartat. Aceasta se face apasand butonul de service S1 de pe placa circuitului de comanda si tastatura
T Casa de marcat nu este alimentata.
Alimentati aparatul sau verificati starea cablului de alimentare.
T Casa de marcat este defecta.
Adresati-va persoanelor autorizate, pentru a indeparta defectiunea.
Acest mesaj arata ca datele din memoria fiscala nu pot fi citite si (sau) inregistrate. Cauza poate fi una dintre urmatoarele:
T Legatura intre casa si memoria fiscala este intrerupta.
Verificati cablul si conectorul de legatura intre ele.
T Defectiune la modulul memoriei fiscale.
Adresati-va persoanelor autorizate pentru a indeparta defectiunea.
Acest mesaj arata ca datele pe care incercati sa le inscrieti in casa de marcat nu corespund criteriilor de informatie valida pentru rubrica in care au fost introduse. De ex. - in rubrica care permite informatie numai sub forma de cifre a fost introdusa si una cu litere.
Trebuie sa consultati capitolul din acest manual care se ocupa cu descrierea diverselor rubrici, pentru a face cunostinta cu criteriile de validitate a informatiei in rubrica respectiva.
|
Politica de confidentialitate | Termeni si conditii de utilizare |
Vizualizari: 7527
Importanta: ![]()
Termeni si conditii de utilizare | Contact
© SCRIGROUP 2025 . All rights reserved