| CATEGORII DOCUMENTE |
RTCS - Diagrame
3. Sistemul de functionare al unui lift
Se cere modelarea unui sistem de control al unui lift pentru un imobil cu 4 etaje. Se pleaca de la premiza ca acesta nu poate pleca cu usile deschise si fara a se indica etajul la care trebuie sa ajunga. Numarul etajului este indicat folosind intrarile numerice DI0àDI3 de pe placa PCM3718. Pentru simularea inchiderii usilor se foloseste DI4 de pe aceeasi placa. Aplicatia trebuie sa mai cuprinda si un algoritm de optimizare pentru tratarea comenzilor primite. Interfata grafica trebuie sa cuprinda cele 4 etaje simbolic desenate printr-un dreptunghi care sa demonstreze functionalitatea. Liftul trebuie sa opreasca la etajul indicat de numarul intrarii digitale care a fost comutata.
Cerinte :
Realizarea conceptiei, folosind UML
Implementarea in C sau C++
Testarea aplicatiei (Teste unitare)
Realizarea documentatie proiectului. (integreaza etapele de mai sus metionate)
Mod de functionare:
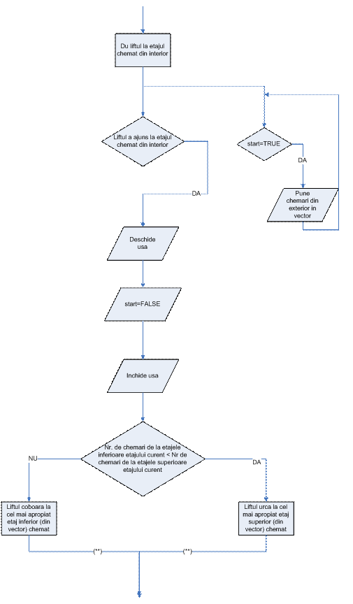
A. Initial liftul se afla la etajul 0 cu usa inchisa (DI4=0). Apoi el verifica daca cineva a chemat liftul. Verifica etajul 0 à pana la etajul 3 (DI0 à DI3). Prima persoana care a chemat liftul este prima servita.
B. Cand liftul a ajuns la etajul chemat, usa se deschide si persoana care intra in lift selecteaza etajul dorit. Acum intervine prioritizarea: cat timp liftul se deplaseaza, daca cineva cheama liftul din exterior, aceasta chemare este salvata intr-un vector, vector ce va fi procesat de catre sistemul de control atunci cand liftul se va opri si se va deschide usa. Apoi, dupa ce persoana din lift a iesit, usa se inchide si liftul, dupa analiza vectorului de chemari, daca numarul de chemari de la etajele inferioare etajului curent este < decat numarul de chemari de la etajele superioare etajului curent, atunci se va deplasa la cel mai apropiat etaj chemat de deasupra, altfel se va deplasa la cel mai apropiat etaj chemat de dedesubt.
C. Se repeta pasul B.
FlowCharts
Diagrame de secventa


|
Politica de confidentialitate | Termeni si conditii de utilizare |
Vizualizari: 2131
Importanta: ![]()
Termeni si conditii de utilizare | Contact
© SCRIGROUP 2025 . All rights reserved