| CATEGORII DOCUMENTE |
EMuseum
1) Problem statement
Museums are the places where history is saved , and when we save history we can learn from it , and avoid problems that might appear in our future , our application is designed to help us manage the museum system to make it easier to control the visitors and the tickets generates ..etc
We will make a software that has a friendly user interface , for the cashier and for the client ( visitor ) that will be able to generate tickets through requests given by the client or the cashier .
The application respects the online/offline content business model because it's used offline by the cashier - to compute ticket price depending on it's type, and online by the users - to reserve tickets. It's main purpose is to optimize the activities that take place in an e-museum. First of all the system is used by the cashier at the entrance who sells tickets. The application must support configurable tickets : visit hour, category (students, soldiers and retiress benefit from reductions) and rights (taking photographs, filming inside); and depending on ticket's paramaters, it calculates the ticket price. Cashier interacts directly with the client, being able to compute the total price and to print the ticket. Users can choose from different payment methods : cash or credit card. The application also stores all the information about the sold tickets and present at the end of a month a summary : how many tickets were sold, what types of tickets, total sum, etc. Clients may reserve tickets in advance, but not more then 5 tickets. The system also keeps track of all the exhibited items in the gallery, knowing thei type, short description, region of origin and others and allows the administrator to make changes : enter a new item, edit an old item and remove an item.
What I can add on my application "and this is what I mentioned in my email to you " is :
1- in
the first week in of the opening people will benefit from a 15 % sale on any
ticket they buy
2- the
system will register all the names of people who entered the museum , and if
one person entered the museum more than 1 time in 5 months he will get a 10 %
discount
3- a very good idea would be to make a contract with a company of Tourism to bring its costumers to our museum and the company will get a commission of 30 % of the tickets prices that the Turists will pay . and in this case i might do that for THESE kind of tickets we raise the ticket price 10% because generaly turists PAY GOOD for museams so it will be like we paid the compay 20% and not 30% ( se compenseaza )
I can say ,this software is a friendly user interface platform that can collaborate with
1- Client ,
2- Cashier
2) Business model
Business Actors : Visitors
The action will begin when a new visitor comes and requires to have a visit in the museum's rooms
or when an Agency comes with a big number of visitors from other countries .. so they will have a bigger discount
Business Agents : Cashier
Cashier will play the rule of business agent in sense that he will get the requests, he will use the software to create tickets and he will make the tickets . for the visitors to use the ticket and visit the museum "depending on the ticket they have bought "
Value added by the system the system :
fasting the processes of making tickets for visitors , and evite any mistake could happen ,
- also the Cashier will be very attentive in case that the program blocked or didn't respond as needed , to call the technical support of this project .
Business Processes (business Scenarios)
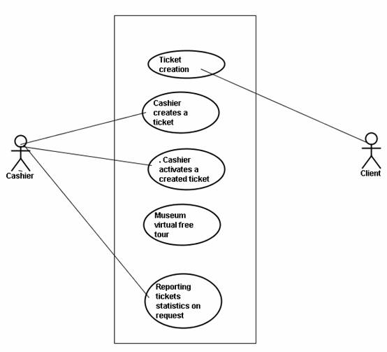
P1.Ticket creation
A1. the client wants to reserve a ticket
A2. the program asks ticket parameters
A3. the client fills in the needed information
A4. Ticket is saved and pending to cashier to create it
P2. Cashier creates a ticket
A1. client comes to the cashier and asks him to create a ticket for him
A2. cashier looks forward for ticket requirements
A3. cashier creates a new ticket
P3. Cashier activates a created ticket
A1. client comes to the cashier and asks to create his reserved ticket
A2. cashier looks forward for reserved tickets .
A3. cashier creates a new ticket
P4. Museum virtual free tour
A1. client asks to see a "map" of the museum and what is contains
A2. Program returns images with some descriptions about the museum
P5.Reporting tickets statistics on request
A1.Cashier wants to know the ticket numbers at a time
A2.program returns the requested data
A3.Cashier reports to the Director the number of created tickets "and information about them " each month , so that they can make a statistics about the increase of the Museum visits .
Business Use Cases
UC1 Ticket creation
|
Main Actor : Client , Program Pre-conditions : the client wants to reserve a ticket Trigger event : Program asks client to fulfill the needed data for reserving ticket Main flow of events :
Exceptional flow of events : - Client and after filling the required information he changes his mind and he no more want to visit the museum Post-conditions : a new ticket is on pending to the cashier to create |
UC2 Cashier creates a ticket
|
Main Actor : Cashier , Client , Program Pre-conditions : client comes to see the museum Trigger event : clients come to cashier to create the ticket or activate the created ticket Main flow of events :
Exceptional flow of events : client and after creating the ticket he changes his mind Post-conditions : ticket printed |
UC3 Cashier activates a created ticket
|
Main Actor : Cashier , Client , Program Pre-conditions : client comes to see the museum Trigger event : clients come to cashier to create the ticket or activate the created ticket Main flow of events :
Exceptional flow of events : client and after creating the ticket he changes his mind Post-conditions : ticket printed |
UC4 Museum virtual free tour
|
Main Actor : client , program Pre-conditions : client wants to see a plan about the museum Trigger event : client press on museum tour Main flow of events :
Exceptional flow of events : - no exception flow of events here .. Post-conditions : clients saw the museum virtually and decides to visit it or not . |
UC5 Reporting tickets statistics on request
|
Main Actor : cashier , program Pre-conditions : cashier is asked by director to present the number of tickets he created today Trigger event : cashier closes the application è the application will create a log with the created tickets ( emuseum.log ) Main flow of events :
Exceptional flow of events : software error Post-conditions : a report is created |
Activity Diagrams for Business Processes
UC1. Ticket creation
UC2. Cashier creates a ticket

UC3. Cashier activates a created ticket

UC4. Museum virtual free tour
UC5. Reporting tickets statistics on request

2.3) Business Object Diagrams(Domain Model)
We extract NOUNS from text.:
Cahier , Client , ticketFactory , Reduction , Payment , Ticket , Emueum, Gallery , Room , Item )
As we can see in the that the relation between our items is 1-n , or 1 to 1 , depends on how many items can a certain item have ,
Example 1 room may have N items , and 1 gallery may have N rooms , but 1 Museum can have only 1 Gallery
* USE CASE DIAGRAM

* CONTEXT DIAGRAM
2.5) User Requirements Document
THE SYSTEM HAS TO :
|
Creates |
Store |
Generates |
|
Tickets requested by Client , and activated by Cashier |
All the tickets that has been generated |
The ticket that the cashier activated |
|
Reports about the created tickets |
3) Requirements analyses model
actor description ( Concerns + Responsibility )
Cashier
Interests
The cashier wants to create or activate as many tickets as he can in order for the director to be happy of him .
Responsibilities
creates tickets
activate tickets
report to the director
Client
Interest
To visit the museum
Take photos
Learn a new things from the museum visit
Responsibilities
-to come to the museum when he wants to see
- to ask about the ticket subscription
- to pay the ticket bills
The System Event list :
|
DATA |
CONTROL |
TEMPORAL EVENTS |
|
Client request a subscription creation |
Report for the director about the tickets created , taken from the log file |
|
|
Cashier creates subscription for Client | ||
|
Cashier activates other created tickets |
3.4) Architecture Draft Document
the project is done in java and it has three tier application (3 layers)
|
GUI |
|
APPLICATION LOGIC |
|
DATA LOGIC |
GUI is the way the Cashier will access the data THROUGH the APPLICATION LOGIC .
So the Cashier can't access DATA LOGIC !!
3.5) System Sequence Diagrams




4.4) Design Class Diagram
The patterns i used , and why i used them :
E-Museum, patterns used :
Observer
The MainFrame class uses the observer pattern, because it has references to all the composite objects of the application. It notices the changes and acts as needed - for example, tells the logger to save data in the log file, tells the cachier frame what users have reserved etc.. It's connected with all other modules : user frame, cashier frame, gallery frame, payment etc. The reason i choosed this pattern is obvious; each medium application needs a class manager.
Singleton - MySingleton.java
The Gallery class is represented as a singleton, because this E-Museum consists only of one gallery. The implementation is generic, it uses a static boolean variable and a type given as parameter. Also, Payment is implemented as a singleton, but, this time, the instance is an internal class.
Composite
The Room and Gallery classes are implemented with the composite pattern., because they contain a group of objects. Room contains a vector of items and Gallery contains a vector of rooms. In this way, client can treat compositions uniformly.
Builder
CachierFrame class is implemented using builder, in two steps. At first step, I build the TicketFactoryGUIInterface and then I add new elements to it, in order to obtain the desired frame.
Command - MyCommand.java
Ticket and PaidTicket classes implement the command interface. Actually, the execute method makes sense only for PaidTicket objects, because Ticket objects are saved commands, which may execute later, if the client pays it's reserved ticket.
Abstract Factory - MyAbstractFactory.java
Ticket class is implemented with this pattern, because a ticket it's defined by a lot of parameters and hard-coding the constructors isn't ok. The way I implemented abstract factory pattern is the most known : private constructor and static method newTicket returning a reference to a Ticket object.
Iterator - MyIterator.java
My iterator implementation is based on java.util.Iterator and it adds a new method for reseting the iterator. The classes implementing this interface are : Gallery and Room.
Decorator
PaidTicket class is a wrapper over the Ticket class. Ticket is decorated by adding a new boolean member : ticketPayed and a new functionally at the runtime : logging into database. This is usefull because I wanted a generic ticket implementation and a simple way to separate payed ticket from unpayed (reserved) tickets.
|
Politica de confidentialitate | Termeni si conditii de utilizare |
Vizualizari: 2079
Importanta: ![]()
Termeni si conditii de utilizare | Contact
© SCRIGROUP 2025 . All rights reserved